Piano con piastrelle

Forum per: Modellazione, Texturing, Animazione, Composting e tutto quello che riguarda il normale utilizzo di Cinema4D.

Moderatori: Arkimed, natas, visualtricks, cappellaiomatto

Rispondi
  • Advertising
cristian3095
Messaggi: 13
Iscritto il: lun mar 25, 2013 11:32 am

Piano con piastrelle

Messaggio da cristian3095 »

Salve, volevo realizzare un progetto di un bagno in 3d. Ho cominciato col fare le pareti e le fessure per porta e finestra. Adesso non so come applicare la texture delle piastrelle al piano che ho creato come pavimento. Con il coltello ho tagliato i singoli poligoni delle mattonelle ma adesso non so come applicare la stessa texture ad ogni singolo poligono. Vi allego il file con il lavoro fin'ora svolto e la texture della piastrella con fuga già annessa.
Allegati
Bagno.rar
(153.09 KiB) Scaricato 97 volte
Avatar utente
myskin
Messaggi: 1117
Iscritto il: gio mag 29, 2008 8:48 pm

Re: Piano con piastrelle

Messaggio da myskin »

cristian3095 ha scritto:..Con il coltello ho tagliato i singoli poligoni delle mattonelle ma adesso non so come applicare la stessa texture ad ogni singolo poligono.
Cristian, non posso aprire il tuo file perché hai sicuramente una relase più recente della mia.. :(
Comunque spero di aver capito lo stesso: dunque ti ritrovi una superficie poligonale unico che hai tagliato per fare le varie stanze (sicuramente non le singole mattonelle..spero!!); se vuoi applicare materiali diversi puoi cliccare il materiale e trascinarlo nella vista proprio sul poligono scelto. Ti si creerà un tag di selezione che ti evidenzia che hai assegnato un determinato materiale ad una parte dell'oggetto poligonale. Puoi ripetere l'operazione per assegnare agli altri poligoni materiali diversi o lo stesso che però potrai spostare\ruotare\scalare indipendentemente dal primo.
Però non ti conviene usare una texture formata da un solo listello..l'effetto ripetizione ti farà incrociare gli occhi!! :shock:
cristian3095
Messaggi: 13
Iscritto il: lun mar 25, 2013 11:32 am

Re: Piano con piastrelle

Messaggio da cristian3095 »

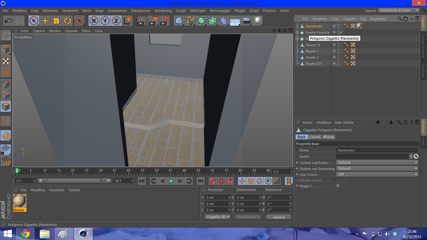
e invece ho proprio tagliato le singole mattonelle in modo da rispettare esattamente le misure delle stesse. Adesso ho applicato la texture composta da più mattonella con disposizione sfasata a tutto il piano e ho cercato di far coincidere le dimensioni ai tagli che avevo fatto, variando le ripetizioni. In realtà potrebbe andarmi bene anche così, però volevo sapere se è questo il metodo giusto o se si può fare di meglio. Ti allego tre screen così ti rendi meglio conto.
Allegati
Bagno3.jpg
Bagno2.jpg
Bagno.jpg
Avatar utente
myskin
Messaggi: 1117
Iscritto il: gio mag 29, 2008 8:48 pm

Re: Piano con piastrelle

Messaggio da myskin »

.. se hai il problema di inserire un numero non noto di piastrelle di misura nota in uno spazio di dimensioni note basta dividere la lunghezza per la dimensione della piastrella così ottieni quante piastrelle devono entrarci; quindi scali la texture agendo su lunghezza x ed y e i rispettivi offset per ottenenere lo spartito reale; puoi anche ottenere l'effetto delle fughe realistico utilizzando una mappa bump in rilievo o addirittura in displacement; inoltre noterai che per quanto puoi sfasare i giunti si nota sempre lo stesso disegno.
Comunque per una superficie piccola si può ancora pensare di fare così.. ma per superfici più grandi è ovviamente sconsigliabile gestire tanti poligoni. :P
cristian3095
Messaggi: 13
Iscritto il: lun mar 25, 2013 11:32 am

Re: Piano con piastrelle

Messaggio da cristian3095 »

Come faccio ad ovviare al problema dell'effetto ripetizione? Dovrei trovare un'altra texture della mattonella? Inoltre come posso gestire la fuga direttamente all'interno di c4d in modo da poter cambiare colore senza modificare la texture?
Avatar utente
robgeo
Messaggi: 156
Iscritto il: ven mag 20, 2005 11:40 am
Località: Palermo

Re: Piano con piastrelle

Messaggio da robgeo »

Ciao. Ma la ripetizione della texture?
Io prima utilizzavo il rilievo con un filtro ripeti e sistemavo la misura della fuga.

Adesso non ho più problemi, ho risolto con il plugin tuilgenerator. Disegno la mia combinazione di piastrelle, comprese di fuga, ed il gioco è fatto.
Avatar utente
arcnello
Messaggi: 3235
Iscritto il: mer giu 07, 2006 2:59 pm
Località: riviera di ponente

Re: Piano con piastrelle

Messaggio da arcnello »

se avessi modellato una singola piastrella, e poi ripetuta sulla pavimentazione lasciando fisicamente la fuga (dello spessore che vuoi tu) avresti risolto in 5 minuti scarsi evitandoti tutti i problemi che hai elencato
e l'effetto finale sarebbe notevolmente migliore
ciao______
  • Advertising
Rispondi