wip - yogurteria
Moderatori: Arkimed, natas, visualtricks, cappellaiomatto
-
- Advertising
-
giuliovasa79
- Messaggi: 202
- Iscritto il: ven feb 05, 2010 1:20 pm
wip - yogurteria
renderizzazione di una yougurteria.
I clienti mi hanno fornito i flie cad dai quali creare il modello, che come vedete in linea di massima salvo particolari è già modellato. E per la renderizzazione devo attenermi alla stretta tematica del franchising sul quale si appoggerà tale yogurteria.
Quindi come vedete dalle immagini dovrò forzatamente attenermi a tali motivi e tali colorazioni.
Inoltre volevo farvi vedere i render di altri renderisti trovati nel sito del franchising sicuramente creati per un'altro punto vendita, vi scrivo il link del sito dal quale potete vedere le immagini voi stessi:
http://www.iloveyo.it/public/yogurteria ... rodotto=16
vorrei riuscire a migliorare nei miei render la resa grafica nonostante non sia male quella di questi render.
Per fare tutto ciò mi farebbe piacere passo passo farvi seguire tale lavorazione per arrivare assieme a voi in brevissimo tempo a un'ottima resa finale.
Per fare tutto ciò lavorerò la resa con Vray 1.8.68 e cercherò di creare tutti materiali vray shader nativi per poter sfruttare a pieno il DR.
Posto le varie immagini per illustrare il progetto.
- Allegati
-
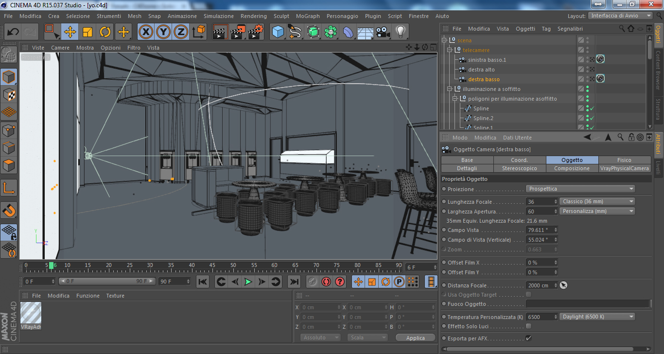
- questà è un immagine dalla quale si può vedere il tipo di illuminazione commissionata, l' illuminazione non deve essere forzatamente questo, la loro richiesta è quella di avere luci a incasso.
Ho pensato di illuminare omogeneamente la scena inserendo luci area con area type (mech), mech rappresentate da dischi di diametro 15cm
-
giuliovasa79
- Messaggi: 202
- Iscritto il: ven feb 05, 2010 1:20 pm
Re: wip - yogurteria
Illuminazione Hdr in background (multiplayer 20)
illuminazione interna luce area (area type - mech)
fotocamera
white balance preset custom
film iso 100
fstop 2
shatter speed 200
la prima è come esce dal render
la seconda è corretta in photoshop con l'aggiunta di AO, effetti lente (AR) creati in multypass + accentua passaggio di photoshop e filtro camera raw.
-
giuliovasa79
- Messaggi: 202
- Iscritto il: ven feb 05, 2010 1:20 pm
Re: wip - yogurteria
Settaggi di Render - Vray Bridge
Indirect illumination (GI) = irradiance map + light cache
Enviroment: immagine hdri* in background Environment - multiplayer 20 - proiezione spherical
Hdri* = inserita in vray advbitmap - gamma 1
Color mapping: Exponential (clamp output (level 1) - adaption only e affect background attivi)
Vray DR attivo
Workflow lineare di Cinema 4d disattivato
Mutipass in setting di cinema 4d attivo
Multipass managero Vray plug attivo con livelli (da immagine)
Fotocamera
White balance preset: custom
fil iso 100
F-stop 2
Shatter speed 200
illuminazione scena interna: luci area con oggetto mesh
il problema: la prima immagine che ho postato l' ho realizzata prima di impostare il Dr e il multipass, mentre la fotocamera e il background environment erano già impostate.
Come vedete presenta un'illuminazione fin troppo piatta, ma almeno non presenta sovra esposizioni e particolari artefatti.
Poi procedo con impostare il Dr attivo il clamp output e gli altri parametri nel color mapping, attivo il multipass come seguito nel video tutorial di Joseph Brant e come notate l' immagine appare nettamente più satura e contrastata.
Mi sento di escludere che la colpa sia del multipass poiché disattivandolo il risultato non cambia.
Credo che il problema sia nella disattivazione del workflow lineare di cinema.
Avete soluzioni o suggerimenti da testare?
Re: wip - yogurteria
Perché quella che vedo con sovraesposizione alla finestra non capisco bene quando l'hai ottenuta: prima o dopo l'attivazione del multipass? Perché così su due piedi guardandola riscontro il classico problema dovuto al Color Mapping impostato su Linear, ma vedo che nei settaggi è impostato su Exponential, quindi non può essere...
Non è che hai modo di postare la scena con la texture? Se non proprio questa completa anche una che presenti comunque lo stesso problema? Perché vista così non riesco tanto a capirci qualcosa...
-
maruzzella
- Messaggi: 780
- Iscritto il: mer mag 30, 2012 1:34 am
Re: wip - yogurteria
-
giuliovasa79
- Messaggi: 202
- Iscritto il: ven feb 05, 2010 1:20 pm
Re: wip - yogurteria
Ciao Maruzzella. Si si certo, lavoro sempre in cm. Per intendersi lo stabile è alto 4 metri. Creo una estrusione di 400 cm.
-
giuliovasa79
- Messaggi: 202
- Iscritto il: ven feb 05, 2010 1:20 pm
Re: wip - yogurteria
citazione da vrayc4d forum:
Adaptation only - when this parameter is on, the color mapping will not be applied to the final image, however VRAYforC4D will proceed with all its calculations as though color mapping is applied (e.g. the noise levels will be corrected accordingly). This can be useful, for example, if you know that you will apply some color correction to the image later on, but wish to keep the rendering itself in linear space for compositing purposes. Note that the Clamp output option will have an effect regardless of the value of the Don't affect colors option.
e sinceramente il risultato non sembra attendersi a ciò che è scritto in questa spiegazione. A me sembra che la alteri eccome la mappatura dei colori.
Ps, Marcok ancora non ho inserito i materiali, quindi le texture non sono applicate, prima volevo vedere il risultato della luce pura per poi non dover reintervenire sull'illuminazione (salvo complicazioni) per tenerla come parametro fisso durante le prove dei materiali...
Ma il clamp output secondo voi è essenziale tenerlo attivo?
-
giuliovasa79
- Messaggi: 202
- Iscritto il: ven feb 05, 2010 1:20 pm
Re: wip - yogurteria
qualcuno di voi sa dirmi perché finché lavoro nel render vista tutto ok. Poi quando rederizzo in visualizzatore immagini illumina nettamente di più?
ho usato una Phycam
Luce solare (senza physical sky)
Immagine Background environment
Un piano al quale applico l'immagine con il compositingvray tag
due luci area alle finestre (invisibili)
tutto funziona correnttamente in editor poi faccio la vista in render immagine e vedete il risultato
-
giuliovasa79
- Messaggi: 202
- Iscritto il: ven feb 05, 2010 1:20 pm
Re: wip - yogurteria
Adesso:
ho provato a inserire il materiale delle vetrate.
Come vedete posto 3 immagini:
la prima senza vetrate, dove l' immagine di fondo rimane nitida,
la seconda con il vetro applicato solo alla vetrata interna, dove si può notare la differenza tra con e senza vetro
e la terza dove sono presenti i vetri sia internamente che esternamente.
L'immagine però non mi convince, col vetro applicato il fondo si scurisce troppo e si sfoca... dove posso intervenire per attenuare quest' effetto?
-
giuliovasa79
- Messaggi: 202
- Iscritto il: ven feb 05, 2010 1:20 pm
Re: wip - yogurteria
Rimane da aggiungere un paio di vaschette di yogurt in primo piano, una bilancia vicino alla cassa e forse quale luce applique al muro.. ma indicativamente la vista è questa..
Attendo ansiosamente critiche costruttive
-
- Advertising




FOLLOW US