Wip-KitchenAid_Mixer_Artisan
Moderatori: Arkimed, natas, visualtricks, cappellaiomatto
-
- Advertising
- maxrendering
- Messaggi: 217
- Iscritto il: dom feb 22, 2009 3:06 pm
- Località: Muggio' (MB)
Wip-KitchenAid_Mixer_Artisan
Re: Wip-KitchenAid_Mixer_Artisan
"Se c'è una magia nella boxe è la magia di combattere battaglie al di là di ogni sopportazione, al di là di costole incrinate, reni fatti a pezzi e retine distaccate. È la magia di rischiare tutto per realizzare un sogno che nessuno vede tranne te."
I miei modelli 3D - www.archilovers.com - www.tappezzeriaburicco.com
Re: Wip-KitchenAid_Mixer_Artisan
Leo
- maxrendering
- Messaggi: 217
- Iscritto il: dom feb 22, 2009 3:06 pm
- Località: Muggio' (MB)
Re: Wip-KitchenAid_Mixer_Artisan
- TheTruster
- Messaggi: 535
- Iscritto il: sab mag 17, 2008 8:56 pm
- Località: Messina
Re: Wip-KitchenAid_Mixer_Artisan
Forse può esserti utile questa pagina... ci sono diversi dettagli, anche nel caso volessi approfondire i dettagli
http://www.ereplacementparts.com/kitche ... 15060.html
Io in genere, oltre alle blueprints, degli oggetti che modello, cerco i manuali di assemblaggio che spesso riportano i disegni delle parti smontate.
TherTruster
- maxrendering
- Messaggi: 217
- Iscritto il: dom feb 22, 2009 3:06 pm
- Località: Muggio' (MB)
Re: Wip-KitchenAid_Mixer_Artisan
Grazie per l'info .TheTruster ha scritto:Forse può esserti utile questa pagina... ci sono diversi dettagli, anche nel caso volessi approfondire i dettagli
http://www.ereplacementparts.com/kitche ... 15060.html
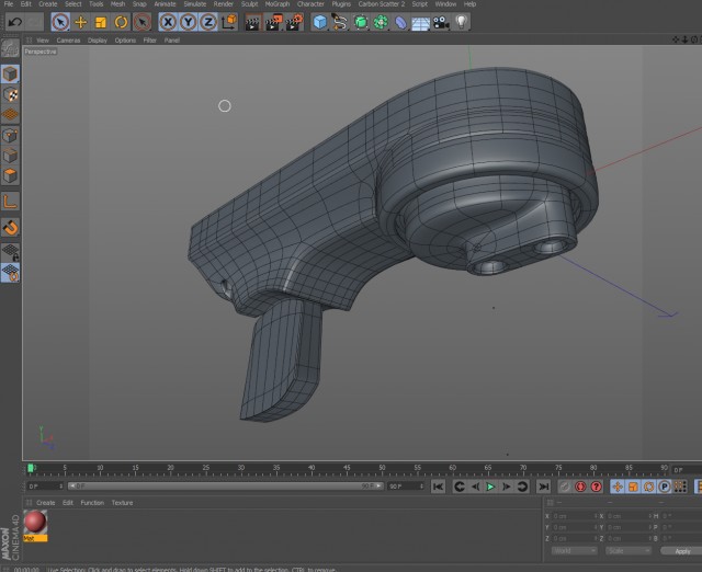
Ancora un piccolo passo , la parte più balorda è quella dei fori di aereazione della copertura posteriore.
Re: Wip-KitchenAid_Mixer_Artisan
Comunque stai facendo un ottimo lavoro come sempre!
Invidia massima!!!!
"Se c'è una magia nella boxe è la magia di combattere battaglie al di là di ogni sopportazione, al di là di costole incrinate, reni fatti a pezzi e retine distaccate. È la magia di rischiare tutto per realizzare un sogno che nessuno vede tranne te."
I miei modelli 3D - www.archilovers.com - www.tappezzeriaburicco.com
- maxrendering
- Messaggi: 217
- Iscritto il: dom feb 22, 2009 3:06 pm
- Località: Muggio' (MB)
Re: Wip-KitchenAid_Mixer_Artisan
Re: Wip-KitchenAid_Mixer_Artisan
Leo
- maxrendering
- Messaggi: 217
- Iscritto il: dom feb 22, 2009 3:06 pm
- Località: Muggio' (MB)
Re: Wip-KitchenAid_Mixer_Artisan
-
- Advertising




FOLLOW US