Problema Realflow
Moderatori: Arkimed, natas, visualtricks, cappellaiomatto
-
- Advertising
-
Auazzagamabane
- Messaggi: 113
- Iscritto il: lun giu 23, 2014 12:27 pm
Problema Realflow
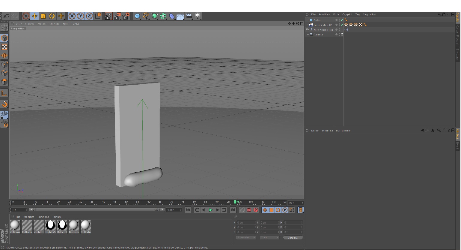
In pratica sto lavorando su uno schizzo d'acqua su un parallelepipedo di piccole dimensioni, il mio scopo è per l'appunto creare una breve animazione dove viene simulato il getto d'acqua. Il problema viene qua, avendo seguito tutte le indicazioni del caso riguardo le proprietà tipiche dell'acqua a fine animazione mi rimangono sempre delle goccie d'acqua attaccate al parallelepipedo creandomi un brutto effetto visivo( come da allegato).
Mi domandavo quindi se si poteva evitare in qualche modo di togliere queste goccie che rimangono attaccate alla superficie.
Grazie
Re: Problema Realflow
AMMINISTRATRICE C4DZONE
MAXON Authorized Training Center - Corsi certificati Maxon
http://www.corsicinema4d.com/course/
http://www.zuccherodikanna.com
- cappellaiomatto
- Moderatore
- Messaggi: 1581
- Iscritto il: lun mag 07, 2012 5:12 pm
Re: Problema Realflow
è un po che non gioco con realflow ma prova un po di queste soluzioni
In generale il principio di massima è capire quali caratteristiche hanno le particelle non volute e sopprimerle
per fare questo realflow ha a disposizione un bel po di demoni kill che possono fare al caso tuo
puoi provare a giocare con
Kill Volume (metti un cubo nella sezione da sopprimere e le particelle si distruggono ....occhio al parametro inverse, puoi anche animare questo cubo e farlo arrivare alla fine per spazzare le particelle non volute)
Kill Age (che sopprime le particelle in base alla loro età)
Kill Isolated (che sopprime le particelle in base alla loro solitudine dal gruppo se così la possiamo chiamare)
oppure utilizzare il filter per spostare le particelle non volute in un container e poi uccidere tutto il contenuto del container
Insomma in base alla tua scena ci sono un bel po di trucchetti
Buon divertimento
(PS quando alleghi le immagini usa il sistema integrato del forum, ora ti ho modificato io il post)

Follow me on Twitter https://twitter.com/matteoc4dzone
Follow me on Vimeo https://vimeo.com/cappellaiomatto
-
Auazzagamabane
- Messaggi: 113
- Iscritto il: lun giu 23, 2014 12:27 pm
Re: Problema Realflow
Grazie
- cappellaiomatto
- Moderatore
- Messaggi: 1581
- Iscritto il: lun mag 07, 2012 5:12 pm
Re: Problema Realflow
Guarda che di kill volume ne puoi mettere quanti ne vuoi dentro la scena, basta che stai attento al parametro che ti ho detto

Follow me on Twitter https://twitter.com/matteoc4dzone
Follow me on Vimeo https://vimeo.com/cappellaiomatto
-
Auazzagamabane
- Messaggi: 113
- Iscritto il: lun giu 23, 2014 12:27 pm
Re: Problema Realflow
Grazie comunque
-
Auazzagamabane
- Messaggi: 113
- Iscritto il: lun giu 23, 2014 12:27 pm
Re: Problema Realflow
-
Auazzagamabane
- Messaggi: 113
- Iscritto il: lun giu 23, 2014 12:27 pm
Re: Problema Realflow
- cappellaiomatto
- Moderatore
- Messaggi: 1581
- Iscritto il: lun mag 07, 2012 5:12 pm
Re: Problema Realflow

Follow me on Twitter https://twitter.com/matteoc4dzone
Follow me on Vimeo https://vimeo.com/cappellaiomatto
-
Auazzagamabane
- Messaggi: 113
- Iscritto il: lun giu 23, 2014 12:27 pm
Re: Problema Realflow
-
- Advertising



FOLLOW US