Problemi funzionalità R15

Forum dedicato a tutti i motori di rendering come Vray, Corona, Octane, RedShift, inserite i vostri rendering e postate le vostre problematiche.

Moderatori: Arkimed, natas, visualtricks, cappellaiomatto

Rispondi
  • Advertising
Paolo79
Messaggi: 279
Iscritto il: gio apr 11, 2013 5:16 pm

Problemi funzionalità R15

Messaggio da Paolo79 »

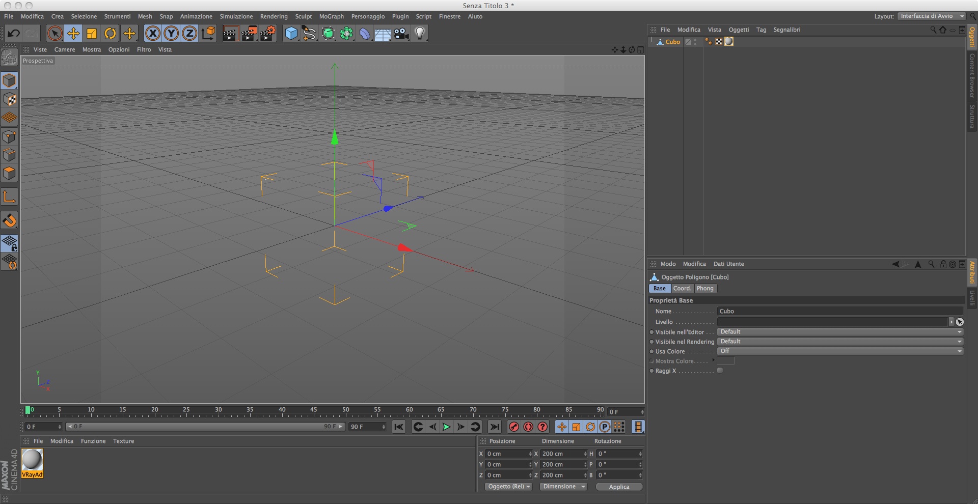
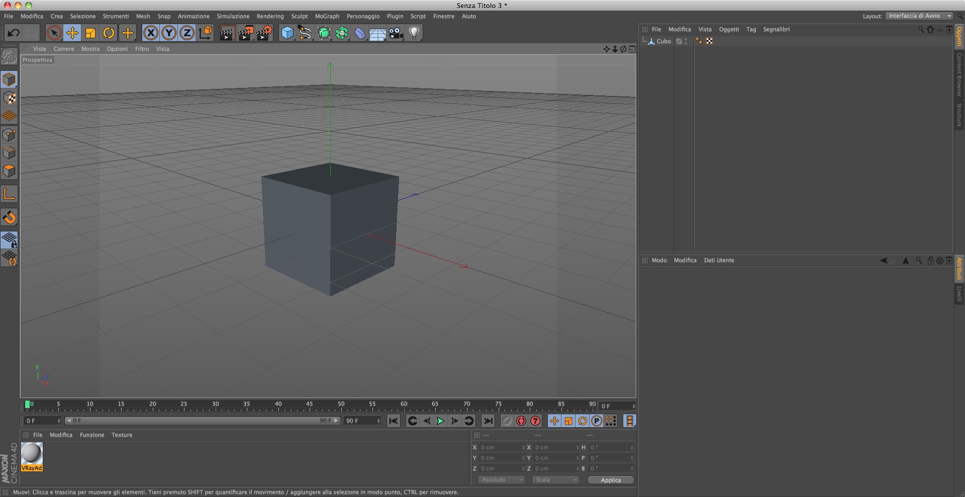
Ciao a tutti, stò provando la r15 (premetto che vengo dalla r13) volevo chiedervi come mai quando applico un mat ad un oggetto l oggetto stesso diventa invisibile, ho provato a frugare tra le impostazioni ma non sono riuscito a risolvere. Grazie.
Allegati
Cubo visibile senza mat
Cubo visibile senza mat
cubo diventato invisibile con mat
cubo diventato invisibile con mat
Avatar utente
masterzone
Site Admin
Messaggi: 10594
Iscritto il: ven set 17, 2004 5:34 pm
Località: Verona

Re: Problemi funzionalità R15

Messaggio da masterzone »

stai usando vray? ti sposto il messaggio nel forum di vray. Hai qualche problema con la versione di vray e cinema4D presumo...oppure hai gia fatto una prova anche con un materiale originale di cinema4d?

mz
Paolo79
Messaggi: 279
Iscritto il: gio apr 11, 2013 5:16 pm

Re: Problemi funzionalità R15

Messaggio da Paolo79 »

Ciao Master, si è un problema di vray 1.8 con i materiali di cinema nessun problema, sai da cosa può dipendere?
  • Advertising
Rispondi