Problema physical sky e parquet

Forum per: Modellazione, Texturing, Animazione, Composting e tutto quello che riguarda il normale utilizzo di Cinema4D.

Moderatori: Arkimed, natas, visualtricks, cappellaiomatto

  • Advertising
disorderz
Messaggi: 37
Iscritto il: ven feb 08, 2013 5:34 pm

Problema physical sky e parquet

Messaggio da disorderz »

Ciao!
Vorrei chiedervi come mai non riesco in questo render a dare un colore piu scuro al parquet, che dovrebbe essere un rovere rosso scuro...è come se riflettesse troppo la luce...devo agire sullo specular layer del materiale?
e poi, siccome dietro quella finestra non ho nulla da illuminare, vorrei semplicemente dare una tinta un poco azzurra al cielo.
Col physical sky mi viene tutto o troppo intenso, o di questo grigino smorto...
Come posso aggiungere una foto di un cielo di sfondo?
proprio solo per dare un poco di colore?

Ovviamente ogni cosa non vada bene di questa immagine ditelo!
Ps: è impostata con un Gi preset a "medium".
Allegati
Prova render_forum.jpg
Avatar utente
hurricane
Messaggi: 3047
Iscritto il: sab ott 29, 2005 5:44 pm
Località: Sessa Aurunca

Re: Problema physical sky e parquet

Messaggio da hurricane »

Per il parquet c'è sicuramente qualcosa che non va nel materiale tanto più che la sua anteprima sembra avere della trasparenza, dovresti postare delle schermate di come l'hai impostato!
Per il cielo se quello fisico ti sembra troppo azzurro potresti aggiungere un HDRI o una texture di cielo a 360°all'environment reflection per averla solo nelle riflessioni!
:)
L'Uragano si è fermato --- RIP
"Se c'è una magia nella boxe è la magia di combattere battaglie al di là di ogni sopportazione, al di là di costole incrinate, reni fatti a pezzi e retine distaccate. È la magia di rischiare tutto per realizzare un sogno che nessuno vede tranne te."
I miei modelli 3D - www.archilovers.com - www.tappezzeriaburicco.com
disorderz
Messaggi: 37
Iscritto il: ven feb 08, 2013 5:34 pm

Re: Problema physical sky e parquet

Messaggio da disorderz »

Già....l'hdri volevo evitarlo perche mi fa sclerare la sistemazione coi parametri U e V 8-)
Comunque oggi sono via tutto il gg per lavoro, poi controllo se ho messo della trasparenza sul parquet e posto magari qualche immagine
disorderz
Messaggi: 37
Iscritto il: ven feb 08, 2013 5:34 pm

Re: Problema physical sky e parquet

Messaggio da disorderz »

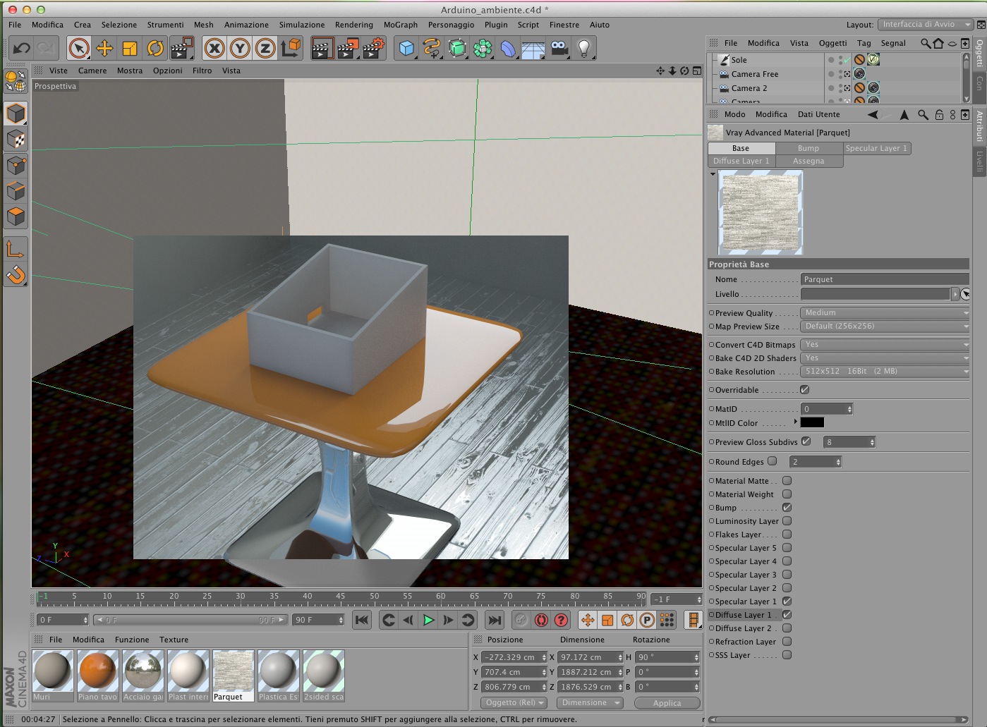
Niente...sto parquet è sempre peggio...ora è diventato grigio ffff
vi posto qualche foto del materiale...se riuscite ad aiutarmi pfiu

..attendo cazziatoni :)
Allegati
Risultato cacchetta finale (la text è colore legno scuro..)
Risultato cacchetta finale (la text è colore legno scuro..)
Canale bump
Canale bump
Canale specular
Canale specular
Canale diffuse
Canale diffuse
Avatar utente
cesgimami
Messaggi: 2962
Iscritto il: sab mag 17, 2008 2:56 pm
Località: Cattolica rn

Re: Problema physical sky e parquet

Messaggio da cesgimami »

nel diffuse layer mi sembra che non legga la texture(riquadro nero della tex) è in un salva progetto o nella cartella tex di c4d
Tutti i rendering postati sono realizzati dallo studio 3DMOOD di cesgimami & walkin

Quando scrivi qualcosa con una penna, pensi alle parole, non alla penna. Quando crei qualcosa con un Mac, pensi al tuo progetto, non al Mac. Diventa invisibile e stimola la creatività.

Anche se la porta è la stessa, non tutti quelli che vi si affacciano vedono le stesse cose: la veduta dipende dallo sguardo.

Immagine nuovo sito web

facebook 3dmood
disorderz
Messaggi: 37
Iscritto il: ven feb 08, 2013 5:34 pm

Re: Problema physical sky e parquet

Messaggio da disorderz »

no è una immagine che ho sul mac...ma nel momento in cui la importo mi chiede se la voglio salvare nella cartell di Cinema...non è sufficiente dire di si?
disorderz
Messaggi: 37
Iscritto il: ven feb 08, 2013 5:34 pm

Re: Problema physical sky e parquet

Messaggio da disorderz »

E' qui...
Allegati
Schermata 04-2457140 alle 19.09.20.jpg
Avatar utente
visualtricks
Moderatore
Messaggi: 3567
Iscritto il: gio set 23, 2004 5:13 pm
Località: Pistoia

Re: Problema physical sky e parquet

Messaggio da visualtricks »

Nello specular hai l'indice di rifrazione del fresnel a 0, dovresti usare dei valori più realistici o quantomeno partire da quello di default (1.6)
Immagine
๏_www.visualtricks.it_๏ .:: COMPUTER SAYS NO ::.
FofoC4D
Messaggi: 1676
Iscritto il: mar ott 11, 2011 6:23 pm

Re: Problema physical sky e parquet

Messaggio da FofoC4D »

Nel diffuse hai pure un transparency del 49%, riportalo a 0.
disorderz
Messaggi: 37
Iscritto il: ven feb 08, 2013 5:34 pm

Re: Problema physical sky e parquet

Messaggio da disorderz »

Bene!
Sapevo di aver commesso degli errori!
Me lo sentivo.
Domani correggo quanto mi avete suggerito.
Grazie!
  • Advertising
Rispondi