Raccordare oggetti intersecanti
Moderatori: Arkimed, natas, visualtricks, cappellaiomatto
-
- Advertising
Raccordare oggetti intersecanti
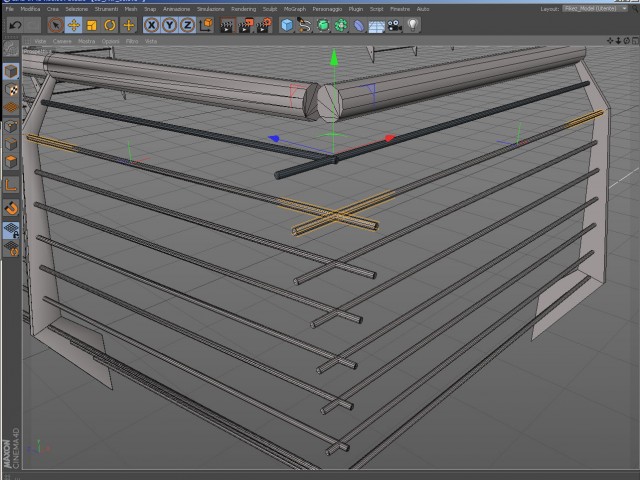
vorrei raccordare degli oggetti semplici come rappresentato in figura allegata.
Esiste un comando specifico o mi tocca farlo a mano?
Utilizzo la versione R15..
Grazie.
- cappellaiomatto
- Moderatore
- Messaggi: 1581
- Iscritto il: lun mag 07, 2012 5:12 pm
Re: Raccordare oggetti intersecanti

Follow me on Twitter https://twitter.com/matteoc4dzone
Follow me on Vimeo https://vimeo.com/cappellaiomatto
Re: Raccordare oggetti intersecanti
Ciao.. Ma vuoi che sia a spigolo vivo, raccordate con una curva o uno smusso?fikez ha scritto:..vorrei raccordare degli oggetti semplici..Esiste un comando specifico o mi tocca farlo a mano?..
Nel primo caso potresti usare una boleana di una delle due (quella con la mesh messa meglio!) con un cubo a 45° come sottrattore x fare il "becco"; poi simmetrizzi così dovresti trovare la corrispondenza dei lati e fare un lavoro pulito.
A naso però direi che se fai daccapo una spline che segue l'andamento, la copi e la sposti su per poi metterle come traccia di una sweep, viene meglio e fai quel che vuoi nello spigolo.
Poi se ci sono altre scorciatoie nella 15 aspetta qualche altra dritta!
Bye!
Re: Raccordare oggetti intersecanti
in cuor mio speravo esistesse un comando tipo il "raccorda" di Autocad... o qualcosa del genere! :-)
Dove settare un angolo e via.... Spero lo inventino in futuro....
-
- Advertising



FOLLOW US