Rilevare problemi nelle geometrie
Moderatori: Arkimed, natas, visualtricks, cappellaiomatto
-
- Advertising
-
Theiamania
- Messaggi: 168
- Iscritto il: gio apr 01, 2010 1:03 pm
Rilevare problemi nelle geometrie
vorreis apere se c'è uno strumento interno a c4d (r17) o un plugin esterno che riesce a segnarale i problemi di una mesh, come buchi, non mainfilded edges, e altri comuni problemi... Insomma, coma si fa il check e il clean up di una mesh in c4d, prima di passare all'UV layoaut?
grazie per le info
Re: Rilevare problemi nelle geometrie
http://www.lotsofpixels.com/c4dplugins/geomCheck/
Non so dirti con certezza se gira sulla 17 (credo di si). Forse può aiutarti.
Bye!
- visualtricks
- Moderatore
- Messaggi: 3567
- Iscritto il: gio set 23, 2004 5:13 pm
- Località: Pistoia
Re: Rilevare problemi nelle geometrie
-
Theiamania
- Messaggi: 168
- Iscritto il: gio apr 01, 2010 1:03 pm
Re: Rilevare problemi nelle geometrie
-
Theiamania
- Messaggi: 168
- Iscritto il: gio apr 01, 2010 1:03 pm
Re: Rilevare problemi nelle geometrie
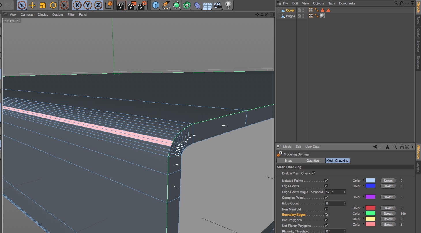
Dopo ave selezionato la mesh, vai su Attributes Tab / Mode e dal menù a discesa scegli Modelling. Quindi vai sul tab Mesh Checking è ci sono un bel po' di utilissime info... e i problemi sono anche evidenziati con un colore, per trovarli subito nella mesh.
In pratica, se attivi il controllo, ti segnal in real time quando ci sono problemi...!
GREAT!
-
- Advertising




FOLLOW US