problemi comando SMUSSA

Forum per: Modellazione, Texturing, Animazione, Composting e tutto quello che riguarda il normale utilizzo di Cinema4D.

Moderatori: Arkimed, natas, visualtricks, cappellaiomatto

Rispondi
  • Advertising
Avatar utente
arcnello
Messaggi: 3235
Iscritto il: mer giu 07, 2006 2:59 pm
Località: riviera di ponente

problemi comando SMUSSA

Messaggio da arcnello »

salve a tutti
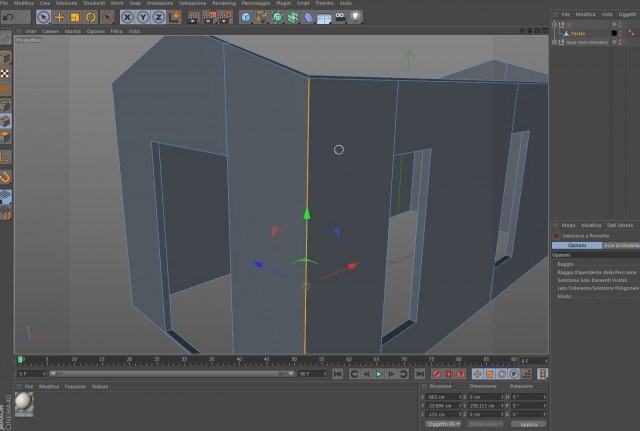
ho un problema nello smussare gli spigoli di un volume
allego le immagini per comprendere meglio
se smusso internamente l'operazione riesce (ma non è corretto), mentre se provo a smussare nella direzione giusta i problemi persistono e non riesco
qualcuno puo' darmi una dritta ?
grazie! ;)
Allegati
cercando di smussare nella situazione giusta mi si deforma il modello
cercando di smussare nella situazione giusta mi si deforma il modello
l'operazione riesce ma la smussatura è al contrario
l'operazione riesce ma la smussatura è al contrario
spigolo da smussare
spigolo da smussare
Avatar utente
Entropy
Messaggi: 664
Iscritto il: mer set 17, 2008 5:36 pm
Località: sicilia

Re: problemi comando SMUSSA

Messaggio da Entropy »

la butto là, prima di avviare la smussatura hai provato a ottimizzare i punti che confluiscono in quel vertice?
(selezionare tutti i punti, unisci o usare proprio il comando ottimizza, dopo di che riprovare con lo smussa)
Avatar utente
arcnello
Messaggi: 3235
Iscritto il: mer giu 07, 2006 2:59 pm
Località: riviera di ponente

Re: problemi comando SMUSSA

Messaggio da arcnello »

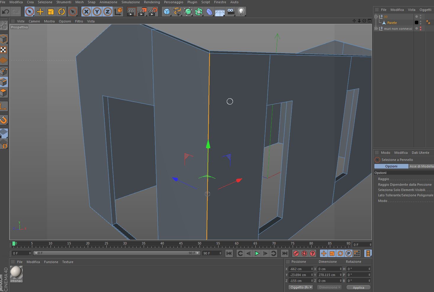
niente da fare, provato ad ottimizzare ma nulla :shock:
allego il file se puo' essere piu' chiaro
ciao!
Allegati
muri connessi cappotto.zip
(81.08 KiB) Scaricato 149 volte
Avatar utente
Entropy
Messaggi: 664
Iscritto il: mer set 17, 2008 5:36 pm
Località: sicilia

Re: problemi comando SMUSSA

Messaggio da Entropy »

Ehi arc, a me lo fa tranquillamente. A questo punto mi viene da pensare che devi aver toccato qualcosa nella parametrizzazione del comando...
Allegati
muri connessi cappotto.rar
(62.15 KiB) Scaricato 133 volte
Avatar utente
Entropy
Messaggi: 664
Iscritto il: mer set 17, 2008 5:36 pm
Località: sicilia

Re: problemi comando SMUSSA

Messaggio da Entropy »

ehm..riguardavo le anteprime del tuo schermo...ma hai lasciato lineare come modalità dovresti mettere convessa!
Avatar utente
arcnello
Messaggi: 3235
Iscritto il: mer giu 07, 2006 2:59 pm
Località: riviera di ponente

Re: problemi comando SMUSSA

Messaggio da arcnello »

grazie, risolto! ;)
buon lavoro!
Avatar utente
Entropy
Messaggi: 664
Iscritto il: mer set 17, 2008 5:36 pm
Località: sicilia

Re: problemi comando SMUSSA

Messaggio da Entropy »

eheh di niente, piuttosto sapresti ricambiarmi il favore? trovi il mio problema nella home, sotto "selezione pennello" :)
Avatar utente
arcnello
Messaggi: 3235
Iscritto il: mer giu 07, 2006 2:59 pm
Località: riviera di ponente

Re: problemi comando SMUSSA

Messaggio da arcnello »

Entropy ha scritto:eheh di niente, piuttosto sapresti ricambiarmi il favore? trovi il mio problema nella home, sotto "selezione pennello" :)
ho letto il tuo post... sinceramente non mi sono mai posto il problema, non saprei come esserti di aiuto! :-((
ancora grazie per la dritta che mi hai dato ;)
ciao!
  • Advertising
Rispondi