boleana tra più oggetti.

Forum per: Modellazione, Texturing, Animazione, Composting e tutto quello che riguarda il normale utilizzo di Cinema4D.

Moderatori: Arkimed, natas, visualtricks, cappellaiomatto

Rispondi
  • Advertising
luklor
Messaggi: 260
Iscritto il: mer feb 01, 2006 9:23 pm

boleana tra più oggetti.

Messaggio da luklor »

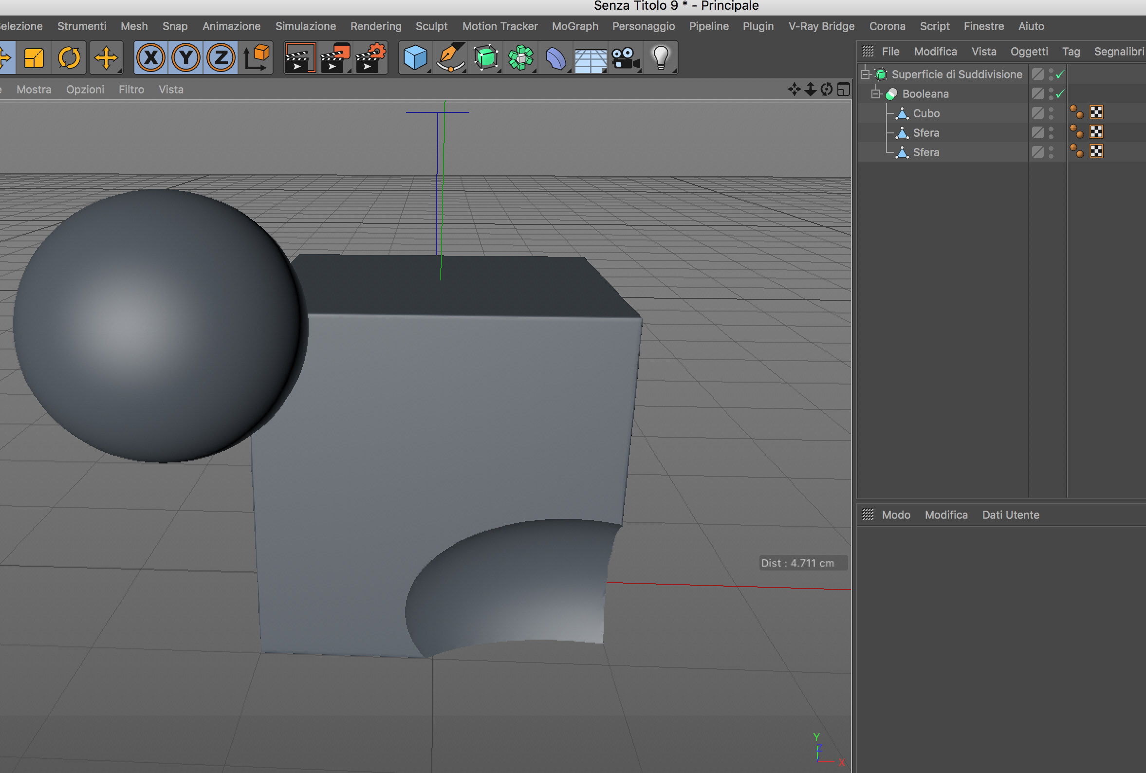
buongiorno, sto cercando di sottrarre più sfere ad un cubo per creare dei cubetti di formaggio emmental. Riesco con la boleana a sottrarre solo una sfera.. come faccio a se volessi toglierne di toglierne di più?
Grazie
Allegati
Schermata 2017-07-09 alle 18.25.38.png
Avatar utente
nexzac
Messaggi: 4888
Iscritto il: mer dic 03, 2008 4:08 pm
Località: Milano

Re: boleana tra più oggetti.

Messaggio da nexzac »

luklor ha scritto:buongiorno, sto cercando di sottrarre più sfere ad un cubo per creare dei cubetti di formaggio emmental. Riesco con la boleana a sottrarre solo una sfera.. come faccio a se volessi toglierne di toglierne di più?
Grazie
Ciao, raggruppa oggetti che devono bucare in un oggetto nullo
Immagine
"if you can't explain it simply, you don't understand it well enough"
luklor
Messaggi: 260
Iscritto il: mer feb 01, 2006 9:23 pm

Re: boleana tra più oggetti.

Messaggio da luklor »

Grazie!
  • Advertising
Rispondi