OMBRE , urgente ! non compaiono le ombre sul pavimento
Moderatori: Arkimed, natas, visualtricks, cappellaiomatto
-
- Advertising
OMBRE , urgente ! non compaiono le ombre sul pavimento
premessa sono alle prime armi con il programma cinema4D
Sto facendo un render e purtroppo nella scena non mi vengono proiettate le ombre .
Creo in archicad uno spazio chiuso senza finestre. metto all interno solo un cubo e una sedia (giusto per studiare le ombre)
- esporto il modello da archicad in formato 3DS
-Apro il file in c4d elimino la camera di archicad e la luce solare di archicad lasciando solo i vari oggetti con i materiali assegnati
- a questo punto resetto tutti i materiali eliminando le textures importate da archicad
- creo all intendo della stanza una luce
- lancio un render di prova e non mi compare nemmeno un ombra proiettata sul pavimento
ho provato ad aggiungere il pavimento delle opzioni di cinema siccome ho letto che potrebbe essere la causa del fatto che non si proiettano le ombre. ma niente
Dove sbaglio??
Disperata, per favore aiutatemi !!!
vi allego una foto dell cita della visualizzazione e
di seguito il link wetranfert da scaricare il file della stanza (con solo due oggetti all interno): https://we.tl/qgREoolKm3
Re: OMBRE , urgente ! non compaiono le ombre sul pavimento
di seguito i settaggi di rendering sono i seguenti
- masterzone
- Site Admin
- Messaggi: 10590
- Iscritto il: ven set 17, 2004 5:34 pm
- Località: Verona
Re: OMBRE , urgente ! non compaiono le ombre sul pavimento
Quando inserisci una luce di C4D di "default" sono impostate con ombre "Nessuna", trovi il tutto nel pannolino degli attributi in basso a destra quando la selezioni con un click.
Faccio una premessa sull'illuminazione, non so che tipo di "stile" di luce vuoi creare, ma se vuoi creare una bella luce realistica con una sola lampadina devi fare cosi':
- crea una luce AREA
- Negli attributi imposta l'ombra AREA
- Sempre negli attributi ma nella TAB DETTAGLI cambia la FORMA AREA in SFERA
- imposta un raggio di 2,2,2 cm circa
- sotto imposta la DECADENZA su "quadrata inversa (precisione fisica)
- Vai nel tab FOTOMETRICA e attiva "intensità fotometriche"
il gioco e' fatto, ora hai una luce fisicamente corretta che potrai regolare nel TAB GENERALE, dove c'e' anche il colore, tramite la percentuale la puoi alzare quanto ti serve dal 100% in su.
Facci sapere!
Ale
Re: OMBRE , urgente ! non compaiono le ombre sul pavimento
masterzone ha scritto:Ciao Mika, allora ho aperto il file, ho controllato velocemente il tutto e per risponderti velocemente: non hai le ombre perche' la luce che hai creato (omni light) non ha le ombre attive.
Quando inserisci una luce di C4D di "default" sono impostate con ombre "Nessuna", trovi il tutto nel pannolino degli attributi in basso a destra quando la selezioni con un click.
Faccio una premessa sull'illuminazione, non so che tipo di "stile" di luce vuoi creare, ma se vuoi creare una bella luce realistica con una sola lampadina devi fare cosi':
- crea una luce AREA
- Negli attributi imposta l'ombra AREA
- Sempre negli attributi ma nella TAB DETTAGLI cambia la FORMA AREA in SFERA
- imposta un raggio di 2,2,2 cm circa
- sotto imposta la DECADENZA su "quadrata inversa (precisione fisica)
- Vai nel tab FOTOMETRICA e attiva "intensità fotometriche"
il gioco e' fatto, ora hai una luce fisicamente corretta che potrai regolare nel TAB GENERALE, dove c'e' anche il colore, tramite la percentuale la puoi alzare quanto ti serve dal 100% in su.
Facci sapere!
Ale
ciao ale! ti ringrazio tantissimo per averi aiutato a risolvere questo problema!
un ultima domanda, seguendo le tue indicazioni ho visto che le ombre degli oggetti escono nette, come si fa ad ottenere un effetto più morbido/ sfocato?
Re: OMBRE , urgente ! non compaiono le ombre sul pavimento
AMMINISTRATRICE C4DZONE
MAXON Authorized Training Center - Corsi certificati Maxon
http://www.corsicinema4d.com/course/
http://www.zuccherodikanna.com
Re: OMBRE , urgente ! non compaiono le ombre sul pavimento
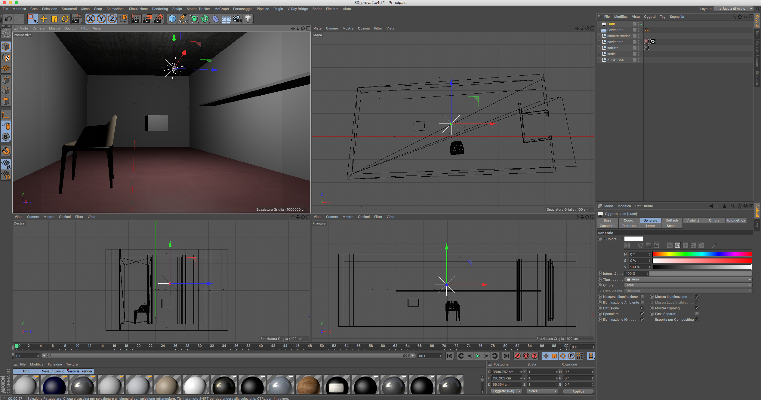
questa sono le impostazioni e la posizione della luce, posizionata centralmente all interno della stanza
elisa ha scritto:dipende da molte cose, ma prima di mettere le mani nelle impostazioni va considerato che le ombre area di sua natura partono nette e si sfumano via Vilma dipende da come le hai posizionate, dalla potenza, dalla scena... se posti via via degli screenshot di come le posizioni ti possiamo dare una mano
- masterzone
- Site Admin
- Messaggi: 10590
- Iscritto il: ven set 17, 2004 5:34 pm
- Località: Verona
Re: OMBRE , urgente ! non compaiono le ombre sul pavimento
La scena ho visto che era in scala quindi su quello nessun problema...
Domanda: ma come mai stai inserendo una lampadina nel mezzo del nulla in una stanza senza aperture?
Re: OMBRE , urgente ! non compaiono le ombre sul pavimento
cambiando il parametro della luce nella sezione "ombre" da AEREA in MAPPE OMBRE (MORBIDE) le ombre scompaiono
masterzone ha scritto:si il risultato e' corretto, una lampadina posizionata in quel punto li ti darebbe ombre cosi' nette, come il classico bulbo della lampadina. La lampadina dovrebbe essere posizionata molto piu lontana per poterti dare un effetto piu realistico.
La scena ho visto che era in scala quindi su quello nessun problema...
Domanda: ma come mai stai inserendo una lampadina nel mezzo del nulla in una stanza senza aperture?
-
- Advertising



FOLLOW US