Polygon Selection non funziona in Vray?
Moderatori: Arkimed, natas, visualtricks, cappellaiomatto
-
- Advertising
Polygon Selection non funziona in Vray?
Ho iniziato da poco a lavorare in Cinema con il plugin Vray.
Quando lavoravo col motore di render base non avevo questo tipo di problema e vorrei chiedere a voi se è possibile risolverlo.
Vi posto uno storyboard per spiegare meglio...
- Allegati
-
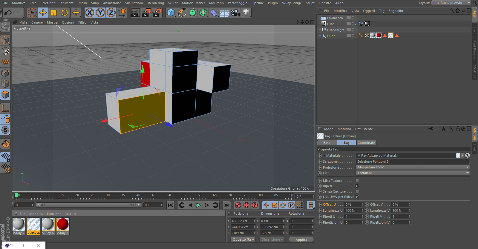
- Creo un materiale che chiamerò "Scritta".
Ho letto in giro per il Web che il canale Alpha in Vray sarebbe il canale Material Weight e così l'ho usato allo stesso modo. - Problema 2.jpg (127.7 KiB) Visto 2825 volte
- masterzone
- Site Admin
- Messaggi: 10594
- Iscritto il: ven set 17, 2004 5:34 pm
- Località: Verona
Re: Polygon Selection non funziona in Vray?
Nota dolente, il secondo TAG se e' in presenza di canale alpha succede un macello perche' vray necessita dell'opzione MIXA TEXTURE per creare la sovrapposizione chiamata anche DECAL MAPPING quindi la decalcomania sopra, ma se attivi quell'opzione si annulla tutto e ti ripete la texture dappertutto facendoti urlare al demonio...
Ma tempo fa ho scoperto come aggirare l'ostacolo senza fare barbatrucchi strani e ho urlato al miracolo.
Fai cosi:
1) applica il materiale con ALPHA ad una faccia o piu facce dell'oggetto SENZA mettere il materiale di base
3) attiva i mixa texture nel tag altrimenti non funziona l'alpha!
4) applica il materiale generale all'oggetto ma non su tutto ma sulla selezione invertita poligonale, del resto dell'oggetto, e funziona!
etvoila! vedi immagine sotto.
(l'immagine sotto ha come primo tag il logo in alpha sulla faccia del cubo e con il mixa texture attivo, poi il resto del cubo e' applicato con un colore ma sulla selezione poligonale invertita, senza opzioni.)
Re: Polygon Selection non funziona in Vray?
Solo che la faccia vedo che diventa comunque trasparente, mentre io desideravo mantenere il materiale sotto
- masterzone
- Site Admin
- Messaggi: 10594
- Iscritto il: ven set 17, 2004 5:34 pm
- Località: Verona
Re: Polygon Selection non funziona in Vray?
- masterzone
- Site Admin
- Messaggi: 10594
- Iscritto il: ven set 17, 2004 5:34 pm
- Località: Verona
Re: Polygon Selection non funziona in Vray?
Che strano eppure su un lavoro lo avevo fatto e urlai al miracolo...che strano.
Niente cosi' su due piedi devi allora splittare le facce come si fa di solito, facendo lo scindi o split in inglese
Re: Polygon Selection non funziona in Vray?
Forse se ci fosse un modo per farlo risultare un unico materiale.
Tipo un materiale multiplo o cose simili
- masterzone
- Site Admin
- Messaggi: 10594
- Iscritto il: ven set 17, 2004 5:34 pm
- Località: Verona
Re: Polygon Selection non funziona in Vray?
Re: Polygon Selection non funziona in Vray?
Proverò a cercaremasterzone ha scritto:Ricordo che una volta Visual tricks mi accenno' che funzionava usando il Blend Material di vray, ma non ho mai indagato.
Re: Polygon Selection non funziona in Vray?
- Allegati
-
- decals.zip
- (128.02 KiB) Scaricato 134 volte
-
- Advertising



FOLLOW US