problema visualizzazione
Moderatori: Arkimed, natas, visualtricks, cappellaiomatto
-
- Advertising
-
marco.nico
- Messaggi: 18
- Iscritto il: mer nov 06, 2019 12:17 pm
problema visualizzazione
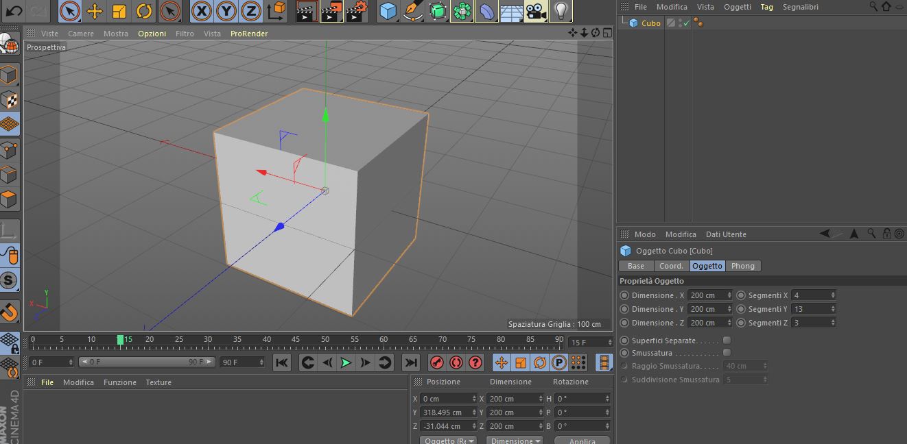
Guardando vari tutorial su internet noto che quando vado a selezionare un oggetto, questo non mi appare esattamente illuminato in giallo come ad altri, o meglio lo e' ma in 3d piu' complessi non riesco a capire bene se seleziono o meno un oggetto. Ad esempio in questo caso (foto) vedo che il contorno del cubo (oggetto primitivo) e`giallino ma non visualizzo il numero di segmenti che voglio applicargli. Potrebbe sembrare una cosa stupida ma a me sta dando i nervi da giorni ahahaha.
Spero possiate risolvermi questo problema. Grazieeee
- Allegati
-
- Captura.JPG (103.87 KiB) Visto 940 volte
- masterzone
- Site Admin
- Messaggi: 10591
- Iscritto il: ven set 17, 2004 5:34 pm
- Località: Verona
Re: problema visualizzazione
-
marco.nico
- Messaggi: 18
- Iscritto il: mer nov 06, 2019 12:17 pm
Re: problema visualizzazione
-
- Advertising



FOLLOW US