suffisso testo xpresso
Moderatori: Arkimed, natas, visualtricks, cappellaiomatto
-
- Advertising
suffisso testo xpresso
vorrei inserire un testo fisso chiamato "NOME PRODOTTO" e tramite un campo dentro user data vorrei aggiungere un testo dinamico che scrivo di volta in volta cosi da ottenere un output per l'oggetto testo
potreste dirmi se è fattibile e come si fa ? mille grazie
- masterzone
- Site Admin
- Messaggi: 10594
- Iscritto il: ven set 17, 2004 5:34 pm
- Località: Verona
Re: suffisso testo xpresso
Re: suffisso testo xpresso
- cappellaiomatto
- Moderatore
- Messaggi: 1581
- Iscritto il: lun mag 07, 2012 5:12 pm
Re: suffisso testo xpresso
se ho capito quello che chiedi, trovi la soluzione in allegato
è molto semplice basta collegare un campo user data string alla proprietà text dell'oggetto testo
- Allegati
-
- testodinamico.zip
- (60.21 KiB) Scaricato 121 volte
-
- 1.png (210.7 KiB) Visto 2160 volte
- masterzone
- Site Admin
- Messaggi: 10594
- Iscritto il: ven set 17, 2004 5:34 pm
- Località: Verona
Re: suffisso testo xpresso
Re: suffisso testo xpresso
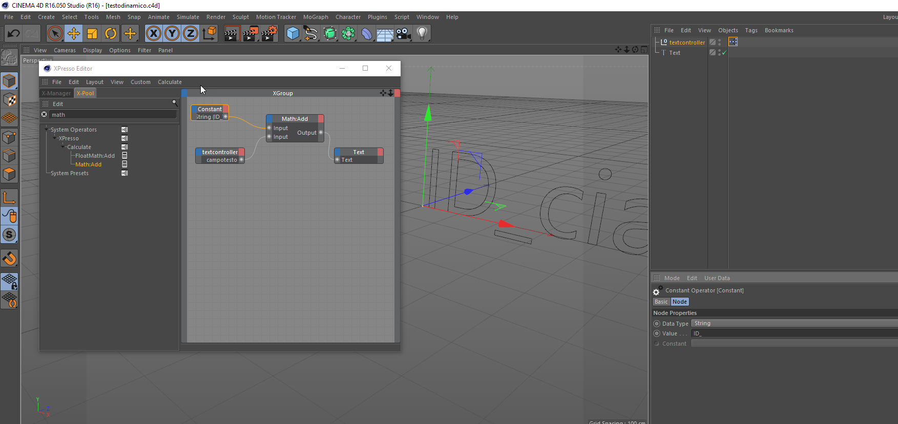
in sostanza mi serve fare una somma "ID_" piu "nome prodotto" uguale "ID_nomeprodotto"
dove ID_ è un valore fisso
- cappellaiomatto
- Moderatore
- Messaggi: 1581
- Iscritto il: lun mag 07, 2012 5:12 pm
Re: suffisso testo xpresso
- Allegati
-
- 1.png (230.05 KiB) Visto 2143 volte
Re: suffisso testo xpresso
grazie mile
- cappellaiomatto
- Moderatore
- Messaggi: 1581
- Iscritto il: lun mag 07, 2012 5:12 pm
Re: suffisso testo xpresso
Re: suffisso testo xpresso
-
- Advertising



FOLLOW US