salve a tutti

Forum per: Modellazione, Texturing, Animazione, Composting e tutto quello che riguarda il normale utilizzo di Cinema4D.

Moderatori: Arkimed, natas, visualtricks, cappellaiomatto

Rispondi
  • Advertising
foxdesign
Messaggi: 26
Iscritto il: mer gen 07, 2009 11:28 am
Località: napoli

salve a tutti

Messaggio da foxdesign »

salve a tutti,
mi sono iscritto da poco e vorrei iniziare ad usare cinema 4d,
vorrei sapere essendo totalmente a digiuno di 3d se mi consigliate tale programma e da dove posso iniziare a lavorare, se esistono tutorial basilari sul forum, e fino a che punto posso spingermi con cinema4d
grazie a tutti anticipatamente :D
Avatar utente
cesgimami
Messaggi: 2962
Iscritto il: sab mag 17, 2008 2:56 pm
Località: Cattolica rn

Re: salve a tutti

Messaggio da cesgimami »

benvenuto.qui troverai tutorial nell'apposita sezione,e poi tanta gente disponibile ad aiutarti.Guarda un pò di lavori nelle gallery così ti rendi conto fino a che punto puoi arrivare. 8-) 8-)
Tutti i rendering postati sono realizzati dallo studio 3DMOOD di cesgimami & walkin

Quando scrivi qualcosa con una penna, pensi alle parole, non alla penna. Quando crei qualcosa con un Mac, pensi al tuo progetto, non al Mac. Diventa invisibile e stimola la creatività.

Anche se la porta è la stessa, non tutti quelli che vi si affacciano vedono le stesse cose: la veduta dipende dallo sguardo.

Immagine nuovo sito web

facebook 3dmood
foxdesign
Messaggi: 26
Iscritto il: mer gen 07, 2009 11:28 am
Località: napoli

Re: salve a tutti

Messaggio da foxdesign »

grazie sto già dando un'occhiata a tutto il sito molto ben fatto da che tutorial mi consigli di iniziare?
Avatar utente
cesgimami
Messaggi: 2962
Iscritto il: sab mag 17, 2008 2:56 pm
Località: Cattolica rn

Re: salve a tutti

Messaggio da cesgimami »

dipende da cosa vuoi fare,io inizierei a costruire un modello semplice,prova con il termometro di gattone blu,mica bau bau micio micio.
Tutti i rendering postati sono realizzati dallo studio 3DMOOD di cesgimami & walkin

Quando scrivi qualcosa con una penna, pensi alle parole, non alla penna. Quando crei qualcosa con un Mac, pensi al tuo progetto, non al Mac. Diventa invisibile e stimola la creatività.

Anche se la porta è la stessa, non tutti quelli che vi si affacciano vedono le stesse cose: la veduta dipende dallo sguardo.

Immagine nuovo sito web

facebook 3dmood
foxdesign
Messaggi: 26
Iscritto il: mer gen 07, 2009 11:28 am
Località: napoli

Re: salve a tutti

Messaggio da foxdesign »

ok provo da quello, mi dici cosa sono i tag in cinema?
Avatar utente
cesgimami
Messaggi: 2962
Iscritto il: sab mag 17, 2008 2:56 pm
Località: Cattolica rn

Re: salve a tutti

Messaggio da cesgimami »

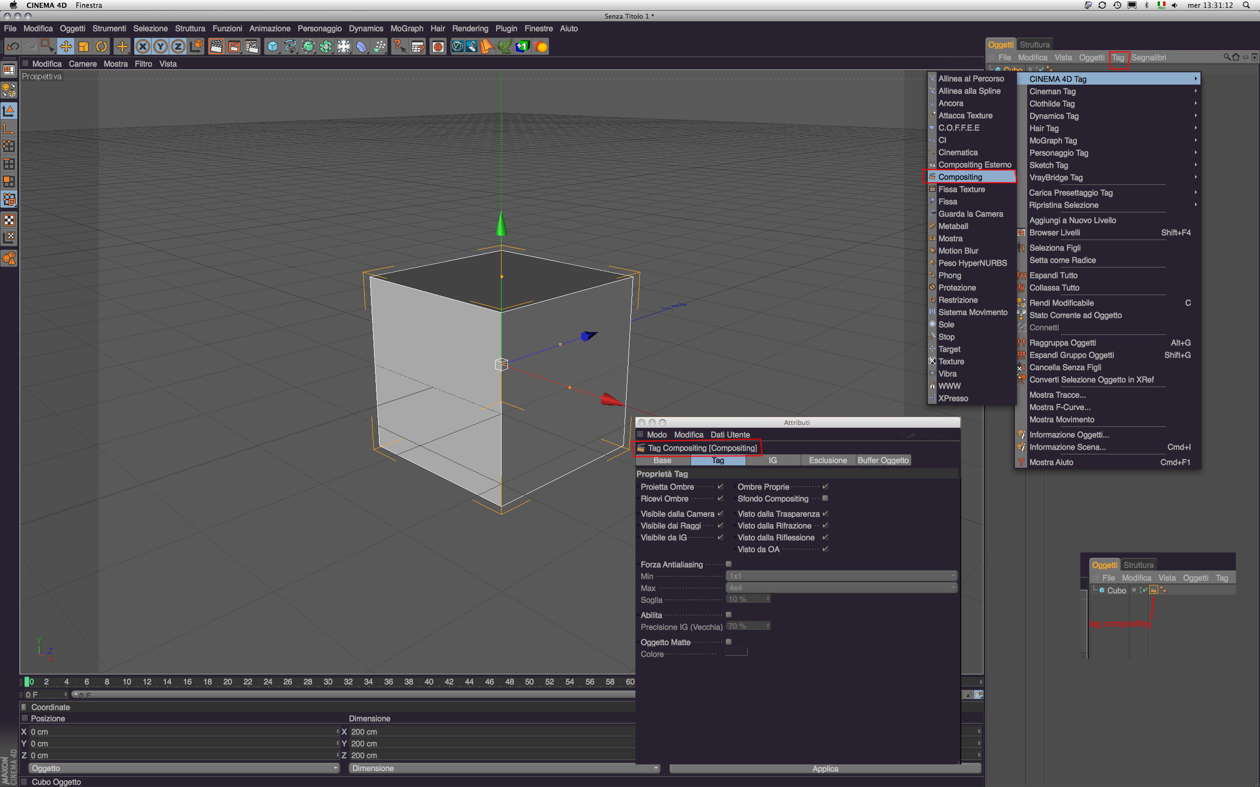
è una funzione che applicata al tuo oggetto assegna al medesimo ulteriori caratteristiche,vedi allegato.così puoi capire dove puoi trovarli.
Allegati
Immagine 2 13-33-03.jpg
Tutti i rendering postati sono realizzati dallo studio 3DMOOD di cesgimami & walkin

Quando scrivi qualcosa con una penna, pensi alle parole, non alla penna. Quando crei qualcosa con un Mac, pensi al tuo progetto, non al Mac. Diventa invisibile e stimola la creatività.

Anche se la porta è la stessa, non tutti quelli che vi si affacciano vedono le stesse cose: la veduta dipende dallo sguardo.

Immagine nuovo sito web

facebook 3dmood
foxdesign
Messaggi: 26
Iscritto il: mer gen 07, 2009 11:28 am
Località: napoli

Re: salve a tutti

Messaggio da foxdesign »

grazie tante
  • Advertising
Rispondi