sono di nuovo a rompervi un po’ con problemi che sarà per l’uso saltuario del programma sarà per una comprovata incapacità intellettiva sta di fato che non ne vengo fuori.
Mobile giorno
1 finestra , una porta
Luci area con decadenza lineare posizionate nei due fori intensità 100
luce infinita senza decadenza con ombra netta intensità 85
rendering stocastico
rendering standard --- intensità 100%, precisione 60%,prof. 3, campioni st 150, ris min 150 ris max 600…
no occlusione, nessun post effetto…
ecco i risultati….
ma mannaccia la miseria….mi date qualche dritta?
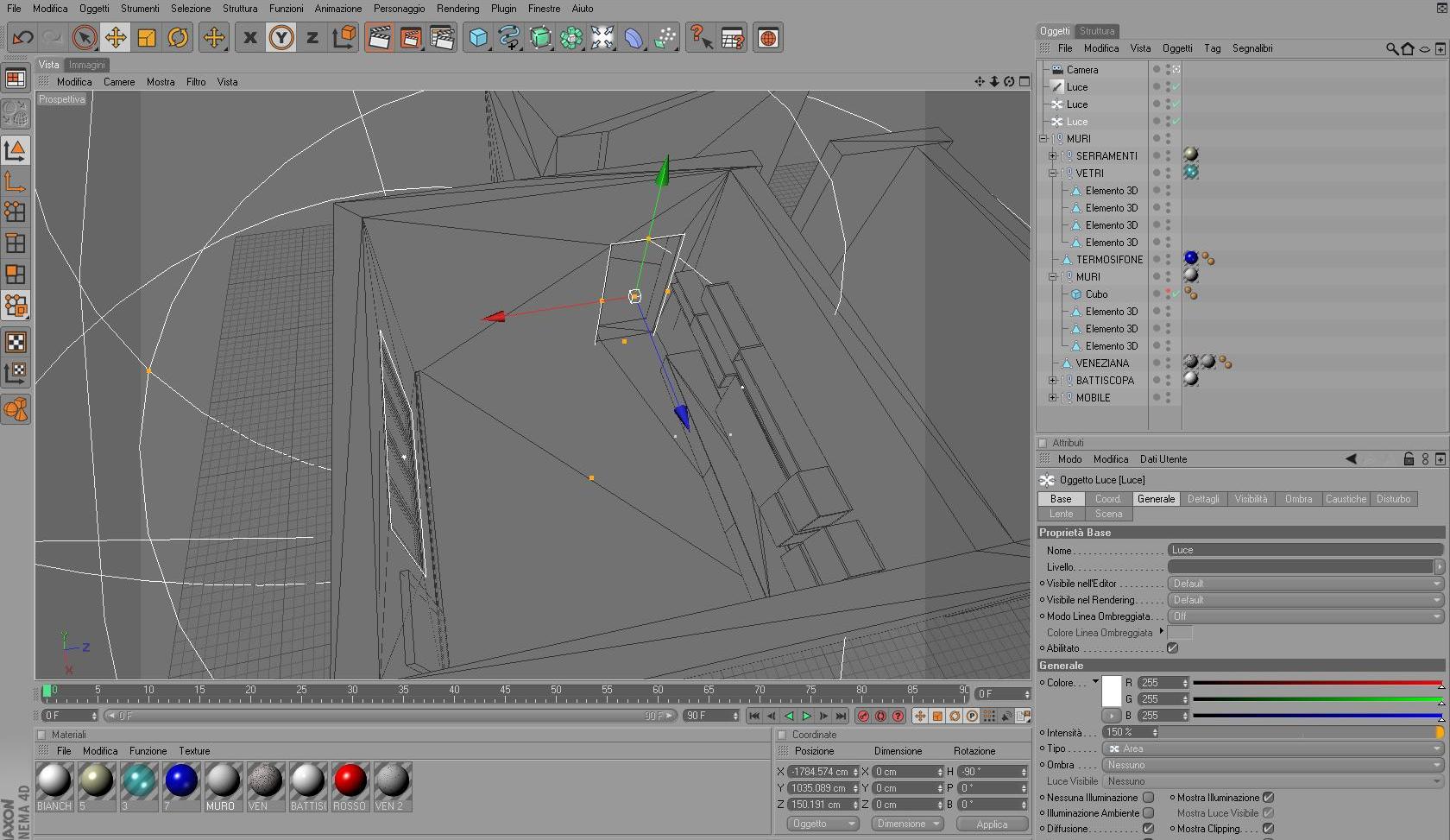
allego anche ciò che vedo a monitor...mah...
a parte i materiali ovviamente che anche quelli son tutti da ridere…o da piangere
grazie
ragazzo disperato….
se volete il file a sto punto posso postarlo....



FOLLOW US