Estruzione di 2 poligoni convergenti in un vertice
Moderatori: Arkimed, natas, visualtricks, cappellaiomatto
-
- Advertising
Estruzione di 2 poligoni convergenti in un vertice
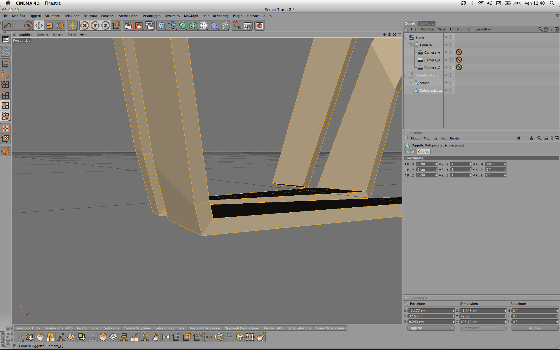
ho un problema nell'estrusione di 2 poligoni convergenti in un vertici. In pratica, come potete notare dalle immagini che ho allegato, devo estrudere la fascia di 2 cm, il problema è che nella parte bassa l'estrusione risulta corretta (vedi fig. 07) in quanto i vertici dei poligoni estrusi coincidono, mentre nella parte alta i vertici (vedi fig. 06) dei poligoni estrusi sono separati.
Il modello ha punti e lati poligoni ottimizzati.
Io vorrei ottenere la stessa tipologia di estrusione della parte bassa su quella alta.
Per facilitare la compressione del mio problema allego screen shot e file .c4d.
Elvis P.
Grazie in anticipo e di nuovo buon natale a tutti.
- Allegati
-
- Striscia.c4d.zip
- File c4D
- (9.37 KiB) Scaricato 84 volte
Re: Estruzione di 2 poligoni convergenti in un vertice
in questo esempio ho usato lo strumento "trasferisci smussatura", ma dato che non crea il "tappo" mentre estrude, li ho fatti con lo strumento "crea poligono"...
Così però non è precisamente la stessa geometria di partenza, perchè "smussa" gli spiglo, creando i triangoli che vedi
- Allegati
-
- Immagine 20.png (31 KiB) Visto 991 volte
Re: Estruzione di 2 poligoni convergenti in un vertice
Il problema nasce sul punto che ti segnalo in figura!
Con il coltello fai un taglio in modo da creare un punto sotto al primo; con Funzioni > Sciogli unisci le due facce che si creano a formarne una sola ed ottenere la situazione in figura; quindi estrudi settando come Angolo Massimo 146°.
"Se c'è una magia nella boxe è la magia di combattere battaglie al di là di ogni sopportazione, al di là di costole incrinate, reni fatti a pezzi e retine distaccate. È la magia di rischiare tutto per realizzare un sogno che nessuno vede tranne te."
I miei modelli 3D - www.archilovers.com - www.tappezzeriaburicco.com
Re: Estruzione di 2 poligoni convergenti in un vertice
ho risolto il problema andando sul panello dei controllo del tool estrudi sotto la voce preserva gruppi angolo, come spiegato da Hurricane.
Elvis P.
-
- Advertising




FOLLOW US