Problema Camera
Moderators: Arkimed, natas, visualtricks, cappellaiomatto
-
- Advertising
Problema Camera
Re: Problema Camera
consiglio FONDAMENTALE ed IMPORTANTISSIMO è modellare nel tuo cad architettonico nel centro degli assi, sempre! ti eviti problemi futuri tipo questo
crea un oggetto nullo, mettilo all'incirca in posizione baricentirca al tuo modello in cinema, inserisci il tuo modello dentro l'oggetto nullo, assegna coordinate 0,0 al tuo progetto nullo
ciao________
Re: Problema Camera
scusami Arcnello io ho fatto un cubo gigante e gli ho messo dentro il mio progetto...ora come si assegnano le cordinate? scusa non son tanto brava con cinmea 4darcnello wrote:ciao sociolina
consiglio FONDAMENTALE ed IMPORTANTISSIMO è modellare nel tuo cad architettonico nel centro degli assi, sempre! ti eviti problemi futuri tipo questo
crea un oggetto nullo, mettilo all'incirca in posizione baricentirca al tuo modello in cinema, inserisci il tuo modello dentro l'oggetto nullo, assegna coordinate 0,0 al tuo progetto nullo
ciao________
- gabriele__82
- Posts: 3112
- Joined: Wed Oct 28, 2009 9:04 am
- Location: Treviglio
Re: Problema Camera
controlla anche di avere le proporzioni corrette del progetto, inserisci un cubo e vedi subito se il tuo progetto è piccolo o grande.
ciao ciao
Re: Problema Camera
- Attachments
-
- Immagine.JPG (90.57 KiB) Viewed 1642 times
Re: Problema Camera
non ci sono riuscitagabriele__82 wrote:ciao, selezioni tutto e poi nelle coordinate metti 0,0.
controlla anche di avere le proporzioni corrette del progetto, inserisci un cubo e vedi subito se il tuo progetto è piccolo o grande.
ciao ciao
- gabriele__82
- Posts: 3112
- Joined: Wed Oct 28, 2009 9:04 am
- Location: Treviglio
Re: Problema Camera
ciao ciao
Re: Problema Camera
okokgabriele__82 wrote:vuoi postare il file zippato che guardo?
ciao ciao
Re: Problema Camera
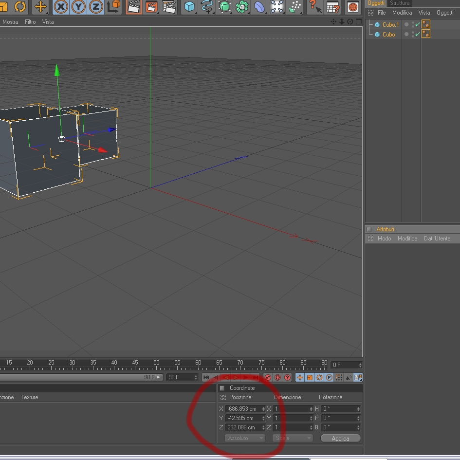
-CREA UN OGGETTO NULLO DAL MENU' -oggetti-
-TRASCINA L'OGGETTO NULLO all'incirca al centro del tuo modello
-INSERISCI L'INTERO TUO MODELLO ALL'INTERNO DELL'OGGETTO NULLO
ora seleziona l'oggetto nullo, nel pannello coordinate vedrai che ha x e z con determinati valori, sostituisci questi valori con 0 in X e 0 in Z
essendo il tuo modello all'interno dell'oggetto nullo verrà trascinato in posizione X=0 e Z=0
cioè al centro degli assi
ciao_____
Re: Problema Camera
-
- Advertising



FOLLOW US