Costa Concordia - Final render's OUT

Forum per: Modellazione, Texturing, Animazione, Composting e tutto quello che riguarda il normale utilizzo di Cinema4D.

Moderators: Arkimed, natas, visualtricks, cappellaiomatto

Post Reply
  • Advertising
User avatar
Nemus
Posts: 420
Joined: Sat Jan 15, 2011 7:28 pm

Re: WIP - Costa Concordia

Post by Nemus »

Allora, eccomi qua :)

Mi sto dedicando un po' ai dettagli, terribili da realizzare quasi quanto la nave stessa. In particolare ho realizzato i separatori tra le varie cabine e la torre di vedetta.

Per quanto riguarda i separatori il discorso è semplice, ho preso un piano, un cilindro, e li ho moltiplicati fino a ottenerne tanti quanti ne servivano. Poi ho duplicato tutto per averli dal fianco opposto della nave.

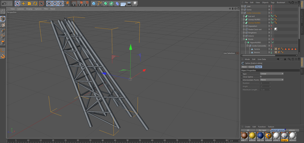
Per la torre invece è stato più complicato: sono partito da una primitiva cubo. Ho impostato un numero di segmenti combatibili col numero di tralicci della torre. L'ho reso editabile e poi deformato prima con taper e poi con shear. Fatto ciò ho effettuato i tagli corrispondenti ai tralicci obbliqui/paralleli (per i paralleli, non ce ne sarebbe stato bisogno, ma ho dovuto correggere un errore, e questo mi è costato il dover rifare i tagli paralleli, appunto), e usato edge to spline per ottenere le spline. A quel ponto ho estruso un cerchio lungo le varie spline ottenendo il telaio con i tralicci.

Le piattaforme le ho estruse anch'esse da spline create ad hoc.
Attachments
09.jpg
08.jpg
07.jpg
06.jpg
05.jpg
04.jpg
03.jpg
02.jpg
01.jpg
workstation:
i7 2600k - 16GB RAM DDR3 - Asus P8Z68 v-pro - SSD Crucial M4 128GB - HDD 1TB - nVidia Quadro 600 - Al. corsair 600W - Raffreddamento liquido H80 - Windows 7 Pro x64
User avatar
Nemus
Posts: 420
Joined: Sat Jan 15, 2011 7:28 pm

Re: WIP - Costa Concordia

Post by Nemus »

Ecco il risultato
Attachments
separatori cabine
separatori cabine
torre di vedetta
torre di vedetta
workstation:
i7 2600k - 16GB RAM DDR3 - Asus P8Z68 v-pro - SSD Crucial M4 128GB - HDD 1TB - nVidia Quadro 600 - Al. corsair 600W - Raffreddamento liquido H80 - Windows 7 Pro x64
User avatar
aetan
Posts: 1039
Joined: Tue Dec 14, 2010 12:23 am
Location: Lyon (France)

Re: WIP - Costa Concordia

Post by aetan »

Granderrimo!
AETAN
User avatar
Entropy
Posts: 664
Joined: Wed Sep 17, 2008 5:36 pm
Location: sicilia

Re: WIP - Costa Concordia

Post by Entropy »

uh uh uh....voglio sapere di più di questo edge to spline! si può?
buon lavoro!;)
User avatar
Nemus
Posts: 420
Joined: Sat Jan 15, 2011 7:28 pm

Re: WIP - Costa Concordia

Post by Nemus »

Entropy wrote:uh uh uh....voglio sapere di più di questo edge to spline! si può?
buon lavoro!;)
Beh, non cè molto da dire.. E' una funzione che trasforma gli edge in spline 8-)
workstation:
i7 2600k - 16GB RAM DDR3 - Asus P8Z68 v-pro - SSD Crucial M4 128GB - HDD 1TB - nVidia Quadro 600 - Al. corsair 600W - Raffreddamento liquido H80 - Windows 7 Pro x64
User avatar
Entropy
Posts: 664
Joined: Wed Sep 17, 2008 5:36 pm
Location: sicilia

Re: WIP - Costa Concordia

Post by Entropy »

si ok, ma da dove si piglia il comando?
User avatar
Nemus
Posts: 420
Joined: Sat Jan 15, 2011 7:28 pm

Re: WIP - Costa Concordia

Post by Nemus »

Entropy wrote:si ok, ma da dove si piglia il comando?
Mesh->Commands->Edge to spline
Comuqnue se scrivi il nome sulla guida trovi anche il percorso per arrivarci
workstation:
i7 2600k - 16GB RAM DDR3 - Asus P8Z68 v-pro - SSD Crucial M4 128GB - HDD 1TB - nVidia Quadro 600 - Al. corsair 600W - Raffreddamento liquido H80 - Windows 7 Pro x64
User avatar
aetan
Posts: 1039
Joined: Tue Dec 14, 2010 12:23 am
Location: Lyon (France)

Re: WIP - Costa Concordia

Post by aetan »

Anche chiamato lato a spline.
AETAN
User avatar
Entropy
Posts: 664
Joined: Wed Sep 17, 2008 5:36 pm
Location: sicilia

Re: WIP - Costa Concordia

Post by Entropy »

ok ragassi! incredibile non smetto mai di imparare cose su cinema4d, cribbio dovrei proprio imparare a leggere le istruzioni prima dell'uso...:P
grazie ancora per l'imput!!
User avatar
heathed
Posts: 35
Joined: Wed Jun 16, 2010 12:53 pm

Re: WIP - Costa Concordia

Post by heathed »

veramente un capolavoro.. io cmq se posso suggerirti qualcosa alla fine farei una piccola animazione con una camera che ruota intorno alla nave mentre naviga e sotto metterei una delle canzoni più splendide ovvero:
http://yt.clea.nr/D4Lx9tTq7vE :)
  • Advertising
Post Reply