Domande uv map

Forum per: Modellazione, Texturing, Animazione, Composting e tutto quello che riguarda il normale utilizzo di Cinema4D.

Moderators: Arkimed, natas, visualtricks, cappellaiomatto

  • Advertising
rufyuzumaki
Posts: 5
Joined: Mon Jul 12, 2010 5:24 pm

Domande uv map

Post by rufyuzumaki »

Ciao a tutti è da tempo che vi seguo e finalmente ho anche io una domanda: è da giorni che ho questa cosa in mente, volevo sapere (sempre se è possibile) come fare ad avere le mappe uv di 2 oggetti nello stesso foglio senza connetterli, allego delle immagini con un esempio, grazie.
Attachments
1.JPG
2.JPG
come ottenere questo risultato senza connettere i 2 oggetti
come ottenere questo risultato senza connettere i 2 oggetti
User avatar
visualtricks
Moderatore
Posts: 3567
Joined: Thu Sep 23, 2004 5:13 pm
Location: Pistoia

Re: Domande uv map

Post by visualtricks »

Ciao e benvenuto..

mha, non credo che si possa fare..dovrei fare qualche ricerca. Possi chiederti qual'è lo scopo ?
Image
๏_www.visualtricks.it_๏ .:: COMPUTER SAYS NO ::.
User avatar
TheTruster
Posts: 535
Joined: Sat May 17, 2008 8:56 pm
Location: Messina

Re: Domande uv map

Post by TheTruster »

In realtà, si dovrebbe poter fare... io ne ho avuto la necessità, tempo fa.
Ho risolto mappando una copia degli oggetti connessi.
Poi ho copiato il tag UV dell'oggetto connesso ad entrambi gli oggetti disconnessi e, sempre ad entrambi, ho applicato lo stesso materiale con proiezione UVW.

Ognuno degli oggetti (indipendenti) ha preso la corretta mappatura.

TheTruster
Image
Sono un genio. Incompreso... talmente incompreso che stento a comprendermi io stesso.
rufyuzumaki
Posts: 5
Joined: Mon Jul 12, 2010 5:24 pm

Re: Domande uv map

Post by rufyuzumaki »

il mio scopo è sapere come ottenere un risultato simile a questo, il modello nell'immagine penso si tratti di un carro armato e come si capisce ci sono tutte le parti del carro e non penso sia tutto un unico oggetto, voglio sapere come fanno a inserire tutto in un unico file psd o quello che è, grazie ;)
Image
User avatar
visualtricks
Moderatore
Posts: 3567
Joined: Thu Sep 23, 2004 5:13 pm
Location: Pistoia

Re: Domande uv map

Post by visualtricks »

@ TT: ah, fico, non ci avevo pensato !

@rufy: la strada che consiglia TheTruster risolve quello che chiedi, ma nel merito dell'immagine penso che molto spesso la geometria sia proprio una sola, "separata" nelle UV tramite selezioni di poligoni
Image
๏_www.visualtricks.it_๏ .:: COMPUTER SAYS NO ::.
rufyuzumaki
Posts: 5
Joined: Mon Jul 12, 2010 5:24 pm

Re: Domande uv map

Post by rufyuzumaki »

ho provato il metodo di TheTruster e funziona solo che vanno mappati prima di connetterli e una volta connessi non si possono modificare più le coordinate altrimenti gli oggetti indipendenti non prendono la corretta mappatura.
User avatar
TheTruster
Posts: 535
Joined: Sat May 17, 2008 8:56 pm
Location: Messina

Re: Domande uv map

Post by TheTruster »

Forse non hai seguito bene quello che ho detto.
Prima di tutto possono (anzi dovrebbero) essere mappati come oggetti uniti (conservandoti gli oggetti separati).
Secondo passo, una volta completata la mappatura, devi copiare il tag UV (quello a forma di scacchiera) presente nella gerarchia degli oggetti, dall'oggetto connesso a quelli disconnessi, applicando il materiale a questi ultimi.

Vedrai che a questo punto puoi tranquillamente variare la posizione dei singoli oggetti, che la mappatura rimarrà intatta.

TheTruster
Image
Sono un genio. Incompreso... talmente incompreso che stento a comprendermi io stesso.
rufyuzumaki
Posts: 5
Joined: Mon Jul 12, 2010 5:24 pm

Re: Domande uv map

Post by rufyuzumaki »

ecco perchè, non avevo copiato il tag uvw, siete stati grandi grazie mille, alla prossima domanda :lol:

ciaooo
virgo
Posts: 77
Joined: Fri Oct 29, 2004 6:41 pm

Re: Domande uv map

Post by virgo »

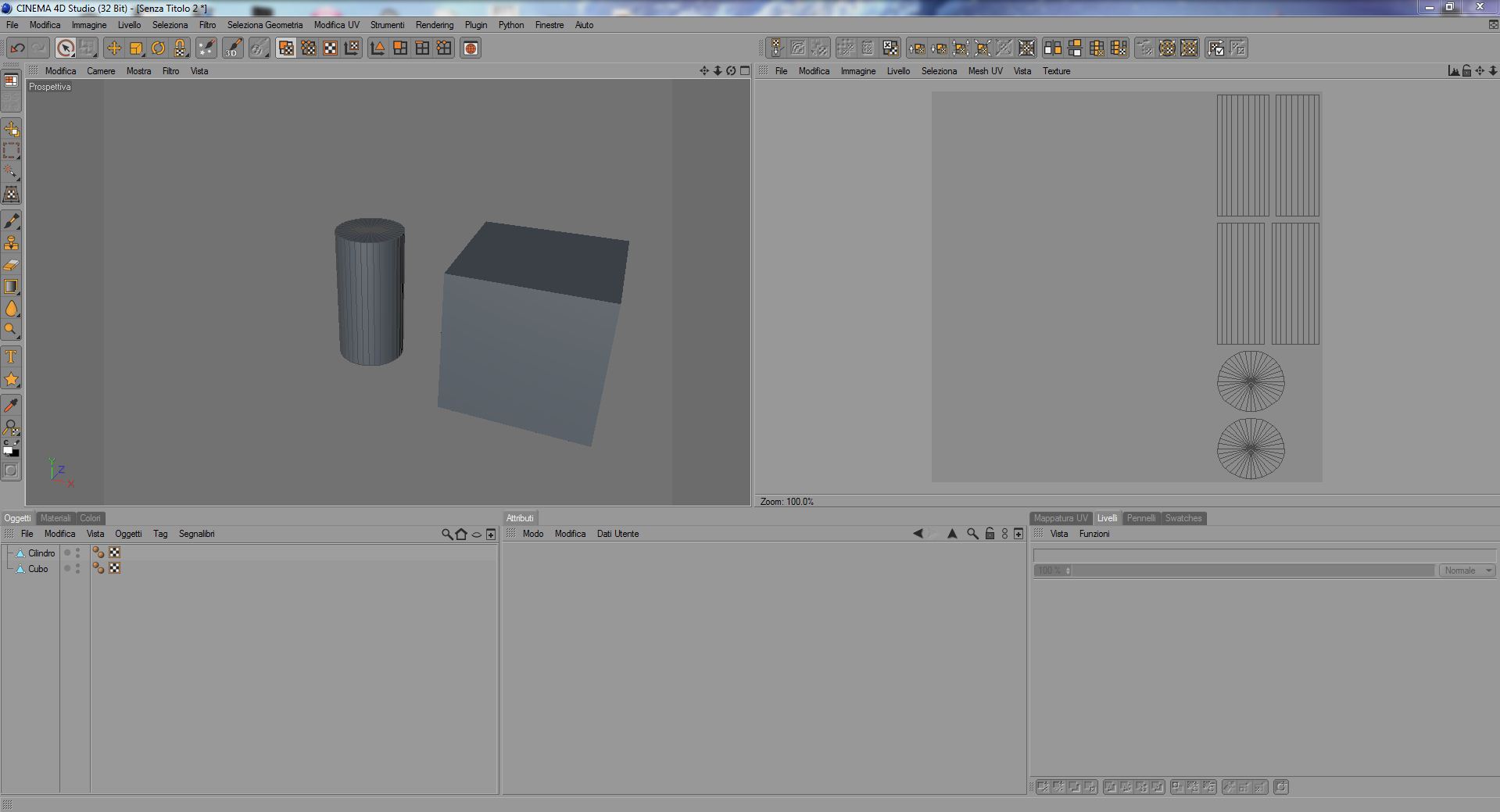
ho riesumato questo post, perchè incuriosito da quanto scritto ho provato anche io a fare una prova del genere:

creo un cubo e lo rendo editabile
creo un cono e lo rendo editabile

successivamente li connetto in un unico oggetto mantenendo però una copia del cono e del cubo come singoli oggetti.

se lancio una uvmap al cono e cubo visualizzo la loro mappatura insieme come da prassi, poi però se copio il tag uv ed il materiali ai due oggetti separati cono ed cubo quando li vado a selezionare la uvmap che si presenta è solo quella dell'oggetto selezionato..
ovvero se seleziono il cono vedrò uv del cono viceversa con il cubo.
Seguendo i passi descritti sopra non avrei dovuto vedere entrambe le mappature del cono e del cubo insieme??
User avatar
Arkimed
Moderatore
Posts: 3978
Joined: Wed Sep 22, 2004 4:19 pm
Location: Torino

Re: Domande uv map

Post by Arkimed »

No perché le coordinate UV appartengono alla geometria delle rispettive forme per cui se elimini parte del modello non potrai vederne le coordinate UV... l'unica cosa che avranno in comune i due oggetti sarà la mappa... sarà la stessa per entrambe ma la loro mesh UV occuperà spazi diversi.

Arkimed
– il mio Demoreel
– Demo Arkimed_Vfx Vol.3
– il mio "nuovo modo di lavorare!"


Portale di Riferimento di Cinema4D in Italia dal 1999
Image
  • Advertising
Post Reply