Visualizzazione linee 3d
Moderators: Arkimed, natas, visualtricks, cappellaiomatto
-
- Advertising
Visualizzazione linee 3d
ho scaricato un blocco 3d di una amaca e quando ho aperto il file l'amaca nell' editor appare perfetta (immagine 1), mentre quando elaboro il rendering i fili dell'amaca non si vedono (immagine 2)?
Re: Visualizzazione linee 3d
fai tasto destro sul padre,hair tag, renderizza tag..
vedi se li renderizza!!
se si, crea un materiale hair, decidi uno spessore e assegnalo al'oggetto
cinema è proprio un bel programma!!
..no!! ne devi dare uno per ogni spline, oppure fai una sola spline
Re: Visualizzazione linee 3d
non so ancora usare bene il programma:
Come faccio a sapere se sono spline??
Cosa intendi tasto destro sul padre,hair tag, renderizza tag?
come si crea un materiale hair?
Dammi una perfavore perchè non ci capisco niente!!
Re: Visualizzazione linee 3d
Come faccio a sapere se sono spline??
Capisco che tu sia alle prime armi, ma un pò di inventiva, proprio no? Espandi l'Oggetto Nullo chiamato Fili amaca e guarda cosa c'è dentro: se sono spline c'è scritto!
Poi basta che premi il tasto dx del mouse e scorri i vari menù e le loro voci finchè non trovi quello che ti è stato detto da Abe3D.
Però può anche essere che dentro all'Oggetto Nullo Fili amaca ci siano solo spline e le splines non vengono renderizzate perchè non hanno spessore, non hanno "consistenza". Se è così una una Sweep con una primitiva Cerchio e così i fili "appariranno". Sennò posta lo screen del contentuto dell'Oggetto Nullo Fili amaca...........
Re: Visualizzazione linee 3d
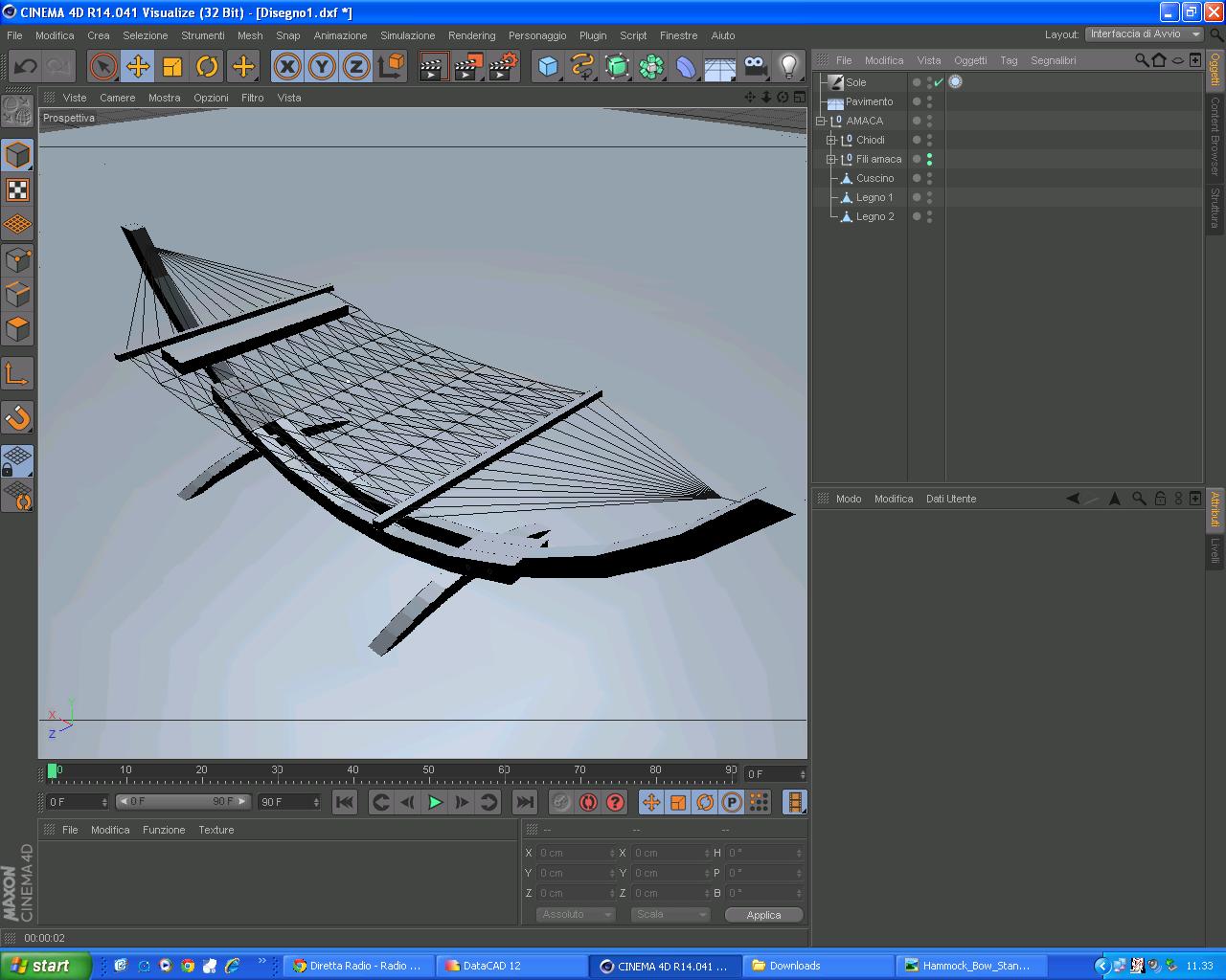
ho capito che sono spline, comunque ti allego un'immagine dello screen del contenuto Oggetto Nullo Fili amaca.
Questa volta un pò di inventiva c'è l'ho messa per capire cosa intendessi per usare una "Sweep con una primitiva Cerchio".
Però non ho capito ancora come fare!!
Grazie ancora ciao.
Re: Visualizzazione linee 3d
Forse, però, se non sai nemmeno queste funzioni basilari di Cinema sarebbe meglio ed opportuno che te lo studiassi un pò almeno nei suoi fondamentali: basta anche che premi Crtl+F1 e nell'Help cerchi SweepNURBS: trovi tutte le spiegazioni del caso. Anche con questo intendevo avere un pò di inventiva................
Re: Visualizzazione linee 3d
Per dirla tutta ci sono almeno tre sistemi per renderizzare un'amaca in maniera "automatica".
Il primo è quello suggeritoti da 69vampiro, che è anche il sistema più affidabile per un'eventuale texture particolare magari con dispaicement ( corda, nodi etc.).
Il secondo è quello suggerito da me (con il modulo hair), immediato, ma con limitazioni ( complicazioni, difficoltà ) per quello che riguarda le texture : Il terzo ( non applicabile al tuo caso perchè funziona solo con le mesh ) è quello di utilizzare un oggetto schiera atomo...
Re: Visualizzazione linee 3d
-
- Advertising



FOLLOW US