Visualizzazione linee 3d

Forum per: Modellazione, Texturing, Animazione, Composting e tutto quello che riguarda il normale utilizzo di Cinema4D.

Moderatori: Arkimed, natas, visualtricks, cappellaiomatto

Rispondi
  • Advertising
Adry
Messaggi: 50
Iscritto il: mar nov 13, 2012 6:18 pm

Visualizzazione linee 3d

Messaggio da Adry »

Ciao a tutti,
ho scaricato un blocco 3d di una amaca e quando ho aperto il file l'amaca nell' editor appare perfetta (immagine 1), mentre quando elaboro il rendering i fili dell'amaca non si vedono (immagine 2)?
Allegati
Nel rendering i fili non si vedono.
Nel rendering i fili non si vedono.
A monitor i fili si vedono.
A monitor i fili si vedono.
Avatar utente
abe3d
Messaggi: 1153
Iscritto il: lun dic 07, 2009 1:48 pm

Re: Visualizzazione linee 3d

Messaggio da abe3d »

...sono spline...??
fai tasto destro sul padre,hair tag, renderizza tag..
vedi se li renderizza!!
se si, crea un materiale hair, decidi uno spessore e assegnalo al'oggetto

:?:
cinema è proprio un bel programma!! 8-) :)

..no!! ne devi dare uno per ogni spline, oppure fai una sola spline
Se le dimensioni del seno di una donna non sono direttamente proporzionali alla sua massa corporea, allora sono sicuramente inversamente proporzionali alla sua intelligenza.
Adry
Messaggi: 50
Iscritto il: mar nov 13, 2012 6:18 pm

Re: Visualizzazione linee 3d

Messaggio da Adry »

Ciao grazie per aver risposto,
non so ancora usare bene il programma:

Come faccio a sapere se sono spline??

Cosa intendi tasto destro sul padre,hair tag, renderizza tag?

come si crea un materiale hair?

Dammi una perfavore perchè non ci capisco niente!! :(
62VAMPIRO
Messaggi: 3807
Iscritto il: lun mar 14, 2005 6:46 pm

Re: Visualizzazione linee 3d

Messaggio da 62VAMPIRO »

Anzitutto togli i "pallini verdi" accanto a Fili amaca cliccandoci sopra con il atsto sinistro del mouse.............
Come faccio a sapere se sono spline??
:o :o :o
Capisco che tu sia alle prime armi, ma un pò di inventiva, proprio no? Espandi l'Oggetto Nullo chiamato Fili amaca e guarda cosa c'è dentro: se sono spline c'è scritto!
Poi basta che premi il tasto dx del mouse e scorri i vari menù e le loro voci finchè non trovi quello che ti è stato detto da Abe3D.
Però può anche essere che dentro all'Oggetto Nullo Fili amaca ci siano solo spline e le splines non vengono renderizzate perchè non hanno spessore, non hanno "consistenza". Se è così una una Sweep con una primitiva Cerchio e così i fili "appariranno". Sennò posta lo screen del contentuto dell'Oggetto Nullo Fili amaca...........
Adry
Messaggi: 50
Iscritto il: mar nov 13, 2012 6:18 pm

Re: Visualizzazione linee 3d

Messaggio da Adry »

Ciao grazie per aver risposto,
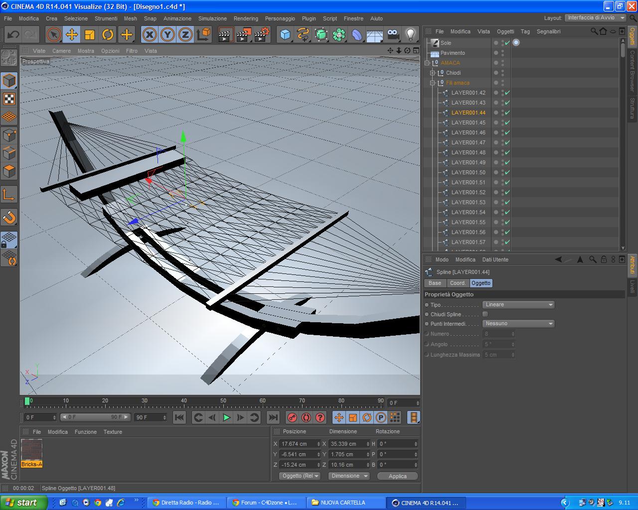
ho capito che sono spline, comunque ti allego un'immagine dello screen del contenuto Oggetto Nullo Fili amaca.

Questa volta un pò di inventiva c'è l'ho messa per capire cosa intendessi per usare una "Sweep con una primitiva Cerchio".

Però non ho capito ancora come fare!! :-((

Grazie ancora ciao.
Allegati
Immagine.JPG
62VAMPIRO
Messaggi: 3807
Iscritto il: lun mar 14, 2005 6:46 pm

Re: Visualizzazione linee 3d

Messaggio da 62VAMPIRO »

Come presupponevo sono Splines, quindi non visibili nel rendering.........Ora selezionale tutte>>tasto dx>>Connect Object+Delete. Ora avrai una Spline unica. Attiva un Cerchio e una SweepNURBS. Come figlio della Sweep ci metti prima il cerchio e dopo la Spline ricavata in precedenza: fine. Chairo che il Cerchio và impostato con raggio adeguato da impostare nel flag Radius............
Forse, però, se non sai nemmeno queste funzioni basilari di Cinema sarebbe meglio ed opportuno che te lo studiassi un pò almeno nei suoi fondamentali: basta anche che premi Crtl+F1 e nell'Help cerchi SweepNURBS: trovi tutte le spiegazioni del caso. Anche con questo intendevo avere un pò di inventiva................
Avatar utente
abe3d
Messaggi: 1153
Iscritto il: lun dic 07, 2009 1:48 pm

Re: Visualizzazione linee 3d

Messaggio da abe3d »

Vampiro cattivo ma molto esaustivo :lol:

Per dirla tutta ci sono almeno tre sistemi per renderizzare un'amaca in maniera "automatica".
Il primo è quello suggeritoti da 69vampiro, che è anche il sistema più affidabile per un'eventuale texture particolare magari con dispaicement ( corda, nodi etc.).
Il secondo è quello suggerito da me (con il modulo hair), immediato, ma con limitazioni ( complicazioni, difficoltà ) per quello che riguarda le texture :
Cattura1.JPG
Il terzo ( non applicabile al tuo caso perchè funziona solo con le mesh ) è quello di utilizzare un oggetto schiera atomo...
Cattura2.JPG
Se le dimensioni del seno di una donna non sono direttamente proporzionali alla sua massa corporea, allora sono sicuramente inversamente proporzionali alla sua intelligenza.
Adry
Messaggi: 50
Iscritto il: mar nov 13, 2012 6:18 pm

Re: Visualizzazione linee 3d

Messaggio da Adry »

Ci sono riuscito grazie mille!! :)
  • Advertising
Rispondi