HyperNURBS - Porsche 911 930 Turbo [RISOLTO]
Moderators: Arkimed, natas, visualtricks, cappellaiomatto
-
- Advertising
-
stefano8989
- Posts: 2
- Joined: Mon Mar 04, 2013 7:34 pm
HyperNURBS - Porsche 911 930 Turbo [RISOLTO]
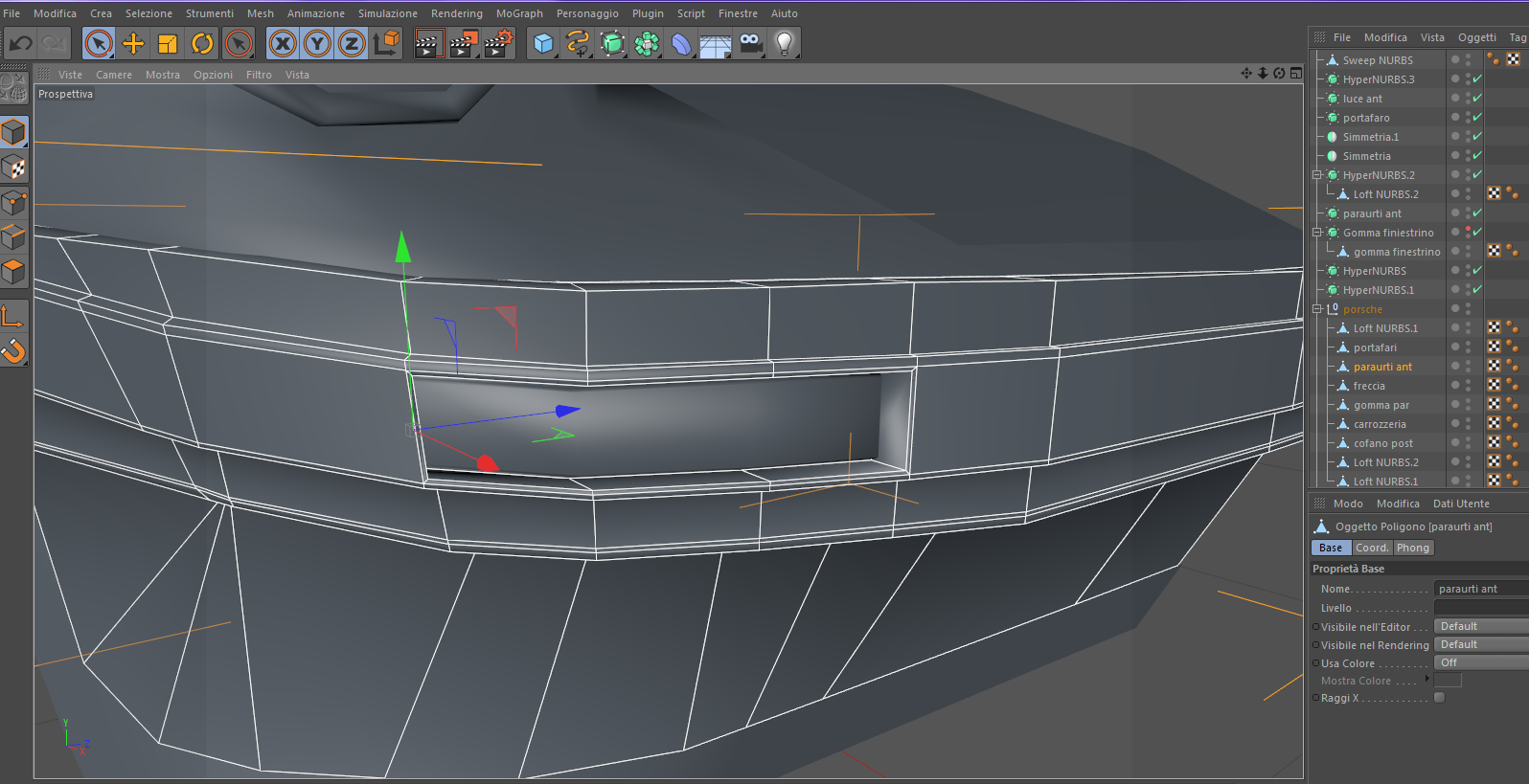
In pratica in low polygons, ho creato la Freccia che giace nel paraurti, e fin qui tutto bene, ma non appena passo il modello del paraurti alle HyperNURBS la freccia non mantiene la sua forma rettangolare e diventa come smussata agli angoli. Ma il modello originale, come vedete dalle foto non è così.
Vi allego le immagini in "Low" e in "hyperNurbs" e la foto originale dell'auto.
Grazie in anticipo per l'aiuto
- cappellaiomatto
- Moderatore
- Posts: 1581
- Joined: Mon May 07, 2012 5:12 pm
Re: HyperNURBS - Porsche 911 930 Turbo
quando l'hyper "stonda troppo" vuol dire che ti mancano dei tagli, in questo caso nella zona del faro, prova a fare dei tagli loop ravvicinati ai bordi del faro e vedrai che inizia a uscire quello che ti serve

Follow me on Twitter https://twitter.com/matteoc4dzone
Follow me on Vimeo https://vimeo.com/cappellaiomatto
-
stefano8989
- Posts: 2
- Joined: Mon Mar 04, 2013 7:34 pm
-
- Advertising



FOLLOW US