rigging braccio semi-elastico
Moderators: Arkimed, natas, visualtricks, cappellaiomatto
-
- Advertising
-
Auazzagamabane
- Posts: 113
- Joined: Mon Jun 23, 2014 12:27 pm
rigging braccio semi-elastico
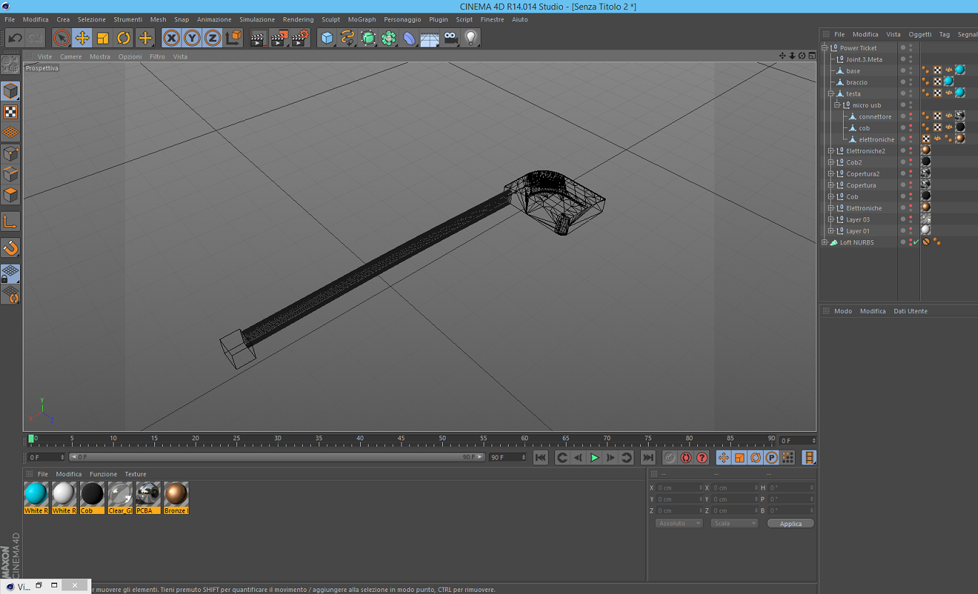
sto cercando di creare un'animazione con l'immagine allegata in cui il cubo funge da base e quindi fissa mentre le altre due parti si possono muovere solo in direzione z e x. Inoltre, il braccio si può piegare e quindi deformare mentre la testa rimane si muove con il braccio ma non si deforma. Ora sapendo questo e avendo provato varie metodologie senza ottenere risultati vi chiedo aiuto per chiarire alcuni aspetti(ringraziandovi in anticipo per le risposte).
-E' più corretto unire le 3 parti o lasciarle separate?
-I joint che mi vado a creare devono essere 3? quindi uno per ogni parte oppure due solo nella base e nella testa?
-Nel caso del terzo joint sul braccio dove è più consono metterlo?
-Ho visto che riesco a creare un'animazione sia attraverso il metodo joint-vincola(pelle)-IK che attraverso la creazione dei joint-IK- rendere figli dei joint le parti interessate, qual'è il metodo più corretto?
Sono abbastanza confuso a riguardo perché ogni video che vedo utilizza metodologie diverse e di per sè non riesco a trovarne una che mi aiuti a risolvere
P.S.
Il braccio e il cubo sono realizzati in Cinema (ho provato utilizzando un low poly ma l'animazione mi risultava come un'insieme di spezzata quindi ho optato per applicare al braccio parecchi poligoni);
la testa è realizzata in Rhino, non penso che questo sia un problema visto che non deve deformarsi;
Grazie in anticipo per qualsiasi suggerimento/aiuto
Re: rigging braccio semi-elastico
- i movimenti in XZ della testa sono vincolati da qualcosa o sono le joint a vincolarne i limiti ?
Il fatto è che non c'è un "modo per farlo" ma tanti modi, qualcuno più giusto di altri nel caso specifico...Auazzagamabane wrote:Sono abbastanza confuso a riguardo perché ogni video che vedo utilizza metodologie diverse e di per sè non riesco a trovarne una che mi aiuti a risolvere
-
Auazzagamabane
- Posts: 113
- Joined: Mon Jun 23, 2014 12:27 pm
Re: rigging braccio semi-elastico
Per quanto riguarda i vincoli ora che mi ci fai pensare non sono vincolati da nessuna regola (non sapendo neanche come si fa).
Noto tra l'altro che nella tua immagine hai un unico elemento e non tre divisi.
La posizione dei tuoi joint è stata fatta in maniera approssimativa o ti sei regolato su dei punto specifici?
-
Auazzagamabane
- Posts: 113
- Joined: Mon Jun 23, 2014 12:27 pm
Re: rigging braccio semi-elastico
Ultimo punto da chiarire è il fatto che comunque la base tende a muoversi un minimo e devo trovare una soluzione per tenerla fissa totalmente.
Re: rigging braccio semi-elastico
Si li ho uniti per comodità, ma potrebbero rimanere divisi mettendo la catena di Joint in gerarchia alla "testa".Auazzagamabane wrote:Noto tra l'altro che nella tua immagine hai un unico elemento e non tre divisi.
Perché quando selezioni le Joint per applicargli il tag IK chain devi lasciar fuori il modello.Auazzagamabane wrote:( non so perché quando mi crea IK me lo mette sul modello e non sul joint)
Si con questo sistema la "Base" si adatta alla curva della ik Chain...Auazzagamabane wrote:Ultimo punto da chiarire è il fatto che comunque la base tende a muoversi un minimo e devo trovare una soluzione per tenerla fissa totalmente.
...quindi, visto che quello che vuoi ottenere è una sorta di tubo flessibile, ti consiglierei di non utilizzare le Joint ma una spline dinamica e lasciare a quest'ultima il compito di adattarsi alla posizione della "testa". Ti ho preparato un esempio, ho anche aggiunto una espressione ( facoltativa) che riporta la testa in posizione al frame 0.
Manda in play la timeline e sposta la testa ( ma anche la base) per osservare l'effetto ...
- Attachments
-
- braccio semi elastico.rar
- (46.17 KiB) Downloaded 88 times
Re: rigging braccio semi-elastico
-
Auazzagamabane
- Posts: 113
- Joined: Mon Jun 23, 2014 12:27 pm
Re: rigging braccio semi-elastico
P.S.
Scusa se ti rispondo solo ora
-
- Advertising



FOLLOW US