Problema OpenGL [Forse]
Moderators: Arkimed, natas, visualtricks, cappellaiomatto
-
- Advertising
Problema OpenGL [Forse]
Torno dopo tanto tempo tra voi per un problema che mi affligge.
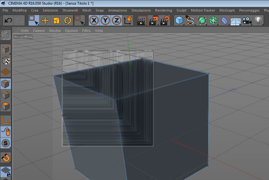
Dopo che mi sono rifatto il pc (cambiato alimentatore, CPU, scheda madre e RAM) e reinstallato il sistema operativo e vari software (compreso Cinema 4D) ho notato che quest'ultimo mi dava un problema quando rendevo modificabile un oggetto primitivo (es: un cubo), selezionando la modalità punti o linea o poligono e attivando lo strumento seleziona.
Figura 1: il cubo è ancora un oggetto primitivo.
Figura 2: rendo modificabile il cubo
Figura 3: Seleziono la modalità punti
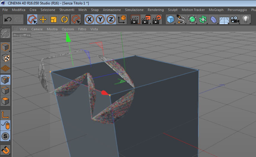
Figura 4: Ecco quello che succedo se premo il pulsante sinistro mentre è selezionato lo strumento seleziona (succede con tutti gli strumenti di selezione figura 5 e 6).
Presumo che sia un problema di openGL perchè se vado a disattivare l'opengl dalle preferenze questo problema non succede (figura 7).
Grazie mille in anticipo per eventuali soluzioni.
ciao
Bilico
-
maruzzella
- Posts: 780
- Joined: Wed May 30, 2012 1:34 am
Re: Problema OpenGL [Forse]
che sceda video hai?, hai provato ad aggiornare i driver o anche a downgradarli (usare una versione piu vecchia)?
Re: Problema OpenGL [Forse]
Ho una GTX 780 TI, però la scheda video non l'ho cambiata, è sempre la stessa del vecchio sistema.maruzzella wrote:beh hai esposto problema e soluzione.
che sceda video hai?, hai provato ad aggiornare i driver o anche a downgradarli (usare una versione piu vecchia)?
I driver sono i più aggiornati e sinceramente non saprei come fare un downgrade.
comunque grazie
ciao
Bilico
Re: Problema OpenGL [Forse]
Io ho una Quadro k4200 e con i driver aggiornatissimi e di ultima release mi dava un sacco di problemi, installati driver vecchi più di un anno (la versione 340.84) tutti i problemi che avevo sono spariti per magia!
Non è detto che i driver più aggiornati siano esenti da anomalie o malfunzionamenti.
Re: Problema OpenGL [Forse]
-
maruzzella
- Posts: 780
- Joined: Wed May 30, 2012 1:34 am
Re: Problema OpenGL [Forse]
beh insomma non credo si debba essere un genio, vai sul sito nvidia e clicchi il link beta and old driversBilico wrote:Ho una GTX 780 TI, però la scheda video non l'ho cambiata, è sempre la stessa del vecchio sistema.maruzzella wrote:beh hai esposto problema e soluzione.
che sceda video hai?, hai provato ad aggiornare i driver o anche a downgradarli (usare una versione piu vecchia)?
I driver sono i più aggiornati e sinceramente non saprei come fare un downgrade.
comunque grazie
ciao
Bilico
Re: Problema OpenGL [Forse]
ciao
Bilico
-
- Advertising



FOLLOW US