Rete calcio bucata

Forum per: Modellazione, Texturing, Animazione, Composting e tutto quello che riguarda il normale utilizzo di Cinema4D.

Moderators: Arkimed, natas, visualtricks, cappellaiomatto

Post Reply
  • Advertising
ama
Posts: 175
Joined: Wed Feb 25, 2009 2:58 pm

Rete calcio bucata

Post by ama »

Ciao ragazzi,
sto studiando come poter far al meglio questa rete da calcio bucata.
vi posto le immagini l'idea da cui partire...comunque la resa è proprio come dalla foto.
Mi rendo conto che pensavo di usare una textures e canale alfa, ma devo far vedere il tondino della rete con una certa precisione
ma in più si deve dare l'idea del tondino piegato verso dentro per urto

qualcuno mi sa dire come fare? ;)

grazie
Attachments
image 2.jpg
image 2.jpg (154.3 KiB) Viewed 1973 times
mage 1.jpg
User avatar
cappellaiomatto
Moderatore
Posts: 1581
Joined: Mon May 07, 2012 5:12 pm

Re: Rete calcio bucata

Post by cappellaiomatto »

Ciao
Per cortesia non scrivere i titolo dei post in maiuscolo, vuol dire urlare.

Per fare la rete puoi usare delle sweep
maruzzella
Posts: 780
Joined: Wed May 30, 2012 1:34 am

Re: Rete calcio bucata

Post by maruzzella »

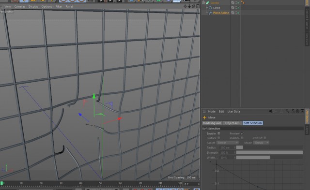
crea la rete con un piano o comunque con un solido a seconda del fabbisogno, lo suddivdi nel numero di poligoni necessari perche ogni poligono sara poi un quadretto della rete, quindi vai in modalita edge (lati) selezioni tutto, mesh -commands - edge to spline, ti viene creata una spline che rimane sotto al tuo solido, quindi clicchi sul + e sposti fuori la spline cosi puoi cancellare il solido, ora cliccando la spline a destra nel browser dovrai dargli come proprieta: type bezier - intermediate points adaptive.

in modalita points seleziona i 4 punti che rappresentano il buco e cliccando con il destro fai disconnect, ora selexiona i punti che vuoi spostare verso il dentro per l'urto e spostali come preferisci.

crea una spline circle del diametro che sara la rete, crea la sweep ed inserisci sotto il circle e la spline.
Attachments
rete.jpg
rete.rar
(113.29 KiB) Downloaded 168 times
ama
Posts: 175
Joined: Wed Feb 25, 2009 2:58 pm

Re: Rete calcio bucata

Post by ama »

grazie tante per l'aiuto :idea: ;)
62VAMPIRO
Posts: 3807
Joined: Mon Mar 14, 2005 6:46 pm

Re: Rete calcio bucata

Post by 62VAMPIRO »

Oppure puoi utilizzare il Deformatore Collision: è solo un paio di click...........
  • Advertising
Post Reply