Sweep e poligoni neri.
Moderators: Arkimed, natas, visualtricks, cappellaiomatto
-
- Advertising
Sweep e poligoni neri.
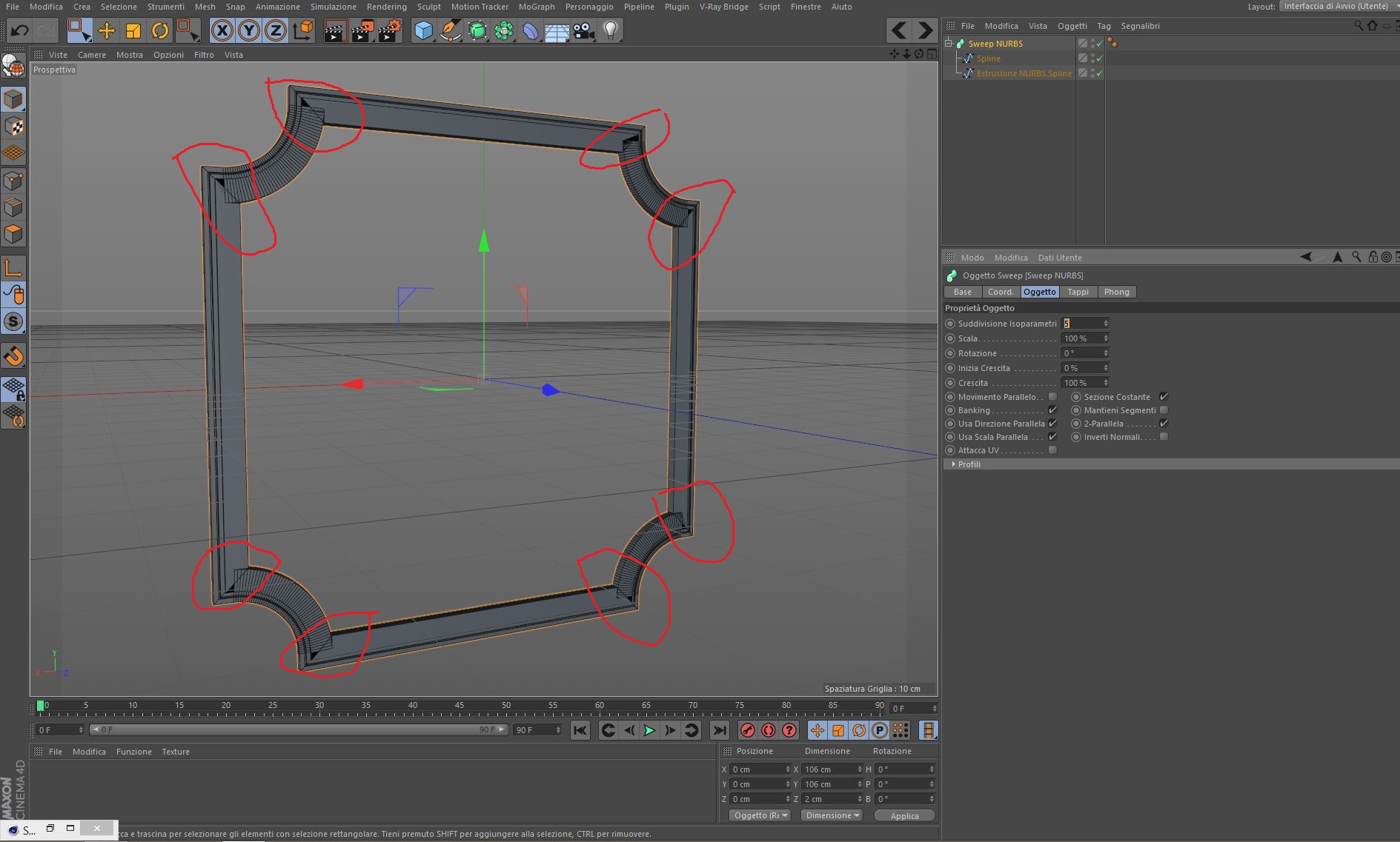
Si tratta di un'operazione molto semplice, ovvero far correre una determinata sezione lungo una Spline per avere una determinata boiserie, solo che in corrispondenza degli anngoli convessi della mesh mi compaiono dei poligoni neri molto fastidiosi. Come posso risolvere?
Vi allego anche il file eventualmente.
Grazie a tutti.
- Attachments
-
- profilo.zip
- (75.01 KiB) Downloaded 132 times
- cappellaiomatto
- Moderatore
- Posts: 1581
- Joined: Mon May 07, 2012 5:12 pm
Re: Sweep e poligoni neri.
Essendo una curva accentuata se metti troppi punti la sweep interseca i poligoni
devi trovare il giusto compromesso tra definizione della sweep e intersecamento dei poligoni

Follow me on Twitter https://twitter.com/matteoc4dzone
Follow me on Vimeo https://vimeo.com/cappellaiomatto
Re: Sweep e poligoni neri.
- cappellaiomatto
- Moderatore
- Posts: 1581
- Joined: Mon May 07, 2012 5:12 pm
Re: Sweep e poligoni neri.
considera che se avessi bisogno di più definizione puoi utilizzare la base della sweep esplodi e passi in box modeling e aggiungi tagli e metti in hyper

Follow me on Twitter https://twitter.com/matteoc4dzone
Follow me on Vimeo https://vimeo.com/cappellaiomatto
-
- Advertising



FOLLOW US