Sweep Nurbs non inclinato
Moderators: Arkimed, natas, visualtricks, cappellaiomatto
-
- Advertising
Sweep Nurbs non inclinato
come faccio ad evitare che lo sweep nurbs automaticamente ruoti la spline man man che si avvicina all'angolo, vorrei che restasse tutto squadrato...
- Attachments
-
- sweep.gif (6.88 KiB) Viewed 1200 times
Re: Sweep Nurbs non inclinato
modella da un cubo, tanto è semplice...
Re: Sweep Nurbs non inclinato
cioè intendi muovere i poligoni del cubo?nexzac wrote:nn credo si possa fare....
modella da un cubo, tanto è semplice...
Re: Sweep Nurbs non inclinato
Re: Sweep Nurbs non inclinato
il problema è che devo fare un'animazione, il tracciato sara molto piu complesso di questo, anche se manterra la sua forma squadrata. come posso fare un'animazione fluida, senza accelerazione e decelerazioni...?!?nexzac wrote:si...cubo reso editabile, selezioni una faccia ed estrudi...selezioni ed estrudi...selezioni ed estrudi...![]()
Re: Sweep Nurbs non inclinato
io cmq di animazione so moolto poco...nn ne ho praticamente mai fatte, quindi sarà meglio che ti dica come fare a...qualcun'altro...
cmq credo proprio che sul manuale di cinema sia ben spiegata la creazione di keyframe e la interpolazione tra di essi...
- masterzone
- Site Admin
- Posts: 10594
- Joined: Fri Sep 17, 2004 5:34 pm
- Location: Verona
Re: Sweep Nurbs non inclinato
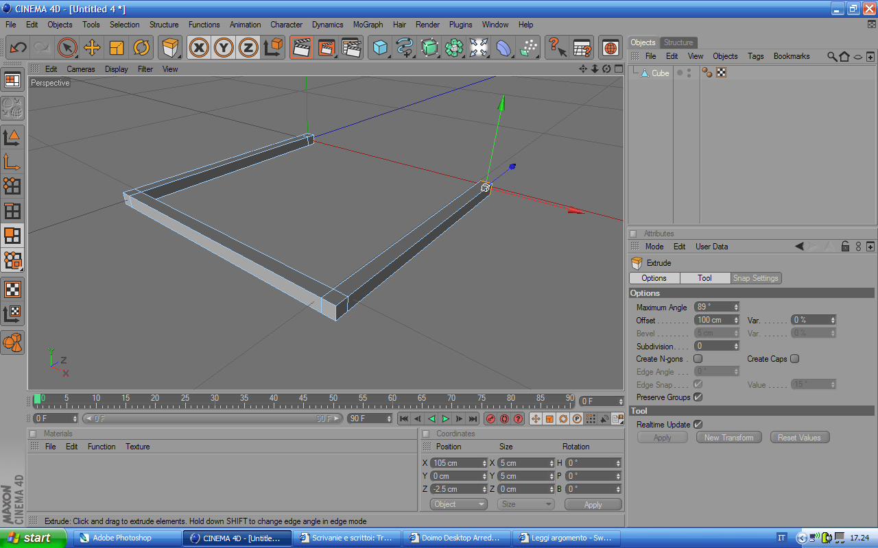
Poi entri nella sweep e attivi MANTIENI SEGMENTI...avrai quell'effetto ma la SWEEP non preparera' il passaggio facendo la curva....otterrai una sovrapposizione nell'angolo..
mz
-
- Advertising




FOLLOW US