tessuto elastico

Forum per: Modellazione, Texturing, Animazione, Composting e tutto quello che riguarda il normale utilizzo di Cinema4D.

Moderators: Arkimed, natas, visualtricks, cappellaiomatto

Post Reply
  • Advertising
User avatar
morph
Posts: 2000
Joined: Sun Feb 08, 2009 5:24 pm

tessuto elastico

Post by morph »

tessuto elastico.

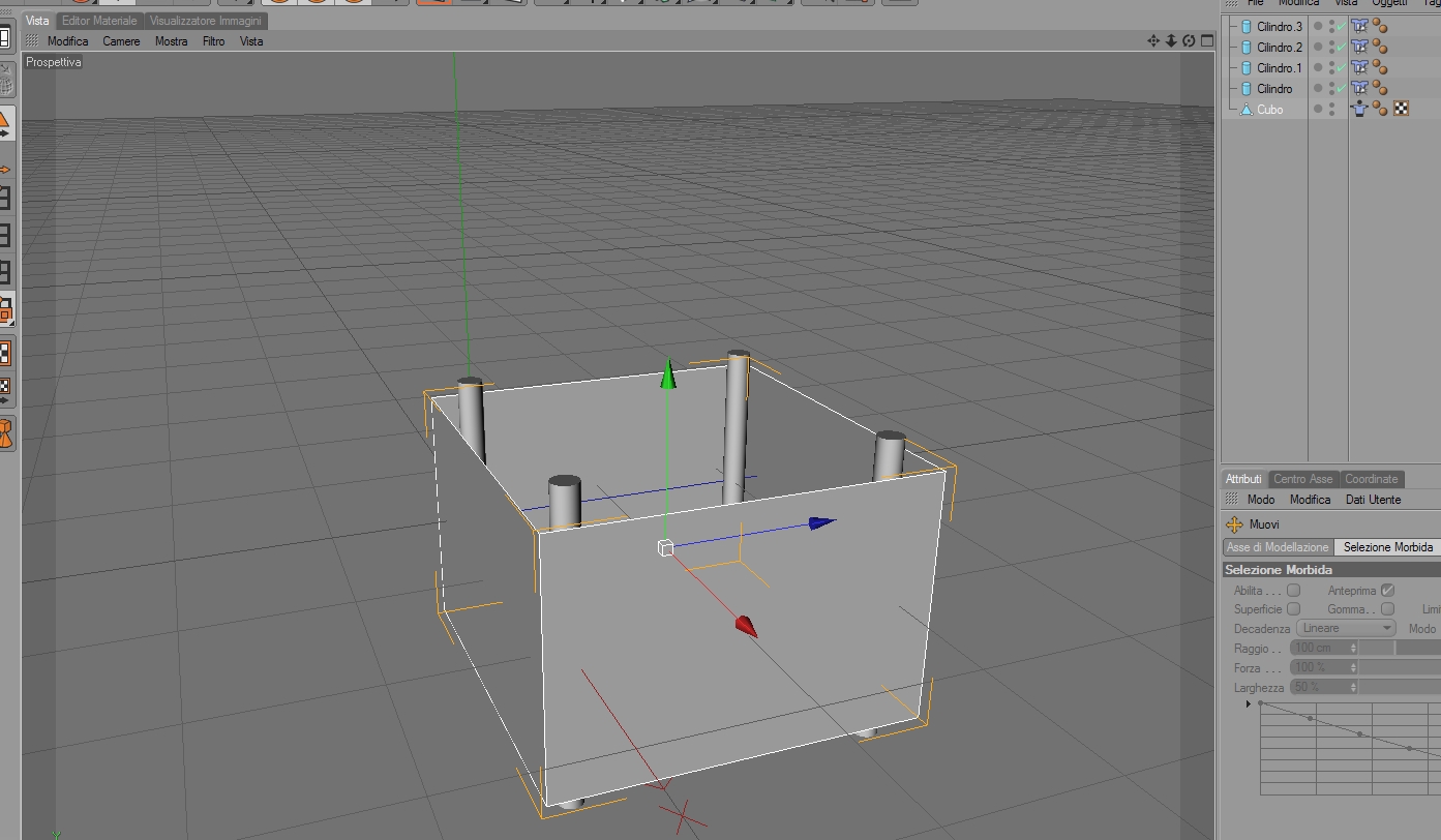
Salve ragazzi, sono sempre io a scocciarvi... :)

Potreste dirmi come si fa a fare in modo che un tessuto aderisca elasticamente ad un telaio?

ho postato una immagine d'esempio di un telaio formato da 4 aste a cui ho dato una tag collisione e una superficie esterna che vorrei aderisse a queste aste, alla quale ho assegnato una tag tessuto.

cosa devo fare per fare in modo che questo tessuto si ritiri fino ad ederire al telaio? :)

ringrazio tutti i partecipanti :idea:
Attachments
ScreenShot00049.jpg
User avatar
parlmc
Posts: 813
Joined: Thu Jun 23, 2005 6:25 pm

Re: tessuto elastico

Post by parlmc »

ciao morph,
in questo caso ti consiglio il tutorial sui tessuti qui sul portale.
http://www.c4dzone.com/it/download/tuto ... ing-55.htm
intanto direi che ti servono più suddivisioni su quel tessuto, altrimenti non ne ricaverai un gran ché :)
ciaociao,
Ros
User avatar
morph
Posts: 2000
Joined: Sun Feb 08, 2009 5:24 pm

Re: tessuto elastico

Post by morph »

grazie, questo ancora non lo avevo fatto :)

provo subito... :)
User avatar
morph
Posts: 2000
Joined: Sun Feb 08, 2009 5:24 pm

Re: tessuto elastico

Post by morph »

ho provato è concettualmente ci siamo, solo che il risultato è molto poco soddisfacente... :?

cosa devo settare per avere un bel tessuto attillato?
Attachments
ScreenShot00050.jpg
ScreenShot00050.jpg (281.76 KiB) Viewed 1164 times
ScreenShot00051.jpg
User avatar
renxo
Posts: 2256
Joined: Mon May 19, 2008 10:47 am

Re: tessuto elastico

Post by renxo »

secondo me fai prima con una sweep!

appena posso ci provo :)
ciao
Renxo
User avatar
parlmc
Posts: 813
Joined: Thu Jun 23, 2005 6:25 pm

Re: tessuto elastico

Post by parlmc »

renxo --> :mrgreen:

[forse con una loft si riesce ad aggiungere anche qualche pieguzza intermedia]
ciaociao,
Ros
User avatar
renxo
Posts: 2256
Joined: Mon May 19, 2008 10:47 am

Re: tessuto elastico

Post by renxo »

ciao,
ho fatto una prova veloce.

tieni presente anche il consiglio del buon parlmc.

ciao
Renxo
Attachments
prova tessuto teso.zip
(13.18 KiB) Downloaded 75 times
User avatar
morph
Posts: 2000
Joined: Sun Feb 08, 2009 5:24 pm

Re: tessuto elastico

Post by morph »

intanto grazie al buon renxo e grazie anche a parlmc per i consigli sempre preziosi, però pensavo ci fosse un modo per fare questo lavoro, con un comando di cinema...
Nel senso che se ho un telaio più complesso, come potrebbe essere una struttura reticolare, si poteva creare un tessuto che vi aderisse simulando l'elasticità.

come esempio porto la famosissima lampada di munari, lo so che questa si realizza facilmente con le nurbs, ma se la struttura risulta più complessa, allora lo sarà anche l'uso delle nurbs giusto? :)

Cmq grazie sempre!!! :)
Attachments
falkland_medium.jpg
falkland_medium.jpg (13.34 KiB) Viewed 1081 times
User avatar
renxo
Posts: 2256
Joined: Mon May 19, 2008 10:47 am

Re: tessuto elastico

Post by renxo »

si, beh... quando io intendo modellare intendo dire che "in qualke modo lo modello, non cè un metodo preciso" ma gli strumenti di cinema4d ti permettono di fare moltissime cose.
Ovvio che se devi modellare delle cose particolari dovrai utilizzare metodi particolari e differenti.

questo è ovvio.

io cinema4d lo conosco poco, cioè lo conosco ma ogni volta trovo un comando che non conosco. Tutta esperienza! ;-)


ciao e buon lavoro
Renxo
  • Advertising
Post Reply