Forum per: Modellazione, Texturing, Animazione, Composting e tutto quello che riguarda il normale utilizzo di Cinema4D.
Moderators: Arkimed, natas, visualtricks, cappellaiomatto
-
planner
- Posts: 64
- Joined: Wed Sep 29, 2010 2:00 pm
Post
by planner »
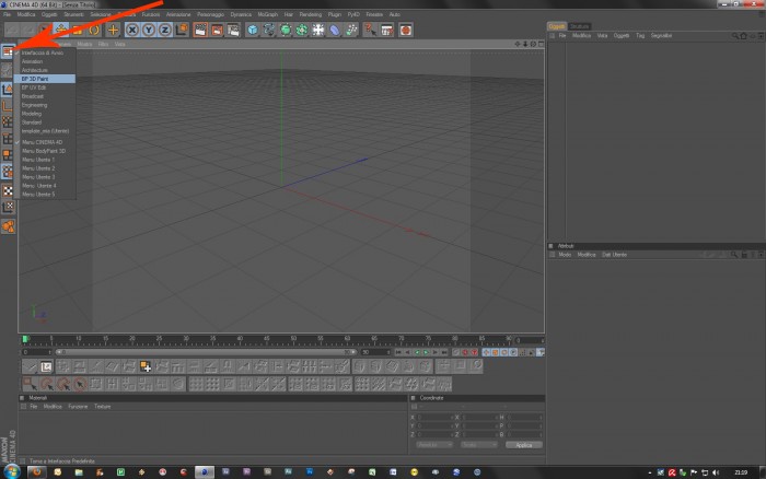
cia ragazzi! sapete dirmi dove si trova la funzione "Body Paint" di cinema?? non riesco a trovarla!! grazie!!
-
fire64
- Posts: 36
- Joined: Thu Oct 15, 2009 6:05 pm
Post
by fire64 »
planner wrote:cia ragazzi! sapete dirmi dove si trova la funzione "Body Paint" di cinema?? non riesco a trovarla!! grazie!!
Qui...
-
Attachments
-

-
arcnello
- Posts: 3235
- Joined: Wed Jun 07, 2006 2:59 pm
- Location: riviera di ponente
Post
by arcnello »
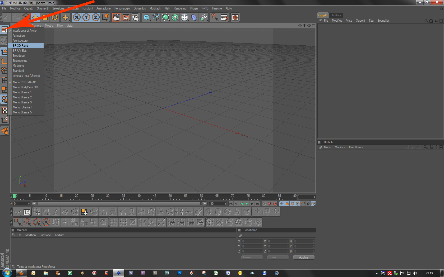
planner wrote:cia ragazzi! sapete dirmi dove si trova la funzione "Body Paint" di cinema?? non riesco a trovarla!! grazie!!
qui..
-
Attachments
-

-
fire64
- Posts: 36
- Joined: Thu Oct 15, 2009 6:05 pm
Post
by fire64 »
arcnello wrote:planner wrote:cia ragazzi! sapete dirmi dove si trova la funzione "Body Paint" di cinema?? non riesco a trovarla!! grazie!!
qui..

-
planner
- Posts: 64
- Joined: Wed Sep 29, 2010 2:00 pm
Post
by planner »
grazie ragazzi!! :D
FOLLOW US