Forum per: Modellazione, Texturing, Animazione, Composting e tutto quello che riguarda il normale utilizzo di Cinema4D.
Moderatori: Arkimed, natas, visualtricks, cappellaiomatto
-
planner
- Messaggi: 64
- Iscritto il: mer set 29, 2010 2:00 pm
Messaggio
da planner »
cia ragazzi! sapete dirmi dove si trova la funzione "Body Paint" di cinema?? non riesco a trovarla!! grazie!!
-
fire64
- Messaggi: 36
- Iscritto il: gio ott 15, 2009 6:05 pm
Messaggio
da fire64 »
planner ha scritto:cia ragazzi! sapete dirmi dove si trova la funzione "Body Paint" di cinema?? non riesco a trovarla!! grazie!!
Qui...
-
Allegati
-

-
arcnello
- Messaggi: 3235
- Iscritto il: mer giu 07, 2006 2:59 pm
- Località: riviera di ponente
Messaggio
da arcnello »
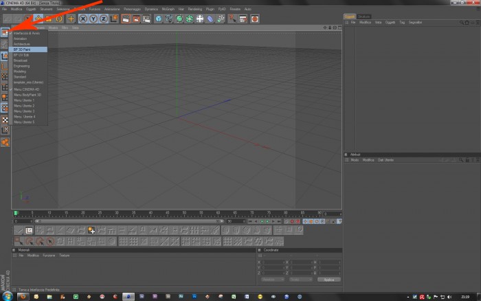
planner ha scritto:cia ragazzi! sapete dirmi dove si trova la funzione "Body Paint" di cinema?? non riesco a trovarla!! grazie!!
qui..
-
Allegati
-

-
fire64
- Messaggi: 36
- Iscritto il: gio ott 15, 2009 6:05 pm
Messaggio
da fire64 »
arcnello ha scritto:planner ha scritto:cia ragazzi! sapete dirmi dove si trova la funzione "Body Paint" di cinema?? non riesco a trovarla!! grazie!!
qui..

-
planner
- Messaggi: 64
- Iscritto il: mer set 29, 2010 2:00 pm
Messaggio
da planner »
grazie ragazzi!! :D
FOLLOW US