nuovo utente
Moderators: Arkimed, natas, visualtricks, cappellaiomatto
-
- Advertising
nuovo utente
Questo è il mio primo post. Cercherò di essere il più conciso possibile.
Da circa 3 mesi mi sono ( obbligatoriamente ) avvicinato al mondo del 3d ed in particolar modo a C4D. L'interfaccia abbastanza semplice mi ha convinto ad utilizzare questa piattaforma di sviluppo per quello che sarà il mio lavoro futuro. La ditta che mi ha incaricato dello sviluppo di questo lavoro mi ha fornito la versione 11.5. Ho acquistato, da questo sito tutti i libri in formato pdf. Li ho trovati sufficientemente esaustivi e ammetto la loro utilità ... ma ... ( c'è sempre un "ma" ) ... ma dopo aver finalmente capito il funzionamento di gran parte dei tools di C4d e dopo aver fatto gran parte degli esercizi descritti dai libri ( cornetta compresa ), sono assolutamente inchiodato in un problema che penso sia banalmente risolvibile.
Nuova scena > Vista Frontale > Configura Sfondo > Carica Immagine > Oggetto Poligono > Modalità Punti > Zoom ( sull'occhio del draghetto ) > ... tenendo premuto CTRL cliccare con il mouse in corrispondenza di dove si vogliono posizionare i punti ... non succede niente. Ho provato il provabile: rendere modificabile il Poligono, cliccare qualche altro tasto o combinazione di tasti, cambiare la visuale, andare a Fatima ... niente.
Dove sbaglio?
Grazie e complimenti per il sito molto ben organizzato.
Antonio
- visualtricks
- Moderatore
- Posts: 3567
- Joined: Thu Sep 23, 2004 5:13 pm
- Location: Pistoia
Re: nuovo utente
il procedimento per aggiungere i punti mi pare corretto, controlla magari un paio di cose:
- che il poligono sia selezionato nel manager oggetti
- che non ci siano filtri di visuale che ti impediscono di vedere i punti (menù Filter della vista, impostalo su "All" x sicurezza)
- con l'oggetto selezionato prova a selezionare lo strumento Add Point (tasto destro nel viewport o dal menù Structure) e ripetere la procedura (sempre con ctrl premuto)
non mi viene in mente altro..
Re: nuovo utente
Antonio
Re: nuovo utente
Antonio
Re: nuovo utente
Hai selezionato la modalità punti?
Arkimed
- Attachments
-
- Modalità punti.jpg (25.61 KiB) Viewed 1042 times
– Demo Arkimed_Vfx Vol.3
– il mio "nuovo modo di lavorare!"
Portale di Riferimento di Cinema4D in Italia dal 1999

Re: nuovo utente
Arkimed wrote:Ciao Ads, benvenuto.
Hai selezionato la modalità punti?
Arkimed
... si, ahimè ...
Antonio
- visualtricks
- Moderatore
- Posts: 3567
- Joined: Thu Sep 23, 2004 5:13 pm
- Location: Pistoia
Re: nuovo utente
Re: nuovo utente
OK.visualtricks wrote:non è che ci faresti vedere uno screen della scena ?
- visualtricks
- Moderatore
- Posts: 3567
- Joined: Thu Sep 23, 2004 5:13 pm
- Location: Pistoia
Re: nuovo utente
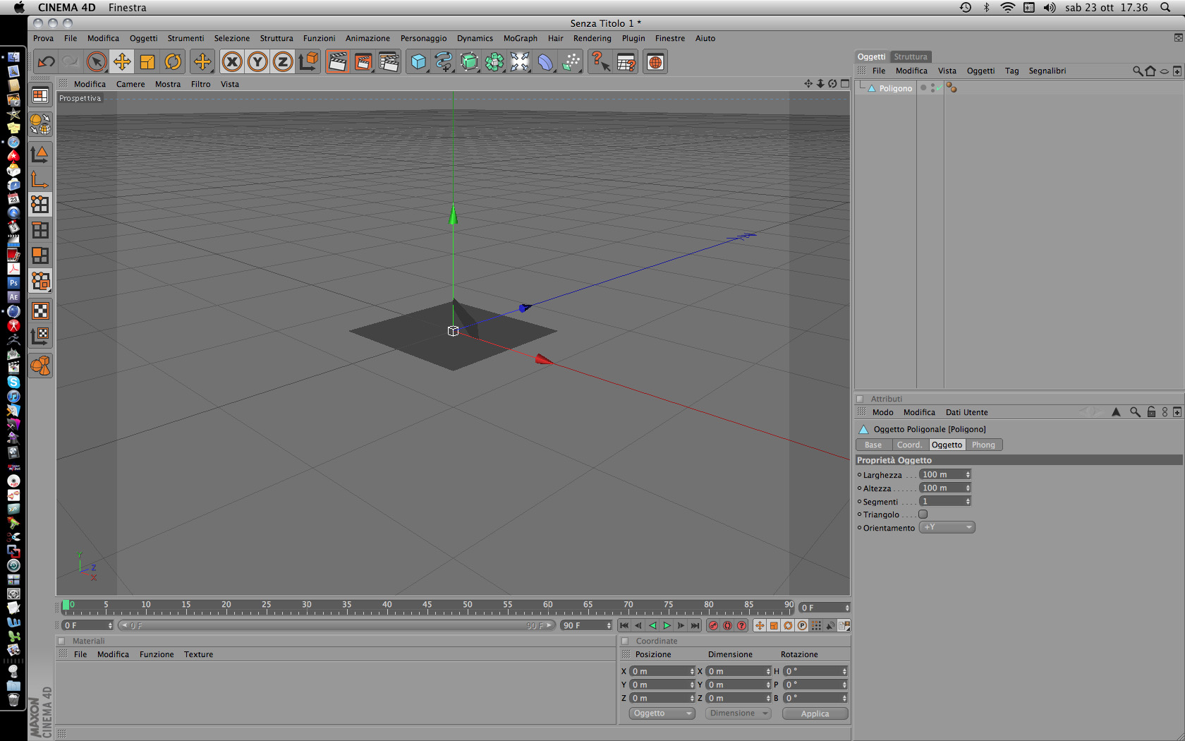
L'oggetto Poligono a cui penso si faccia riferimento nel tutorial dovresti trovarlo nel menu Objects: è un oggetto poligonale "vuoto" a cui dovrai aggiungere tu i punti.
- Attachments
-
- Schermata 2010-10-23 a 17.47.19.jpg (36.29 KiB) Viewed 1011 times
Re: nuovo utente
Grande! Risolto. Pensavo fossero la stessa cosa. :Dvisualtricks wrote:Credo tu stia sbagliando oggetto, quella che hai inserito è una primitiva e finchè non la rendi poligonale (tasto C) non puoi aggiungere o modificarne i punti.
L'oggetto Poligono a cui penso si faccia riferimento nel tutorial dovresti trovarlo nel menu Objects: è un oggetto poligonale "vuoto" a cui dovrai aggiungere tu i punti.
Sei stato molto gentile.
Antonio
-
- Advertising




FOLLOW US