Da autocad 13 a c4d 13r

Forum per: Modellazione, Texturing, Animazione, Composting e tutto quello che riguarda il normale utilizzo di Cinema4D.

Moderators: Arkimed, natas, visualtricks, cappellaiomatto

  • Advertising
l0r3nzo
Posts: 91
Joined: Mon Jul 12, 2010 9:51 am

Re: Da autocad 13 a c4d 13r

Post by l0r3nzo »

Alex-V wrote:ho trasformato il file da 3dmax perche ho autocad LT, cmq sebra tutto ok
mmm 3ds non ce l'ho, non saprei come fare.
Potrei salvare in qualche formato diverso dal dwg prima di esportare su cinema?
User avatar
myskin
Posts: 1117
Joined: Thu May 29, 2008 8:48 pm

Re: Da autocad 13 a c4d 13r

Post by myskin »

..esportandolo in dxf formato ASCII (da DraftSight però, non ho Autocad) in C4D R.10 lo apre bene.
Un detriangola, chiudere tutte le spline (selezionandole tutte insieme) e sono perfettamente estrudibili.
Se serve lo poso.
Buon lavoro! ;)
l0r3nzo
Posts: 91
Joined: Mon Jul 12, 2010 9:51 am

Re: Da autocad 13 a c4d 13r

Post by l0r3nzo »

myskin wrote:..esportandolo in dxf formato ASCII (da DraftSight però, non ho Autocad) in C4D R.10 lo apre bene.
Un detriangola, chiudere tutte le spline (selezionandole tutte insieme) e sono perfettamente estrudibili.
Se serve lo poso.
Buon lavoro! ;)
eh, quando le estrudo selezionando tutte le linee lui non mi riconosce l'area ma mi estrude solo lungo il perimetro, non so se hai capito ciò che voglio dire.
comunque domani provo in dwf e vi faccio sapere.
l0r3nzo
Posts: 91
Joined: Mon Jul 12, 2010 9:51 am

Re: Da autocad 13 a c4d 13r

Post by l0r3nzo »

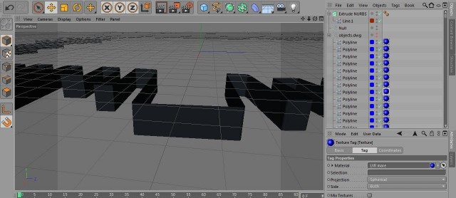
Dunque, il dxf cinema mi dice che è un formato non riconosciuto.

Se porto tutte le linee singole (quindi non in formato polilinea unita da cad) e le unisco col comando "Connetti oggetti" e successivamente estrudo la linea unica creata, questo è il risultato...
Attachments
Immagine.jpg
User avatar
Alex-V
Posts: 55
Joined: Tue Jun 23, 2009 3:46 pm
Location: Toscana

Re: Da autocad 13 a c4d 13r

Post by Alex-V »

l0r3nzo wrote:Dunque, il dxf cinema mi dice che è un formato non riconosciuto.
in molti esportano e importano in dxf, ma sinceramente anche io non sono mai riuscito ad importarli
(mi appare il tuo stesso messaggio su Cinema R13)

@l0r3nzo: in che formato hai esportato?
l0r3nzo
Posts: 91
Joined: Mon Jul 12, 2010 9:51 am

Re: Da autocad 13 a c4d 13r

Post by l0r3nzo »

Alex-V wrote:
l0r3nzo wrote:Dunque, il dxf cinema mi dice che è un formato non riconosciuto.
in molti esportano e importano in dxf, ma sinceramente anche io non sono mai riuscito ad importarli
(mi appare il tuo stesso messaggio su Cinema R13)

@l0r3nzo: in che formato hai esportato?
Prima ho salvato con nome e ho scelto questo formato AutoCAD 2004/LT2004 DXF
poi ho provato ad esportare direttamente in dwf
dopo ho provato ad esportare dwfx
ho provato anche ad esportare in .eps, ma senza successo.
FofoC4D
Posts: 1676
Joined: Tue Oct 11, 2011 6:23 pm

Re: Da autocad 13 a c4d 13r

Post by FofoC4D »

Scusatelintromissionemamisieinceppatalabarraspaziatrice, un semplicissimo dwg 2007 non vi piace?
User avatar
myskin
Posts: 1117
Joined: Thu May 29, 2008 8:48 pm

Re: Da autocad 13 a c4d 13r

Post by myskin »

l0r3nzo wrote:Dunque, il dxf cinema mi dice che è un formato non riconosciuto...
..si ma ci sono vari tipi di dxf. Quello binary ad es. non riesco ad aprirlo mentre il dxf ASCII 2002 invece si!
Oltre ai validissimi consigli proposti, prova a vedere anche nelle impostazioni di importazione di c4d se c'è qualcosa di anomalo.
Oppure prova ad importarlo da DraftSight se puoi; c'è una versione gratuita; ripeto, con la 10, me l'ha trasformato bene. Ho provato anche ad estrudere qualcosa e sembra ok.
Comunque non credo tu possa ottenere un buon risultato connettendole così! Dovresti usare un plugin tipo spline connector:
http://www.welter-4d.de/fplugs/freeplug ... econnector
Bye!
ps: nelle impostazioni di estrusione.. ci sono i tappi.. vero?! E sono chiuse tutte le spline?
User avatar
Alex-V
Posts: 55
Joined: Tue Jun 23, 2009 3:46 pm
Location: Toscana

Re: Da autocad 13 a c4d 13r

Post by Alex-V »

FofoC4D wrote:Scusatelintromissionemamisieinceppatalabarraspaziatrice, un semplicissimo dwg 2007 non vi piace?
con il formato dwg anche a me viene importato un modello sconquassato come nell'immagine iniziale di lorenzo
FofoC4D
Posts: 1676
Joined: Tue Oct 11, 2011 6:23 pm

Re: Da autocad 13 a c4d 13r

Post by FofoC4D »

Alex-V wrote:
FofoC4D wrote:Scusatelintromissionemamisieinceppatalabarraspaziatrice, un semplicissimo dwg 2007 non vi piace?
con il formato dwg anche a me viene importato un modello sconquassato come nell'immagine iniziale di lorenzo
In generale o del suo file?

Ho provato adesso, esploso il contorno, salvato in 2007 ed importato, è perfetto.
Le linee vengono importate come spline spezzate e polilinee come spline chiuse pronte per essere estruse (vedi selezione).
Cinema non digerisce le regioni, i retini, le scritte e oggetti linkati e altre cose strane di autocad (annotazioni, ecc).

Ora lorè, hai due strade:
- ti prepari la polilinea gia in autocad
- connetti e cancelli in cinema 4d (spegni gli altri layer e selezioni i pezzi da connettere)
  • Advertising
Post Reply