Come creare questa trama per pavimento?

Forum per: Modellazione, Texturing, Animazione, Composting e tutto quello che riguarda il normale utilizzo di Cinema4D.

Moderators: Arkimed, natas, visualtricks, cappellaiomatto

  • Advertising
gerod
Posts: 462
Joined: Sun May 18, 2008 12:49 am

Re: Come creare questa trama per pavimento?

Post by gerod »

Ok raga
sono le 22:40.
Sono rientrato a casa, cenato, consegnato regalo a mamma, fatto qualche esperimento con C4D sulla scia delle dritta (per cominciare) di mister Krone. Tutto a tempo di recod. Manca solo la telefonata della buona notte alla mia futura sposa per evitare ilm linciaggio :lol:
Allora, credo che il risultato sia ottimo
pavimento_listelli_krone.jpg
pavimento_listelli_krone.jpg (11.42 KiB) Viewed 1010 times
ora mi chiedo:
e se volessi applicare un materiale multiplo? debbo rendere il tutto editabile e procedere con parsimonia con la tecnica del materiale applicato a selezione o c'è un metodo più "comodo"?
Intanto buona notte ;)
FofoC4D
Posts: 1676
Joined: Tue Oct 11, 2011 6:23 pm

Re: Come creare questa trama per pavimento?

Post by FofoC4D »

gerod wrote:se volessi applicare un materiale multiplo?
Ti è stato gia mostrato da krone, osserva meglio.
:?:
gerod
Posts: 462
Joined: Sun May 18, 2008 12:49 am

Re: Come creare questa trama per pavimento?

Post by gerod »

Ciao Fofo

ho osservato ho osservato :? :lol: ma credo di aver optato per una procedura che ha saltato un passaggio.
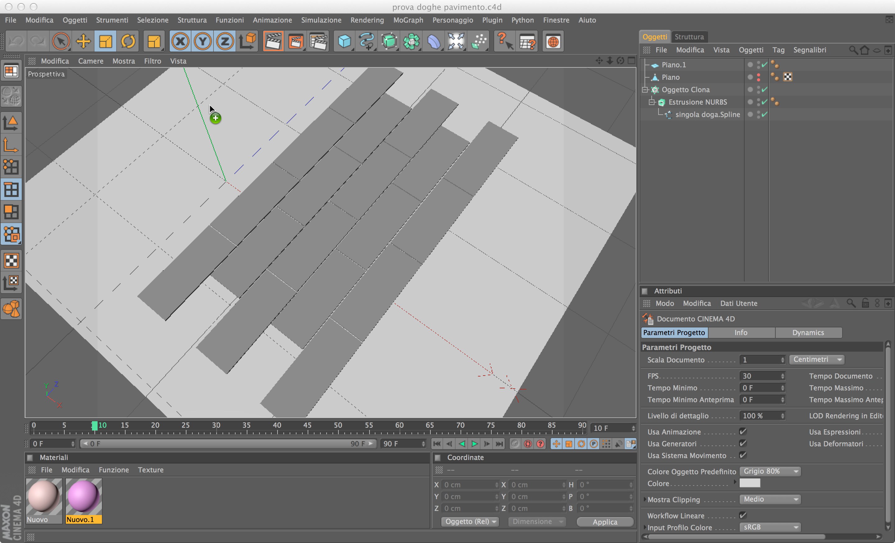
Krone ha annidato due oggetti Clona (uno in modo lineare) e usato un Effettuatore Casuale.
Io ho usato il piano come referenza ma con un solo Oggetto Clona e senza Effettuatore.
pavimento_listelli_krone_2.jpg
Il problema e che non sono riuscito ad interpretare gli step di Krone dalle immagini postate o meglio non comprendo l'Oggetto Clone in modalità lineare e l'uso dell'Effettuatore :? (come si evince dalla sua immagine).
_krone_
Posts: 205
Joined: Fri Dec 21, 2012 11:42 pm

Re: Come creare questa trama per pavimento?

Post by _krone_ »

il primo cloner moltiplica in maniera lineare secondo l´asse x (ad esempio x = 25 cm)

il secondo cloner moltiplica in maniera lineare secondo l´asse y (ad esempio y=200 cm)

i due oggetti dentro il primo cloner sono identici tranne che per uno gli assi sono spostati. La doga viene clonata rispetto al suo centro (o meglio rispetto alla posizione degli assi) quindi spostando gli assi in maniera relativa di y=20, 30, 100...) ottieni lo sfalzamento che vuoi.

Se usi un "originale" e due istanze dentro due nulli differenti, basta che muovi l´istanza all´interno del nullo, il cloner moltiplicherá sempre il nullo rispetto ai suoi assi, spostando l´istanza avrai lo sfalzamento.

il random effector controlla il multishader. Crei il random effector, disabiliti tutti i parametri delle dimensioni e abiliti solo il colore in modalitá alpha strnght.

In questo modo i cloni prendono una texture random tra tutte quelle caricate nel multishader.
FofoC4D
Posts: 1676
Joined: Tue Oct 11, 2011 6:23 pm

Re: Come creare questa trama per pavimento?

Post by FofoC4D »

Allego i passaggi alla spiegazione di krone, non si sa mai.

1- carichi lo shader nel materiale
2- entri nello shader e carichi le texture che vuoi
3- crei l'effettuatore casuale e lo colleghi al cloner
4- applichi il materiale al cloner
5- entri nell'effettuatore e disabiliti le trasformazioni (scala, ruota e sposta)
6- attivi il modo colore

Vedrai ogni doga texturizzarsi in random.
gerod
Posts: 462
Joined: Sun May 18, 2008 12:49 am

Re: Come creare questa trama per pavimento?

Post by gerod »

Grazie Fofo tutor ;)
FofoC4D
Posts: 1676
Joined: Tue Oct 11, 2011 6:23 pm

Re: Come creare questa trama per pavimento?

Post by FofoC4D »

Ringrazia krone...
gerod
Posts: 462
Joined: Sun May 18, 2008 12:49 am

Re: Come creare questa trama per pavimento?

Post by gerod »

Si già l'avevo fatto. Ringraziavo te per la precisazione step by step...
Ora vorrei farvi vedere questo render:
open_space_illuminazione_6.jpg
open_space_illuminazione_6.jpg (50.5 KiB) Viewed 958 times
Ho seguito tutti i procedimenti e tutto funziona.
Ora mi chiedo: per nascondere le doghe in esubero che vanno oltre le pareti come posso fare?
User avatar
cappellaiomatto
Moderatore
Posts: 1581
Joined: Mon May 07, 2012 5:12 pm

Re: Come creare questa trama per pavimento?

Post by cappellaiomatto »

Ciao
mi intrometto nella discussione....senza voler andare a cercare troppo lontano con il nostro tuile generator questo pattern lo si fa in 5 minuti e fino a 5 riempimenti casuali, inoltre effettua lui in automatico il taglio del pavimento in corrispondenza dei muri e su qualsiasi pavimento complesso a piacere come potete vedere :!:

Buon lavoro a tutti ;)
Attachments
1.jpg
FofoC4D
Posts: 1676
Joined: Tue Oct 11, 2011 6:23 pm

Re: Come creare questa trama per pavimento?

Post by FofoC4D »

gerod wrote:Ora mi chiedo: per nascondere le doghe in esubero che vanno oltre le pareti come posso fare?
https://www.youtube.com/watch?v=ksSKv4jp-aU
  • Advertising
Post Reply