Aiuto per la modellazione
Moderators: Arkimed, natas, visualtricks, cappellaiomatto
-
- Advertising
Aiuto per la modellazione
Non sono molto pratico di cinema 4d.
Se cancello un lato o un punto si crea un foro, esiste un modo o un plugin per cancellare senza lasciare un buco??
Spero di essermi spiegato bene.
grazie
- Attachments
-
- Ciao 2.jpg (16.53 KiB) Viewed 1789 times
Re: Aiuto per la modellazione
ciao
Renxo
http://www.c4dzone.com/it/gallery/renxo-11856/
Re: Aiuto per la modellazione
Ciao
Arkimed
– Demo Arkimed_Vfx Vol.3
– il mio "nuovo modo di lavorare!"
Portale di Riferimento di Cinema4D in Italia dal 1999

Re: Aiuto per la modellazione
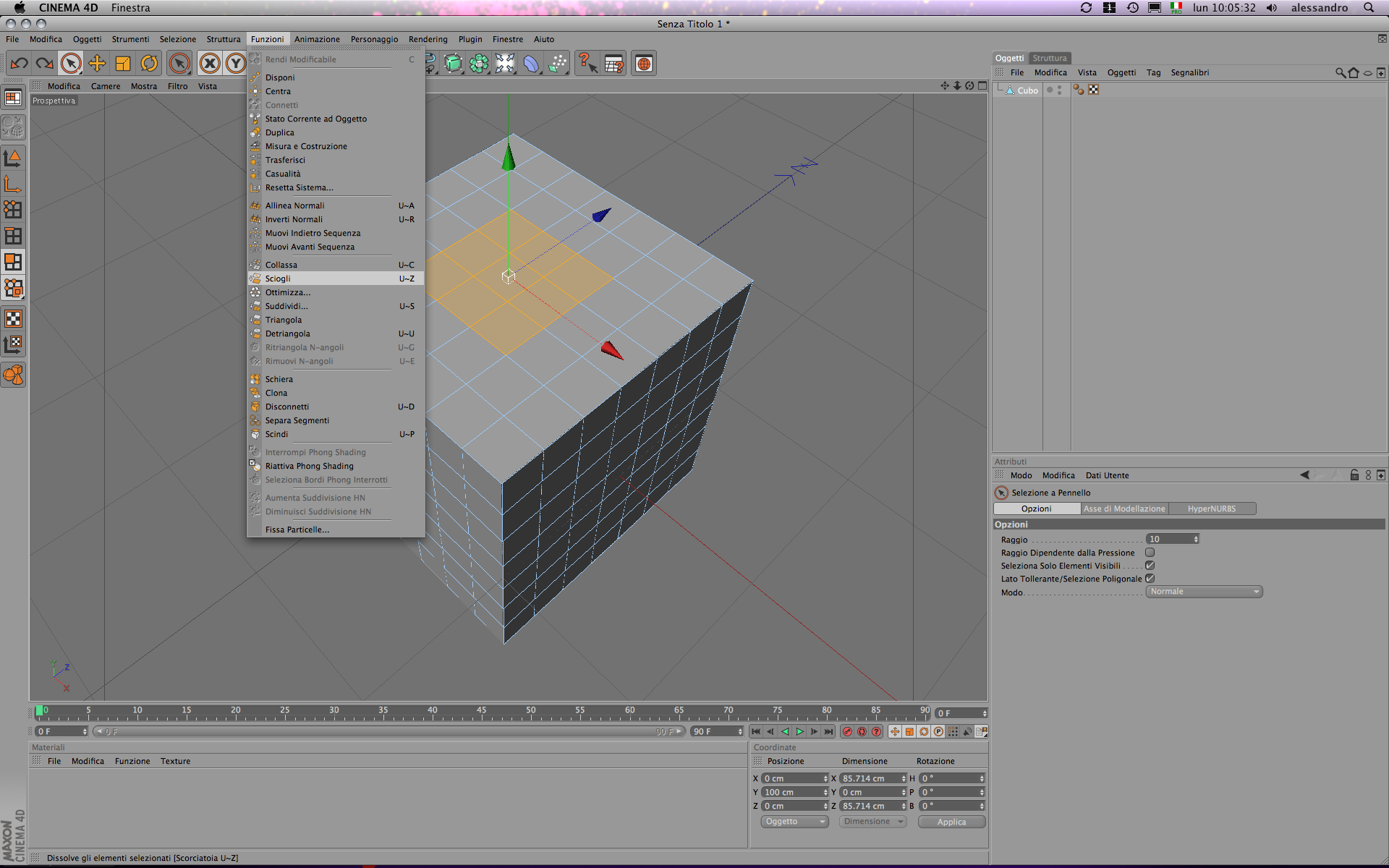
Se così fosse il comando che stai cercando si chiama "sciogli" e si trova in Funzioni -> Sciogli (U-Z).
Re: Aiuto per la modellazione
Re: Aiuto per la modellazione
Cerco un comando che faccia la stessa cosa del "remove" in 3d Studio, se selezione un lato all'interno di una geometria la cancella ma mantiene il collegamento fra i lati che si tovano a destra e a sinistra del lato cancellato senza dover usare il comando "ponte" o "chiudi foro".
Grazie mille a tutti.
Re: Aiuto per la modellazione
nn credo sia possibileValimar wrote:Scusate se non mi sono spiegato bene.
Cerco un comando che faccia la stessa cosa del "remove" in 3d Studio, se selezione un lato all'interno di una geometria la cancella ma mantiene il collegamento fra i lati che si tovano a destra e a sinistra del lato cancellato senza dover usare il comando "ponte" o "chiudi foro".
Grazie mille a tutti.
Re: Aiuto per la modellazione
Ho provato con sciogli, ma mi vengono delle righe piu scure, cambia qualche cosa??
e cmq mi rimangono i punti intermedi
Re: Aiuto per la modellazione
mah....posso chiederti il perchè dei quest'operazione?Valimar wrote:No??
Ho provato con sciogli, ma mi vengono delle righe piu scure, cambia qualche cosa??
e cmq mi rimangono i punti intermedi
-
- Advertising




FOLLOW US