Piazza Assassin's Creed(Damasco)
Moderators: Arkimed, natas, visualtricks, cappellaiomatto
-
- Advertising
-
web_pirate
- Posts: 569
- Joined: Wed May 12, 2010 10:12 pm
Piazza Assassin's Creed(Damasco)
Re: Piazza Assassin's Creed(Damasco)
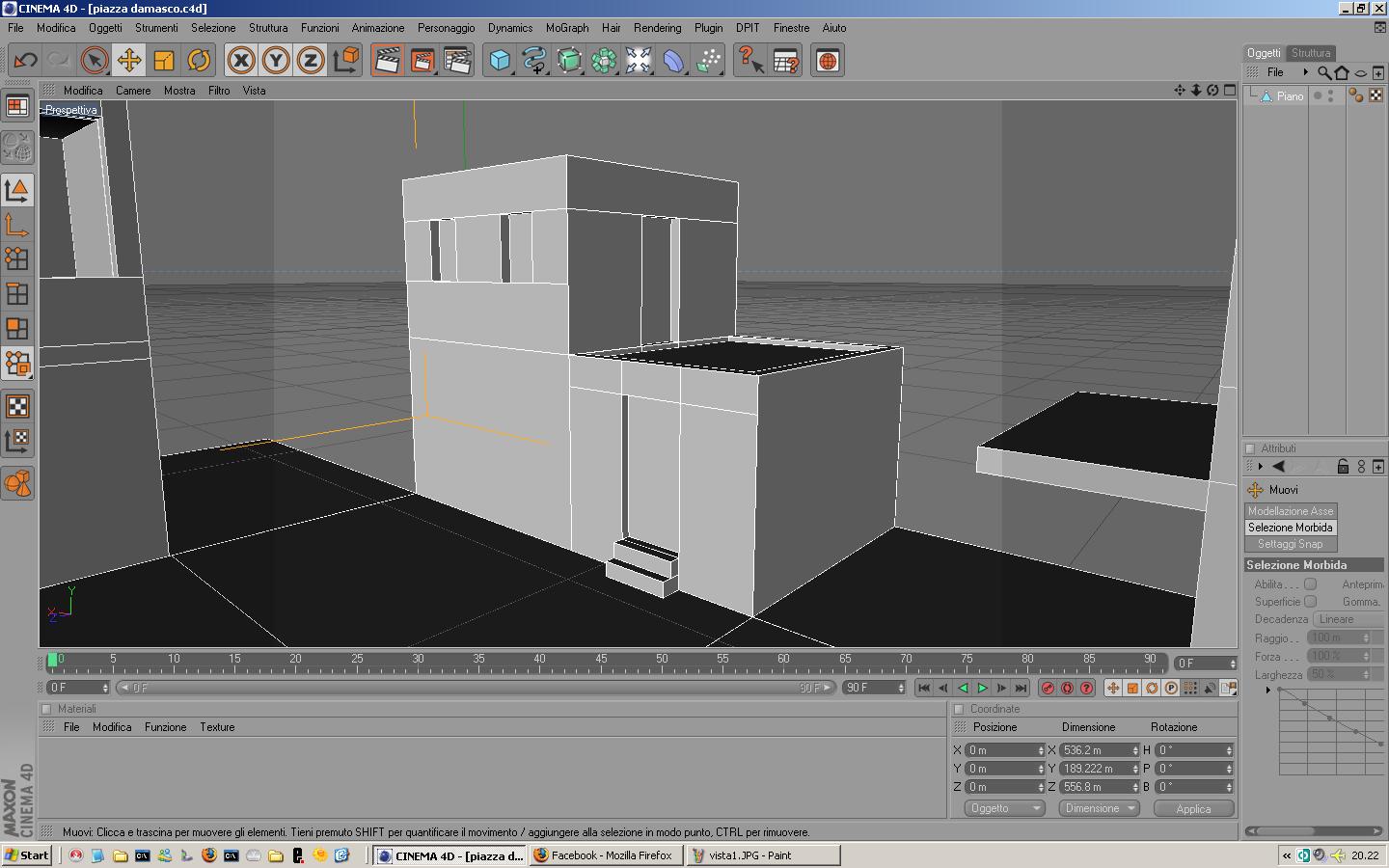
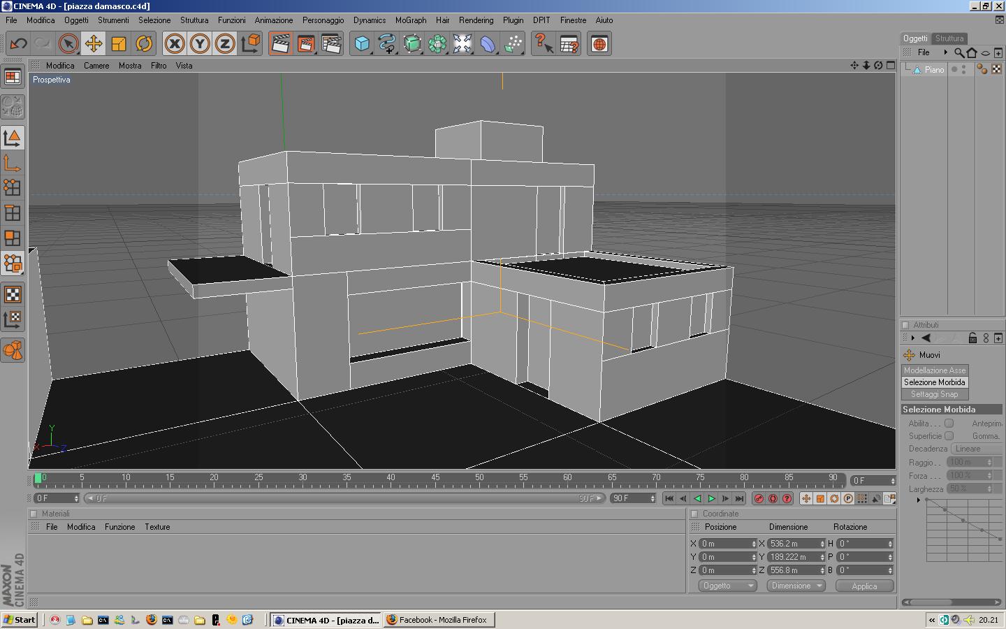
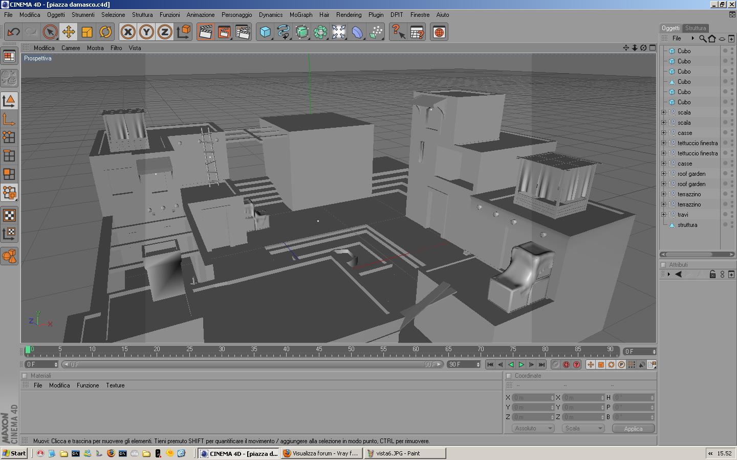
Dunque: il Displacement (sopprattutto il Displacement Sub Poligonale, che dovrai usare per rendere più realistica la cosa) è pesantissimo. Poi, come pesantezza, vengono le mesh poligonali, infine le superfici NURBS. 600 poligoni? Sono assolutamente niente! Quindi non preoccuparti se sei già a quel conteggio.........Escluderei il Displacement e modellerei i particolari (che vengono risaltati a dovere se userai la GI) usando il più possibile le superfici NURBS. Per le colonne basta una Spline inserita in una Lathe NURBS, ad esempio. Le travi? Dei cilindri e così via...........Con un pò di impegno puoi evitare per la maggior parte i poligoni e i materiali con Displacement.Mi conviene modellare i particolari, come le travi sulle porte oppure le persiane o le colonne o le travi che escono dalle pareti o altri particolari del genere, oppure è meglio se lo faccio con i displacement e con i materiali visto che la scena è grande e molto pesante, anche se per ora non ho superato i 600 poligoni?
-
web_pirate
- Posts: 569
- Joined: Wed May 12, 2010 10:12 pm
Re: Piazza Assassin's Creed(Damasco)
Re: Piazza Assassin's Creed(Damasco)
-
web_pirate
- Posts: 569
- Joined: Wed May 12, 2010 10:12 pm
Re: Piazza Assassin's Creed(Damasco)
-
web_pirate
- Posts: 569
- Joined: Wed May 12, 2010 10:12 pm
Re: Piazza Assassin's Creed(Damasco)
-
web_pirate
- Posts: 569
- Joined: Wed May 12, 2010 10:12 pm
Re: Piazza Assassin's Creed(Damasco)
Re: Piazza Assassin's Creed(Damasco)
– Demo Arkimed_Vfx Vol.3
– il mio "nuovo modo di lavorare!"
Portale di Riferimento di Cinema4D in Italia dal 1999

-
web_pirate
- Posts: 569
- Joined: Wed May 12, 2010 10:12 pm
Re: Piazza Assassin's Creed(Damasco)
Re: Piazza Assassin's Creed(Damasco)
– Demo Arkimed_Vfx Vol.3
– il mio "nuovo modo di lavorare!"
Portale di Riferimento di Cinema4D in Italia dal 1999

-
- Advertising



FOLLOW US