Piazza Assassin's Creed(Damasco)

Forum dedicato a tutti i motori di rendering come Vray, Corona, Octane, RedShift, inserite i vostri rendering e postate le vostre problematiche.

Moderatori: Arkimed, natas, visualtricks, cappellaiomatto

  • Advertising
web_pirate
Messaggi: 569
Iscritto il: mer mag 12, 2010 10:12 pm

Piazza Assassin's Creed(Damasco)

Messaggio da web_pirate »

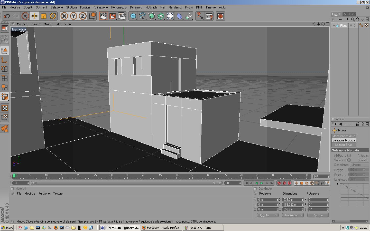
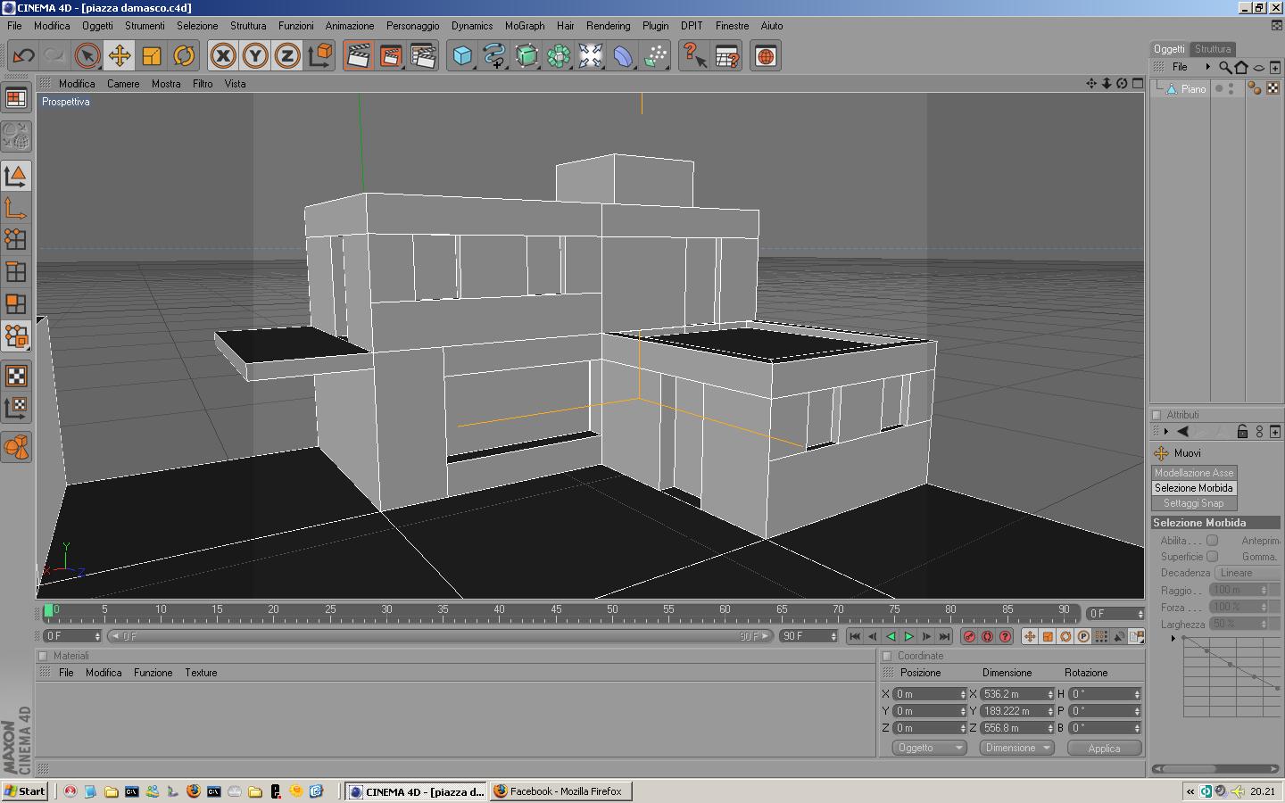
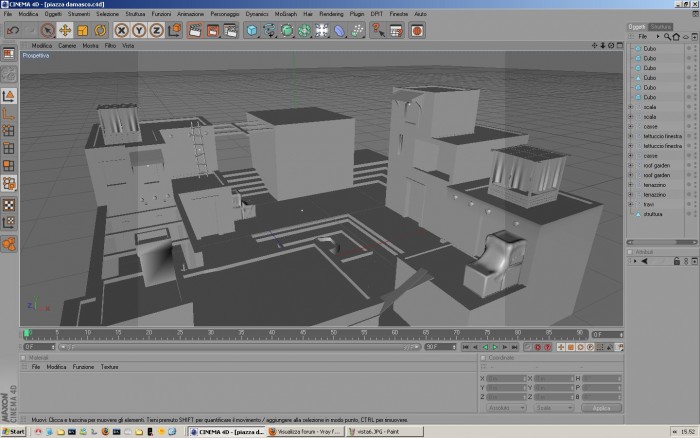
Eccomi qua con un nuovo progetto. Questo devo ammettere che è il più difficile in cui mi sia impelagato, almeno fin ora. Non so se qualcuno di voi abbia mai giocato al gioco, comunque io sto cercando(come da titolo) a riprodurre una piazza del suddetto gioco. La scena nel gioco non esiste, però voglio mettere degli elementi fondamentali che sono propri del gioco. Posto alcune immagini, ovviamente sono ancora all'inizio e volevo sapere: Mi conviene modellare i particolari, come le travi sulle porte oppure le persiane o le colonne o le travi che escono dalle pareti o altri particolari del genere, oppure è meglio se lo faccio con i displacement e con i materiali visto che la scena è grande e molto pesante, anche se per ora non ho superato i 600 poligoni?
Allegati
vista4.JPG
vista3.JPG
vista2.JPG
vista1.JPG
62VAMPIRO
Messaggi: 3807
Iscritto il: lun mar 14, 2005 6:46 pm

Re: Piazza Assassin's Creed(Damasco)

Messaggio da 62VAMPIRO »

Mi conviene modellare i particolari, come le travi sulle porte oppure le persiane o le colonne o le travi che escono dalle pareti o altri particolari del genere, oppure è meglio se lo faccio con i displacement e con i materiali visto che la scena è grande e molto pesante, anche se per ora non ho superato i 600 poligoni?
Dunque: il Displacement (sopprattutto il Displacement Sub Poligonale, che dovrai usare per rendere più realistica la cosa) è pesantissimo. Poi, come pesantezza, vengono le mesh poligonali, infine le superfici NURBS. 600 poligoni? Sono assolutamente niente! Quindi non preoccuparti se sei già a quel conteggio.........Escluderei il Displacement e modellerei i particolari (che vengono risaltati a dovere se userai la GI) usando il più possibile le superfici NURBS. Per le colonne basta una Spline inserita in una Lathe NURBS, ad esempio. Le travi? Dei cilindri e così via...........Con un pò di impegno puoi evitare per la maggior parte i poligoni e i materiali con Displacement.
web_pirate
Messaggi: 569
Iscritto il: mer mag 12, 2010 10:12 pm

Re: Piazza Assassin's Creed(Damasco)

Messaggio da web_pirate »

Ok grazie mille per le dritte. Seguirò il tuo consiglio! :D
Avatar utente
tommix
Messaggi: 345
Iscritto il: gio gen 13, 2005 8:17 pm
Località: Fondi (LT)

Re: Piazza Assassin's Creed(Damasco)

Messaggio da tommix »

Per i dettagli usa delle Normal Maps, molto familiari nell'ambiente dei videogames
web_pirate
Messaggi: 569
Iscritto il: mer mag 12, 2010 10:12 pm

Re: Piazza Assassin's Creed(Damasco)

Messaggio da web_pirate »

Cosa sarebbero ste normal maps? mai sentito parlare
web_pirate
Messaggi: 569
Iscritto il: mer mag 12, 2010 10:12 pm

Re: Piazza Assassin's Creed(Damasco)

Messaggio da web_pirate »

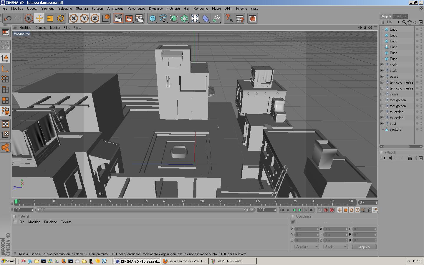
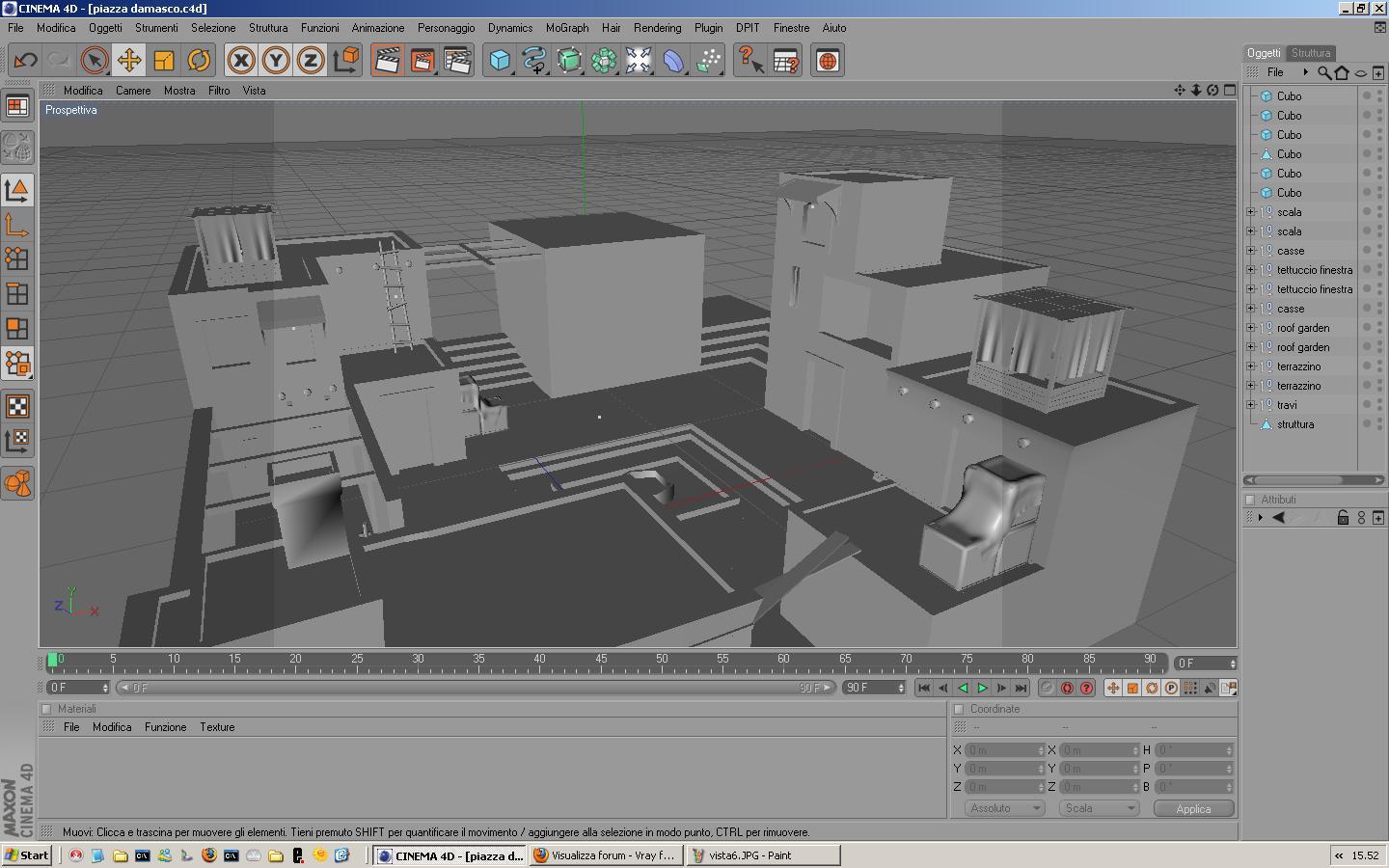
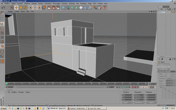
Allora, nuovo up.. Ho aggiunto "qualcosina".. Che ne dite? :D Fin qui sono a 11667 poligoni..
Allegati
vista8.JPG
vista7.JPG
vista6.JPG
vista5.JPG
web_pirate
Messaggi: 569
Iscritto il: mer mag 12, 2010 10:12 pm

Re: Piazza Assassin's Creed(Damasco)

Messaggio da web_pirate »

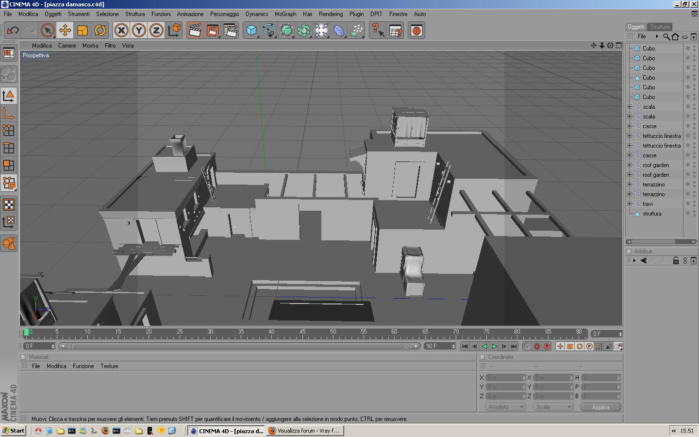
Allora. Credo che se non inizio a mettere i materiali non mi renderò mai conto di cosa manca.. quindi...
Allegati
vista9.jpg
Avatar utente
Arkimed
Moderatore
Messaggi: 3978
Iscritto il: mer set 22, 2004 4:19 pm
Località: Torino

Re: Piazza Assassin's Creed(Damasco)

Messaggio da Arkimed »

L'ultimo rendering rende proprio l'idea... mi sembra stia andando bene. Ma poi vuoi metterci i personaggi o vuoi creare solo l'ambiente?
– il mio Demoreel
– Demo Arkimed_Vfx Vol.3
– il mio "nuovo modo di lavorare!"


Portale di Riferimento di Cinema4D in Italia dal 1999
Immagine
web_pirate
Messaggi: 569
Iscritto il: mer mag 12, 2010 10:12 pm

Re: Piazza Assassin's Creed(Damasco)

Messaggio da web_pirate »

Per ora punto all'ambiente.. poi non so.. è che con i personaggi non sono bravo.. però sarebbe bello mettere anche quelli, e magari poi fare anche qualche animazione. comunque.. per ora sono intorno ai 15000 poligoni, sono buoni?
Avatar utente
Arkimed
Moderatore
Messaggi: 3978
Iscritto il: mer set 22, 2004 4:19 pm
Località: Torino

Re: Piazza Assassin's Creed(Damasco)

Messaggio da Arkimed »

beh direi di sì
– il mio Demoreel
– Demo Arkimed_Vfx Vol.3
– il mio "nuovo modo di lavorare!"


Portale di Riferimento di Cinema4D in Italia dal 1999
Immagine
  • Advertising
Rispondi