Materiali

Forum per: Modellazione, Texturing, Animazione, Composting e tutto quello che riguarda il normale utilizzo di Cinema4D.

Moderators: Arkimed, natas, visualtricks, cappellaiomatto

  • Advertising
Skassa
Posts: 4
Joined: Thu May 28, 2009 12:36 pm

Materiali

Post by Skassa »

Ciao a tutti è la prima volta che scrivo, ho ripreso in mano c4d e subito sono nati i problemi.
Volevo sapere come mai quando mi creo un solido direttamente in cinema e gli assegno un materiale una volta renderizzato lo vedo correttamente (ad esempio una parete di mattoni la vedo tale) mentre se importo un altro file ad esempio da autocad o altro e gli assegno un materiale con la stessa proceura e renderizzo mi compare il solido tutto bianco come se non gli avessi assegnato niente!!

Un grazie a chi mi aiuta!!
62VAMPIRO
Posts: 3807
Joined: Mon Mar 14, 2005 6:46 pm

Re: Materiali

Post by 62VAMPIRO »

Potrebbe essere un problema di proiezione, ma senza vedere nulla è difficile capire qual'è il problema.........
User avatar
parlmc
Posts: 813
Joined: Thu Jun 23, 2005 6:25 pm

Re: Materiali

Post by parlmc »

ciao Skassa,
sono d'accordo con Vampiro, potrebbe essere un problema di proiezione. dalla descrizione azzardo ad ipotizzare che stai usando una proiezione UVW su un oggetto non mappato correttamente e di conseguenza la texture non ha riferiementi per essere attaccata alla geometria. prova a cambiare metodo di proiezione [es. Cubica] e assicurati di aver attivato la spunta Ripeti e vedi che succede.
ciaociao,
Ros
User avatar
nexzac
Posts: 4888
Joined: Wed Dec 03, 2008 4:08 pm
Location: Milano

Re: Materiali

Post by nexzac »

ciao, oltre quanto detto potrebbe essere un problema di normali...
prova a darci un occhio e come dice vampiro, magari facci vedere qualcosa che viene più facile dare un consiglio ;)
Image
"if you can't explain it simply, you don't understand it well enough"
Skassa
Posts: 4
Joined: Thu May 28, 2009 12:36 pm

Re: Materiali

Post by Skassa »

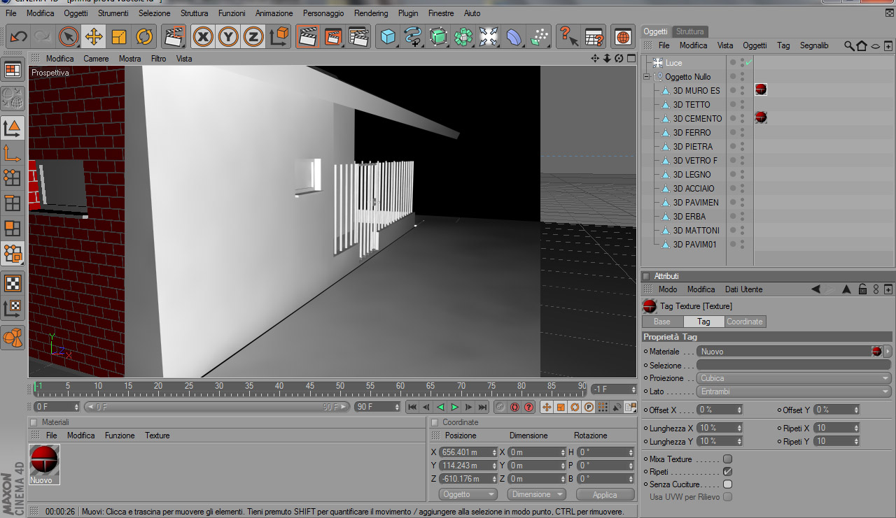
Per spiegarmi meglio ho allegato l'immagine in questione.
Il materiale in fase di preparazione lo vedo "attaccato" sopra il solido ma quando vado a fare il render me lo fa vedere tutto bianco!!
Considerate che per provare, il materiale mattoni è stato messo a tutto l'edificio e lo dovrei vedere dovunque!!

grazie ancora per la pazienza
Attachments
Vi ho allegato l'immagine.
Vi ho allegato l'immagine.
User avatar
nexzac
Posts: 4888
Joined: Wed Dec 03, 2008 4:08 pm
Location: Milano

Re: Materiali

Post by nexzac »

guarda per far veloce veloce, prova a postare la scena con il materiale e quei 2 muri (se puoi)
Image
"if you can't explain it simply, you don't understand it well enough"
Skassa
Posts: 4
Joined: Thu May 28, 2009 12:36 pm

Re: Materiali

Post by Skassa »

Allora..ho scoperto che è Vray a crearmi questo scherzetto!!
Infatti deselezionando VrayBridge dagli effetti nel render la parete me la fa vedere correttamente(coiè a mattoni), mentre se lo seleziono nel render mi viene bianca.
Non è che devo regolare qualcosa su Vray?E' la prima volta che lo utilizzo..
Grazie
62VAMPIRO
Posts: 3807
Joined: Mon Mar 14, 2005 6:46 pm

Re: Materiali

Post by 62VAMPIRO »

Scusa, ma non potevi dirlo prima che utilizzi Vray come motore di rendering?
Non è che devo regolare qualcosa su Vray?E' la prima volta che lo utilizzo..
.............e una sbirciatina al suo manuale (che ti è stato fornito con l'acquisto della licenza)?
Certo che sì che devi........."regolare qualcosa": Vray ha bisogno dei suoi materiali e non vede i materiali standard di Cinema (che versione hai di Vray?)
Infatti deselezionando VrayBridge dagli effetti nel render la parete me la fa vedere correttamente
Vedi quanto scritto poc'anzi: hai utilizzatto un materiale di Cinema con Vray come motore di rendering e quindi Vray non l'ha "visto".
Se utilizzi Vray come motore al posto di AR devi convertire i materiali di Cinema in materiali Vray (nel manuale è scritto chiaramente come fare).
User avatar
arcnello
Posts: 3235
Joined: Wed Jun 07, 2006 2:59 pm
Location: riviera di ponente

Re: Materiali

Post by arcnello »

....spero un giorno, aprendo cinema... di avere anche io vray installato! :wink:
User avatar
hurricane
Posts: 3047
Joined: Sat Oct 29, 2005 5:44 pm
Location: Sessa Aurunca

Re: Materiali

Post by hurricane »

arcnello wrote:....spero un giorno, aprendo cinema... di avere anche io vray installato! :wink:
:lol: :lol: Eh eh eh come per magiaaa!!!
L'Uragano si è fermato --- RIP
"Se c'è una magia nella boxe è la magia di combattere battaglie al di là di ogni sopportazione, al di là di costole incrinate, reni fatti a pezzi e retine distaccate. È la magia di rischiare tutto per realizzare un sogno che nessuno vede tranne te."
I miei modelli 3D - www.archilovers.com - www.tappezzeriaburicco.com
  • Advertising
Post Reply