Sezioni in Cinema 4D

Forum per: Modellazione, Texturing, Animazione, Composting e tutto quello che riguarda il normale utilizzo di Cinema4D.

Moderators: Arkimed, natas, visualtricks, cappellaiomatto

  • Advertising
eali
Posts: 3
Joined: Thu Sep 25, 2008 9:42 pm

Sezioni in Cinema 4D

Post by eali »

Buonasera a tutti,

Ho Cinema 4D versione 9, lo uso molto sporadicamente per i render.
Infatti mi servo di Archicad x costruire il progetto e poi salvo il file in .3ds x Cinema.
In realtà di uno stesso progetto faccio molti export, tante "viste" quante me ne servono,
infatti mi esporto di volta in volta ogni vista di archicad che poi verrà aperta in cinema
per essere poi, con luci e ombre renderizzata.

Descrivo il mio problema:
Siccome ho problemi proprio nell'export, infatti su decine di tentativi è andato a buon fine solo 1 e non mi spiego il perchè,
in ogni caso ho riposto le mie speranze solo nel file andato a buon fine.
mi chiedevo se esiste il modo di sezionare un progetto direttamente con Cinema 4D al fine di fare i render proprio delle sezioni.
Non so se sono stato spiegato :)
grazie
User avatar
nemesi
Posts: 525
Joined: Mon Mar 28, 2005 4:22 am
Location: ascoli piceno

Re: Sezioni in Cinema 4D

Post by nemesi »

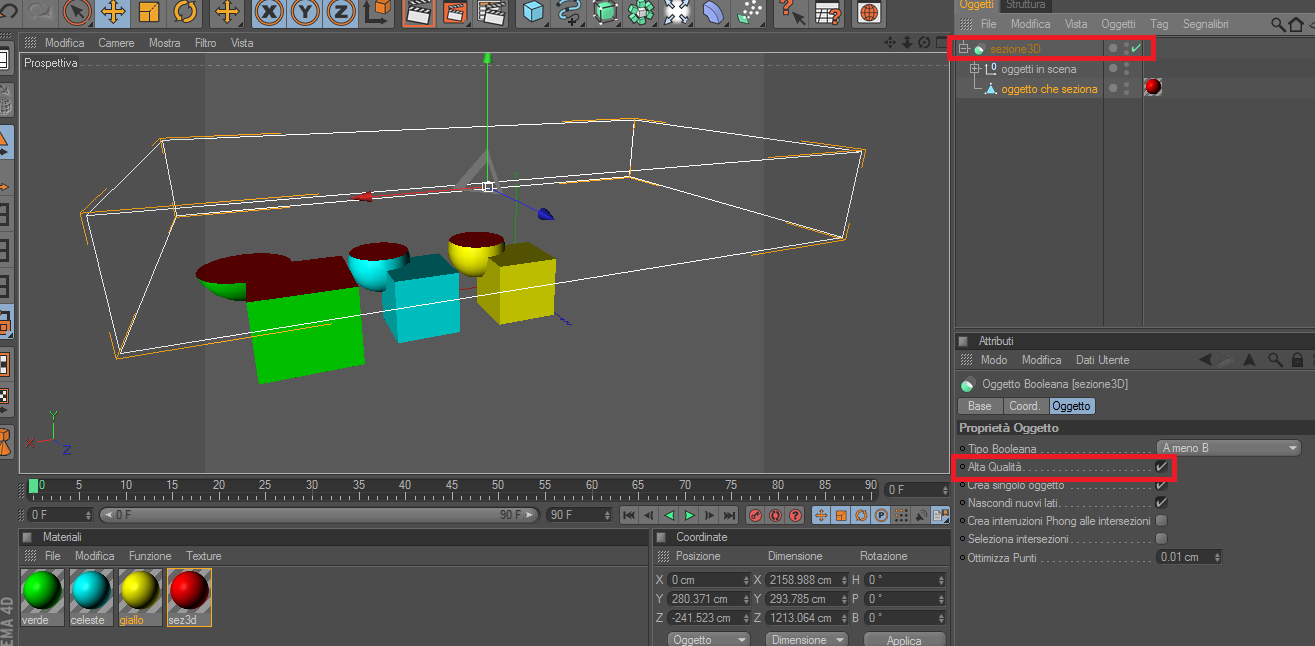
io uso le booleane
i tagli non sono, pero', pratici e veloci da settare come in archicad
da queste puoi ricavare anche viste ortogonali a cui aggiungere le linee 2d con sketch&Toon
probabilmente tu le applicherai su oggetti molto piu' complessi e se ti sfarfalla, come consiglia il manuale, disattiva l'opzione ALTA QUALITA' 8-)
Attachments
sezione3d.zip
(29.27 KiB) Downloaded 109 times
Estrudi da questo corpo!
eali
Posts: 3
Joined: Thu Sep 25, 2008 9:42 pm

Re: Sezioni in Cinema 4D

Post by eali »

grazie x la risposta, proverò in un orario più decente.
P.S. il file allegato non riesco a leggerlo una volta decompresso.
Forse a causa della versione, la mia è la 9
grazie ancora
User avatar
nemesi
Posts: 525
Joined: Mon Mar 28, 2005 4:22 am
Location: ascoli piceno

Re: Sezioni in Cinema 4D

Post by nemesi »

:( si hai ragione scusa ieri sera non c'ho neanche fatto caso ho usato una versione incompatibile :(
purtroppo non ho la 9 quindi ti faccio uno screenshot riassuntivo
Attachments
Immagine.png
Estrudi da questo corpo!
eali
Posts: 3
Joined: Thu Sep 25, 2008 9:42 pm

Re: Sezioni in Cinema 4D

Post by eali »

nemesi wrote::( si hai ragione scusa ieri sera non c'ho neanche fatto caso ho usato una versione incompatibile :(
purtroppo non ho la 9 quindi ti faccio uno screenshot riassuntivo
Gentilissimo, :D ottimo spunto :D
Grazie Mille
xellos
Posts: 111
Joined: Tue Apr 27, 2010 12:49 am

Re: Sezioni in Cinema 4D

Post by xellos »

prendo spunto...grazie

purtroppo però non riesco ad ottenere l'effetto che vorrei :-S
palazzina emi.jpg
User avatar
nemesi
Posts: 525
Joined: Mon Mar 28, 2005 4:22 am
Location: ascoli piceno

Re: Sezioni in Cinema 4D

Post by nemesi »

xellos wrote:prendo spunto...grazie

purtroppo però non riesco ad ottenere l'effetto che vorrei :-S
palazzina emi.jpg
e :nono no!
vedi funziona solo con i solidi, ovvero con superfici chiuse!
Estrudi da questo corpo!
xellos
Posts: 111
Joined: Tue Apr 27, 2010 12:49 am

Re: Sezioni in Cinema 4D

Post by xellos »

Ma a dire il vero a parte il secondo livello (quello che chiude sopra la scala) gli altri sono tutti solidi chiusi!
Cmq credo di aver capito che il problema è che i solidi sono sovrapposti, infatti dividendoli in 2 gruppi (solai e muri esterni) sono riuscito ad avere l'effetto desiderato
User avatar
nemesi
Posts: 525
Joined: Mon Mar 28, 2005 4:22 am
Location: ascoli piceno

Re: Sezioni in Cinema 4D

Post by nemesi »

ah ok :) bene cosi' :D
Estrudi da questo corpo!
sugata
Posts: 210
Joined: Sat Jan 28, 2012 10:36 am

Re: Sezioni in Cinema 4D

Post by sugata »

nemesi wrote:io uso le booleane
i tagli non sono, pero', pratici e veloci da settare come in archicad
da queste puoi ricavare anche viste ortogonali a cui aggiungere le linee 2d con sketch&Toon
probabilmente tu le applicherai su oggetti molto piu' complessi e se ti sfarfalla, come consiglia il manuale, disattiva l'opzione ALTA QUALITA' 8-)
scusa domanda da principiante xd dove si trova quel comando per fare la sezione?
  • Advertising
Post Reply