Sezioni in Cinema 4D

Forum per: Modellazione, Texturing, Animazione, Composting e tutto quello che riguarda il normale utilizzo di Cinema4D.

Moderatori: Arkimed, natas, visualtricks, cappellaiomatto

  • Advertising
eali
Messaggi: 3
Iscritto il: gio set 25, 2008 9:42 pm

Sezioni in Cinema 4D

Messaggio da eali »

Buonasera a tutti,

Ho Cinema 4D versione 9, lo uso molto sporadicamente per i render.
Infatti mi servo di Archicad x costruire il progetto e poi salvo il file in .3ds x Cinema.
In realtà di uno stesso progetto faccio molti export, tante "viste" quante me ne servono,
infatti mi esporto di volta in volta ogni vista di archicad che poi verrà aperta in cinema
per essere poi, con luci e ombre renderizzata.

Descrivo il mio problema:
Siccome ho problemi proprio nell'export, infatti su decine di tentativi è andato a buon fine solo 1 e non mi spiego il perchè,
in ogni caso ho riposto le mie speranze solo nel file andato a buon fine.
mi chiedevo se esiste il modo di sezionare un progetto direttamente con Cinema 4D al fine di fare i render proprio delle sezioni.
Non so se sono stato spiegato :)
grazie
Avatar utente
nemesi
Messaggi: 525
Iscritto il: lun mar 28, 2005 4:22 am
Località: ascoli piceno

Re: Sezioni in Cinema 4D

Messaggio da nemesi »

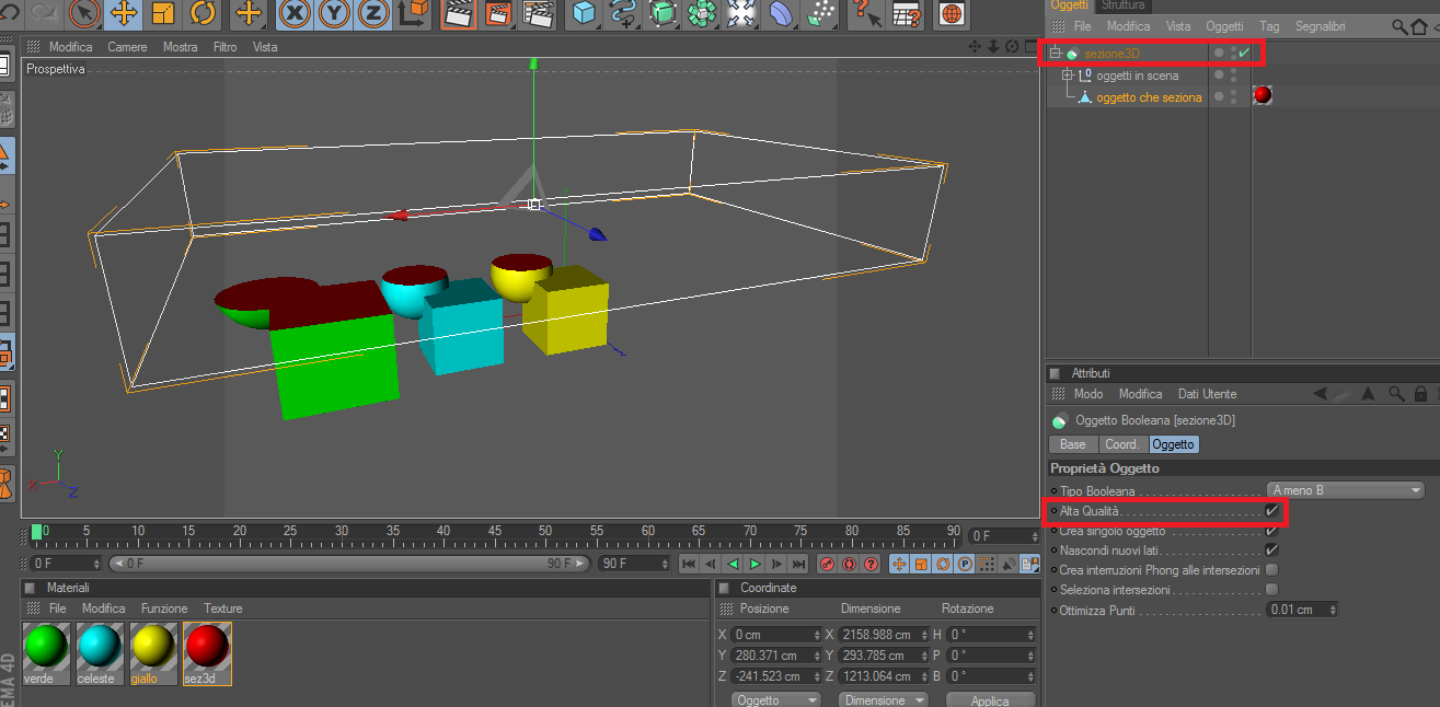
io uso le booleane
i tagli non sono, pero', pratici e veloci da settare come in archicad
da queste puoi ricavare anche viste ortogonali a cui aggiungere le linee 2d con sketch&Toon
probabilmente tu le applicherai su oggetti molto piu' complessi e se ti sfarfalla, come consiglia il manuale, disattiva l'opzione ALTA QUALITA' 8-)
Allegati
sezione3d.zip
(29.27 KiB) Scaricato 109 volte
Estrudi da questo corpo!
eali
Messaggi: 3
Iscritto il: gio set 25, 2008 9:42 pm

Re: Sezioni in Cinema 4D

Messaggio da eali »

grazie x la risposta, proverò in un orario più decente.
P.S. il file allegato non riesco a leggerlo una volta decompresso.
Forse a causa della versione, la mia è la 9
grazie ancora
Avatar utente
nemesi
Messaggi: 525
Iscritto il: lun mar 28, 2005 4:22 am
Località: ascoli piceno

Re: Sezioni in Cinema 4D

Messaggio da nemesi »

:( si hai ragione scusa ieri sera non c'ho neanche fatto caso ho usato una versione incompatibile :(
purtroppo non ho la 9 quindi ti faccio uno screenshot riassuntivo
Allegati
Immagine.png
Estrudi da questo corpo!
eali
Messaggi: 3
Iscritto il: gio set 25, 2008 9:42 pm

Re: Sezioni in Cinema 4D

Messaggio da eali »

nemesi ha scritto::( si hai ragione scusa ieri sera non c'ho neanche fatto caso ho usato una versione incompatibile :(
purtroppo non ho la 9 quindi ti faccio uno screenshot riassuntivo
Gentilissimo, :D ottimo spunto :D
Grazie Mille
xellos
Messaggi: 111
Iscritto il: mar apr 27, 2010 12:49 am

Re: Sezioni in Cinema 4D

Messaggio da xellos »

prendo spunto...grazie

purtroppo però non riesco ad ottenere l'effetto che vorrei :-S
palazzina emi.jpg
Avatar utente
nemesi
Messaggi: 525
Iscritto il: lun mar 28, 2005 4:22 am
Località: ascoli piceno

Re: Sezioni in Cinema 4D

Messaggio da nemesi »

xellos ha scritto:prendo spunto...grazie

purtroppo però non riesco ad ottenere l'effetto che vorrei :-S
palazzina emi.jpg
e :nono no!
vedi funziona solo con i solidi, ovvero con superfici chiuse!
Estrudi da questo corpo!
xellos
Messaggi: 111
Iscritto il: mar apr 27, 2010 12:49 am

Re: Sezioni in Cinema 4D

Messaggio da xellos »

Ma a dire il vero a parte il secondo livello (quello che chiude sopra la scala) gli altri sono tutti solidi chiusi!
Cmq credo di aver capito che il problema è che i solidi sono sovrapposti, infatti dividendoli in 2 gruppi (solai e muri esterni) sono riuscito ad avere l'effetto desiderato
Avatar utente
nemesi
Messaggi: 525
Iscritto il: lun mar 28, 2005 4:22 am
Località: ascoli piceno

Re: Sezioni in Cinema 4D

Messaggio da nemesi »

ah ok :) bene cosi' :D
Estrudi da questo corpo!
sugata
Messaggi: 210
Iscritto il: sab gen 28, 2012 10:36 am

Re: Sezioni in Cinema 4D

Messaggio da sugata »

nemesi ha scritto:io uso le booleane
i tagli non sono, pero', pratici e veloci da settare come in archicad
da queste puoi ricavare anche viste ortogonali a cui aggiungere le linee 2d con sketch&Toon
probabilmente tu le applicherai su oggetti molto piu' complessi e se ti sfarfalla, come consiglia il manuale, disattiva l'opzione ALTA QUALITA' 8-)
scusa domanda da principiante xd dove si trova quel comando per fare la sezione?
  • Advertising
Rispondi