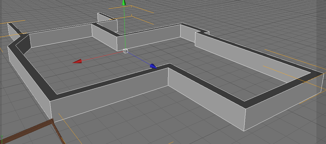
Sto partendo dall'inizio, anche per quello che riguarda la modellazione di questo che in teoria dovrebbe essere un attico.
E' un progetto realmente esistente, o meglio è un attico che dovrebbero realizzare e di cui io ho solamente una planimetri di massima, per cui lho presa in considefrazione esclusivamente per fare pratica con cinema.
tutta la struttura l'ho disegnata con sketchup, ma vorrei completarla in cinema.
Vorrei risucire a realizzare 2 file diversi, uno in cui renderizzare solo l'esterno e l'altro in cui fare solo gli interni, per evitare di appesantire troppo il file facendone uno unico.
Essendo un assoluto work in progress, è suscettibile di tutte le modifiche che vorrete gentilmente consigliarmi.
attualemente non ha caratterisstiche perticolari di illuminazione, ha solamente una luce infinita con targhet e ombre area e un oggetto cielo con una luminanza.
le tegole sono fatte con tuilegen.
ditemi cosa secondo voi dovrei modellare per rendere questo file più realistico possibile.
ps, inizio dagli esterni, perchè qui ho più difficoltà



FOLLOW US