WIP Attico

Forum per: Modellazione, Texturing, Animazione, Composting e tutto quello che riguarda il normale utilizzo di Cinema4D.

Moderatori: Arkimed, natas, visualtricks, cappellaiomatto

  • Advertising
Avatar utente
morph
Messaggi: 2000
Iscritto il: dom feb 08, 2009 5:24 pm

WIP Attico

Messaggio da morph »

Salveeeee dopo tanto tempo di assenza, torno a rompere le vostre sacre scatole per cercare insieme al vostro aiuto di migliorare la mia scarsissima propensione al render. :)

Sto partendo dall'inizio, anche per quello che riguarda la modellazione di questo che in teoria dovrebbe essere un attico.

E' un progetto realmente esistente, o meglio è un attico che dovrebbero realizzare e di cui io ho solamente una planimetri di massima, per cui lho presa in considefrazione esclusivamente per fare pratica con cinema.

tutta la struttura l'ho disegnata con sketchup, ma vorrei completarla in cinema.

Vorrei risucire a realizzare 2 file diversi, uno in cui renderizzare solo l'esterno e l'altro in cui fare solo gli interni, per evitare di appesantire troppo il file facendone uno unico.

Essendo un assoluto work in progress, è suscettibile di tutte le modifiche che vorrete gentilmente consigliarmi.

attualemente non ha caratterisstiche perticolari di illuminazione, ha solamente una luce infinita con targhet e ombre area e un oggetto cielo con una luminanza.

le tegole sono fatte con tuilegen.

ditemi cosa secondo voi dovrei modellare per rendere questo file più realistico possibile.

ps, inizio dagli esterni, perchè qui ho più difficoltà :)
Allegati
01 b.jpg
no materiali 3
no materiali 3
no materiali 2
no materiali 2
no materiali 1
no materiali 1
con materiali provvisori
con materiali provvisori
Avatar utente
arcnello
Messaggi: 3235
Iscritto il: mer giu 07, 2006 2:59 pm
Località: riviera di ponente

Re: WIP Attico

Messaggio da arcnello »

ciao morph :)
le piane (delle finestre e dei muretti)
le gronde
i pluviali
lo zoccolino sul terrazzo
buon lavoro
ciao___________
Avatar utente
gabriele__82
Messaggi: 3112
Iscritto il: mer ott 28, 2009 9:04 am
Località: Treviglio

Re: WIP Attico

Messaggio da gabriele__82 »

ciao ciao, le scossaline o una copertina anche sul parapetto del tetto
Avatar utente
morph
Messaggi: 2000
Iscritto il: dom feb 08, 2009 5:24 pm

Re: WIP Attico

Messaggio da morph »

piccolo aggiornamento:
ho dovuto rifare le tegole della falda trapezoidale perchè non ci avevo fatto caso, ma erano disposte la contrario :)

certo che l'utilizzo di tuilegen per le falde normali va bene, ma quando si tratta di falde strane è un ver delirio.

ho messo solo alcune copertine di marmo al un lato del parapetto.

grazie ad entrambi e proseguo. :)
Allegati
01 d.jpg
Avatar utente
pierluigi
Messaggi: 2645
Iscritto il: ven dic 05, 2008 2:41 pm

Re: WIP Attico

Messaggio da pierluigi »

se ti posso dare un consiglio, non iniziare mai una copetura del tetto con il coppo ma bensì con il canale (coppo rovesciato)

sono dettagli che però alla fine fanno la differenza credo.

buon lavoro
Allegati
412330335_4b3343fa16.jpg
412330335_4b3343fa16.jpg (59.91 KiB) Visto 973 volte
Avatar utente
morph
Messaggi: 2000
Iscritto il: dom feb 08, 2009 5:24 pm

Re: WIP Attico

Messaggio da morph »

lo farei volentieri, ma come si fa con il plugin tuilegen? :?
Avatar utente
gabriele__82
Messaggi: 3112
Iscritto il: mer ott 28, 2009 9:04 am
Località: Treviglio

Re: WIP Attico

Messaggio da gabriele__82 »

io non mi soffermerei su questo dettaglio, nel senso che, se metti la scossalina laterale o un canale le tegole non le vedi più
Avatar utente
morph
Messaggi: 2000
Iscritto il: dom feb 08, 2009 5:24 pm

Re: WIP Attico

Messaggio da morph »

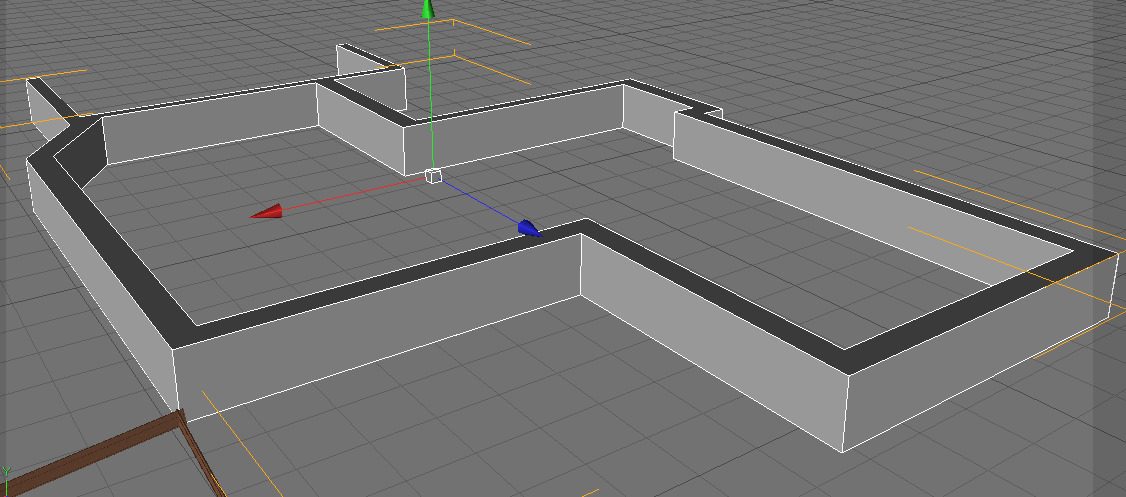
perdonate la domanda che potrà sembrarvi stupida, ma guardate questa immagine.

è la parte del tetto estrapolata dal resto del modello.

Se io volessi creare una scossalina metallica che avvolga l'intero percorso del muretto, come potrei fare in maniera veloce?

mi spiego meglio, sto cercando un comando che mi permetta di tagliare questo modello, sia con un piano orizzontale, creandomi un offset interno al perimetro superiore, in modo tale poi da estrudere uno spessore di mezzo centimetro per fare una scossalina piegata a 90à che gira lungo tutto il muretto... :roll:

ma forse è meglio alla fine che ci metta direttamente il marmetto.

però la modalità di esecuzione mi interesserebbe comunque.
Allegati
ScreenShot00096.png
Avatar utente
morph
Messaggi: 2000
Iscritto il: dom feb 08, 2009 5:24 pm

Re: WIP Attico

Messaggio da morph »

per capirci, intendo una cosa di questo tipo...

anche se questo risultato è stato ottenuto con un metodo un po' laborioso e non mi soddisfa per nulla.
Allegati
ScreenShot00097.png
Avatar utente
gabriele__82
Messaggi: 3112
Iscritto il: mer ott 28, 2009 9:04 am
Località: Treviglio

Re: WIP Attico

Messaggio da gabriele__82 »

provo a risponderti "per sentito dire", nel senso che non l'ho mai fatto.

se tu crei la sezione della scossalina, poi con una spline crei il percorso da fare, col comando estrusione non puoi estruderlo su tutto il perimetro seguendo la spline?
  • Advertising
Rispondi