Taglio di un poligono di 45° e chiusura di un foro
Moderators: Arkimed, natas, visualtricks, cappellaiomatto
-
- Advertising
Taglio di un poligono di 45° e chiusura di un foro
Vi volevo porre una domanda semplice sperando di non farvi perdere tempo in pratica sto modellando un anta di una finestra e mi servirebbe capire come ottenere un taglio di 45 gradi su un poligono editabile e chiudendo il foro senza strane deformazioni.
Vi allego delle immagini in pratica io faccio un taglio in modo linea con constringi spuntato e il valore 45°, fino a qua va bene ma quando devo chiudere il foro mi crea strane deformazione soprattutto sullo spigolo rotondo.Ho Provato con chiudiforo e con il comando ponte. Ma niente da fare,magari ci sono altre soluzioni per attuare il taglio, il poligono è stato creato con una spline e poi estrudendola(Scusate il mio linguaggio poco corretto se qualcuno vuole fare pure alcune correzioni sul mio linguaggio tecnico sono bene accette...ahahaha :D )
Attendo vostri suggerimenti!!!Grazie
Re: Taglio di un poligono di 45° e chiusura di un foro
Prova ad abbassare il valore phong angle nel tag phong dell'oggetto a circa 25/30º.
Arkimed
– Demo Arkimed_Vfx Vol.3
– il mio "nuovo modo di lavorare!"
Portale di Riferimento di Cinema4D in Italia dal 1999

Re: Taglio di un poligono di 45° e chiusura di un foro
Basta però adesso con queste domande stupide....grazie ancora Arkimed e grazie a C4dzone!
Buonagiornata a tutti!
Re: Taglio di un poligono di 45° e chiusura di un foro
Il fatto di usare il comando sciogli in realtà non elimina i triangoli, ma li rende semplicemente invisibili creando al loro posto un N-Gon, ossia un poligono con più di 4 lati.
In questo modo hai una gestione migliore durante la fase di modellazione, ma come dicevo, anche se tu vedi/selezioni un poligono, in realtà ne hai la stessa quantità e tipo che avevi prima del comando Sciogli.
Per quanto riguarda altri metodi, dipende sempre da cosa devi realizzare, però una forma così forse la gestivi bene anche con il box modeling, lavorando in low poly dentro un Hypernurbs.
p.s. le domande non sono stupide non preoccuparti
Ciao
Arkimed
– Demo Arkimed_Vfx Vol.3
– il mio "nuovo modo di lavorare!"
Portale di Riferimento di Cinema4D in Italia dal 1999

Re: Taglio di un poligono di 45° e chiusura di un foro
Grazie
- Attachments
-
- 04.jpg (46.3 KiB) Viewed 1393 times
-
- 03.jpg (28.43 KiB) Viewed 1393 times
-
- 02.jpg (67.51 KiB) Viewed 1393 times
-
- 01.jpg (155.06 KiB) Viewed 1393 times
Re: Taglio di un poligono di 45° e chiusura di un foro
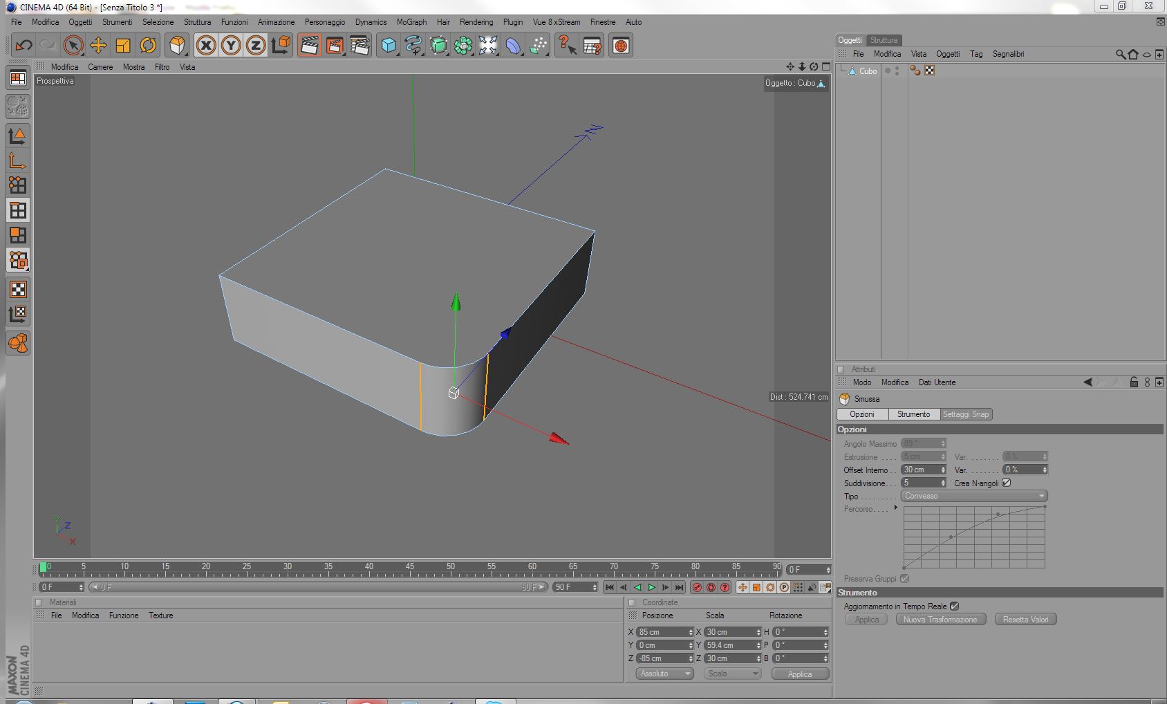
Comunque guardando l'immagini n° 2 non mi sembra un buon raccordo, hai provato ad usare il comando smussa?
http://www.youtube.com/user/AreaPixel

OPEN YOUR MIND FOR A DIFFERENT VIEW
Re: Taglio di un poligono di 45° e chiusura di un foro
ad ogni modo, dovresti selezionare il bordo netto e usare il comando "smussa", qui imposti il tipo convesso e la quantità di segmenti, dipende da quanto sei vicino cn la camera, potrebbero basterne 3/5 o servirne di più se sei molto vicino...
Re: Taglio di un poligono di 45° e chiusura di un foro
Sono d'accordo. Disgnare l'oggetto con una Spline, modalità Punti, selezione dei punti da smussare, comando Chamfer (non sò come sia stato tradotto in ita :D :D ). Sarà solo un'impressione mia, ma questo metodo dà risultati più puliti. O sbaglio?probabilmente in questo caso sarebbe meglio cn le spline...
Re: Taglio di un poligono di 45° e chiusura di un foro
- Attachments
-
- C.jpg (76.17 KiB) Viewed 1406 times
-
- B.jpg (144.77 KiB) Viewed 1406 times
-
- A.jpg (42.9 KiB) Viewed 1406 times
Re: Taglio di un poligono di 45° e chiusura di un foro
Io te lo sconsiglierei....cn le spline fai davvero in un attimo a farti un profilo da estrudere...
-
- Advertising




FOLLOW US