Forum per: Modellazione, Texturing, Animazione, Composting e tutto quello che riguarda il normale utilizzo di Cinema4D.
Moderators: Arkimed , natas , visualtricks , cappellaiomatto
Davide03
Posts: 32 Joined: Sat Feb 05, 2011 12:45 pm
Post
by Davide03 » Thu Mar 17, 2011 2:03 pm
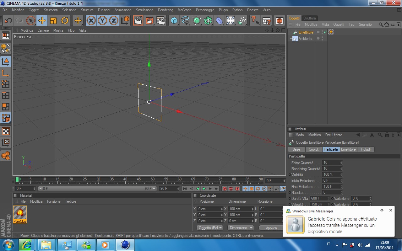
salve,non riesco a fare il rendering di un emettitore,quando faccio partire l'animazione(quella di prova,non del rendering)sembra tutto ok,ma quando avvio il rendering sia del singolo frame ke dell'animazione l'emettitore(quello ke deve emettere)manca,ma le singole mesh ci sono,avete una soluzione?non so se centra col problema ma io la casella "mostra oggetti" la spunto
masterzone
Site Admin
Posts: 10590 Joined: Fri Sep 17, 2004 5:34 pm
Location: Verona
Post
by masterzone » Thu Mar 17, 2011 7:28 pm
mmm molto strano, prova a postare una foto dello schermo dei parametri dell'emitter e facci vedere la gerarchia degli oggetti , cosi capiamo meglio
visualtricks
Moderatore
Posts: 3567 Joined: Thu Sep 23, 2004 5:13 pm
Location: Pistoia
Post
by visualtricks » Thu Mar 17, 2011 7:34 pm
se non ci fai vedere qualche screenshot della scena (lista degli oggetti, attributi vari, ecc) è impossibile risponderti..
Davide03
Posts: 32 Joined: Sat Feb 05, 2011 12:45 pm
Post
by Davide03 » Thu Mar 17, 2011 8:34 pm
immagine 1
Attachments
Davide03
Posts: 32 Joined: Sat Feb 05, 2011 12:45 pm
Post
by Davide03 » Thu Mar 17, 2011 8:37 pm
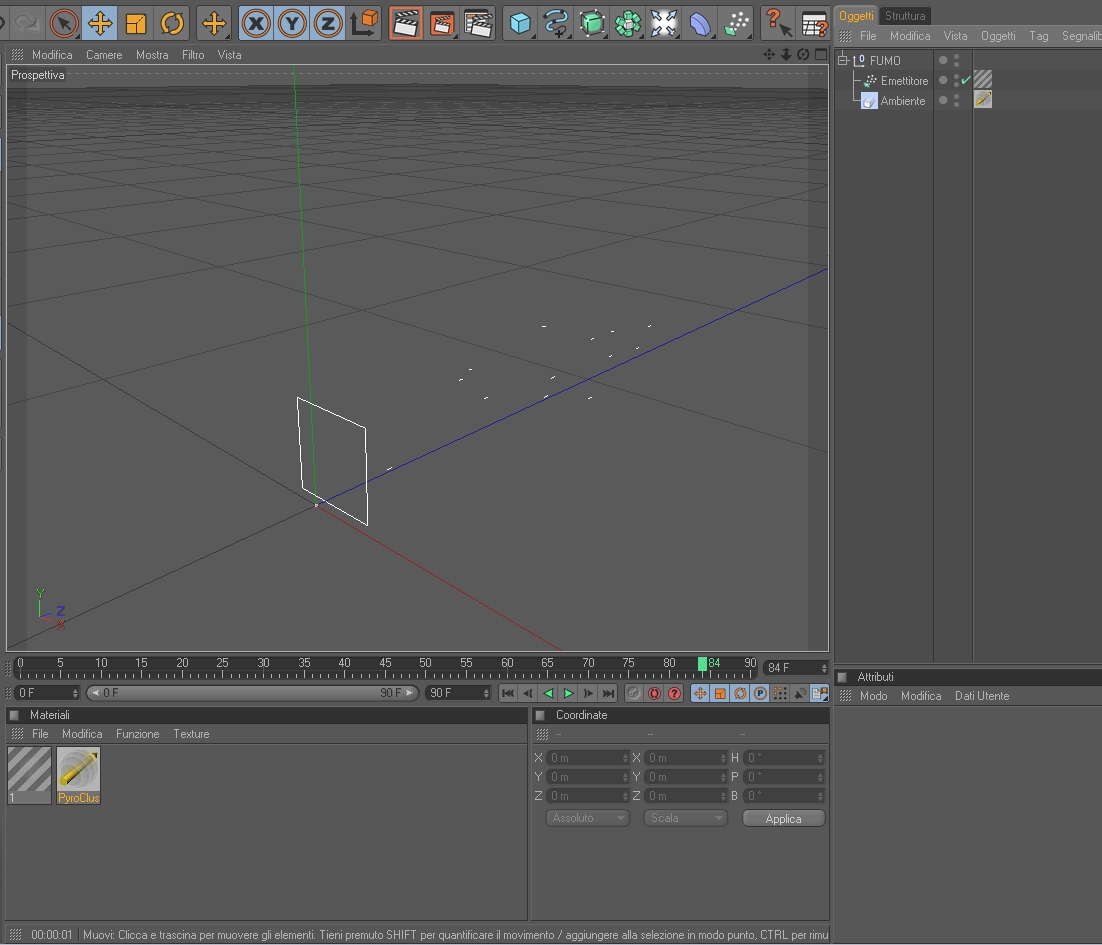
immagine 2
Attachments
gabriele__82
Posts: 3112 Joined: Wed Oct 28, 2009 9:04 am
Location: Treviglio
Post
by gabriele__82 » Thu Mar 17, 2011 8:46 pm
devi mettere l'oggetto ambiente dal menu delle luci.
ciao ciao
Attachments
62VAMPIRO
Posts: 3807 Joined: Mon Mar 14, 2005 6:46 pm
Post
by 62VAMPIRO » Thu Mar 17, 2011 8:50 pm
E l'Ambiente dov'è?
Opsssss: ha già risposto Gabriele............
Davide03
Posts: 32 Joined: Sat Feb 05, 2011 12:45 pm
Post
by Davide03 » Thu Mar 17, 2011 9:11 pm
aggiungo l'ambiente ma non cambia,vanno aggiunti dei parametri da qualche parte?
Attachments
Davide03
Posts: 32 Joined: Sat Feb 05, 2011 12:45 pm
Post
by Davide03 » Thu Mar 17, 2011 9:13 pm
non cambia nel senso l'emittitore non lo visualizza comunque
gabriele__82
Posts: 3112 Joined: Wed Oct 28, 2009 9:04 am
Location: Treviglio
Post
by gabriele__82 » Thu Mar 17, 2011 9:14 pm
scusa ma riguarda bene lo screen che ho messo, cosa c'è in parte all'oggetto ambiente?
quanti materiali vedi nell'elenco materiali?
devi mettere dal menu materiali sotto a sinistra:
file - shader - pyrocluster volume tracer e poi lo applichi all'oggetto ambiente
FOLLOW US