problema emettitore

Forum per: Modellazione, Texturing, Animazione, Composting e tutto quello che riguarda il normale utilizzo di Cinema4D.

Moderatori: Arkimed, natas, visualtricks, cappellaiomatto

  • Advertising
Davide03
Messaggi: 32
Iscritto il: sab feb 05, 2011 12:45 pm

problema emettitore

Messaggio da Davide03 »

salve,non riesco a fare il rendering di un emettitore,quando faccio partire l'animazione(quella di prova,non del rendering)sembra tutto ok,ma quando avvio il rendering sia del singolo frame ke dell'animazione l'emettitore(quello ke deve emettere)manca,ma le singole mesh ci sono,avete una soluzione?non so se centra col problema ma io la casella "mostra oggetti" la spunto
Avatar utente
masterzone
Site Admin
Messaggi: 10588
Iscritto il: ven set 17, 2004 5:34 pm
Località: Verona

Re: problema emettitore

Messaggio da masterzone »

mmm molto strano, prova a postare una foto dello schermo dei parametri dell'emitter e facci vedere la gerarchia degli oggetti , cosi capiamo meglio :)
Avatar utente
visualtricks
Moderatore
Messaggi: 3567
Iscritto il: gio set 23, 2004 5:13 pm
Località: Pistoia

Re: problema emettitore

Messaggio da visualtricks »

se non ci fai vedere qualche screenshot della scena (lista degli oggetti, attributi vari, ecc) è impossibile risponderti..
Immagine
๏_www.visualtricks.it_๏ .:: COMPUTER SAYS NO ::.
Davide03
Messaggi: 32
Iscritto il: sab feb 05, 2011 12:45 pm

Re: problema emettitore

Messaggio da Davide03 »

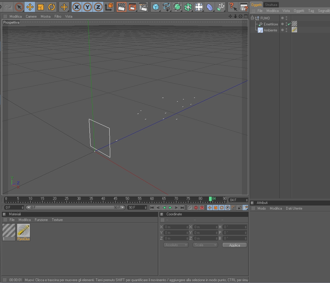
immagine 1
Allegati
Immagine.jpg
Immagine.jpg
Davide03
Messaggi: 32
Iscritto il: sab feb 05, 2011 12:45 pm

Re: problema emettitore

Messaggio da Davide03 »

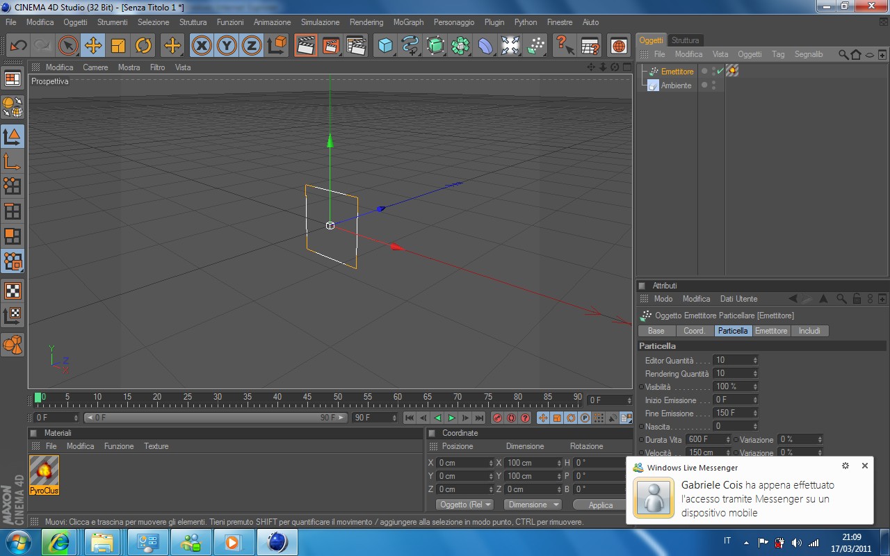
immagine 2
Allegati
Immagine1.jpg
Avatar utente
gabriele__82
Messaggi: 3112
Iscritto il: mer ott 28, 2009 9:04 am
Località: Treviglio

Re: problema emettitore

Messaggio da gabriele__82 »

devi mettere l'oggetto ambiente dal menu delle luci.

ciao ciao
Allegati
emittitore.jpg
62VAMPIRO
Messaggi: 3807
Iscritto il: lun mar 14, 2005 6:46 pm

Re: problema emettitore

Messaggio da 62VAMPIRO »

E l'Ambiente dov'è?
Opsssss: ha già risposto Gabriele............
Davide03
Messaggi: 32
Iscritto il: sab feb 05, 2011 12:45 pm

Re: problema emettitore

Messaggio da Davide03 »

aggiungo l'ambiente ma non cambia,vanno aggiunti dei parametri da qualche parte?
Allegati
Immagine.jpg
Davide03
Messaggi: 32
Iscritto il: sab feb 05, 2011 12:45 pm

Re: problema emettitore

Messaggio da Davide03 »

non cambia nel senso l'emittitore non lo visualizza comunque
Avatar utente
gabriele__82
Messaggi: 3112
Iscritto il: mer ott 28, 2009 9:04 am
Località: Treviglio

Re: problema emettitore

Messaggio da gabriele__82 »

scusa ma riguarda bene lo screen che ho messo, cosa c'è in parte all'oggetto ambiente?

quanti materiali vedi nell'elenco materiali?

devi mettere dal menu materiali sotto a sinistra:

file - shader - pyrocluster volume tracer e poi lo applichi all'oggetto ambiente
  • Advertising
Rispondi