W.I.P. modellazione / texturing / rendering..dalla A alla Z
Moderators: Arkimed, natas, visualtricks, cappellaiomatto
-
- Advertising
W.I.P. modellazione / texturing / rendering..dalla A alla Z
sono uno studente in architettura e uso da un po' cinema, soprattutto per il rendering con Vray. Ho sempre modellato in Autocad, ma ora vorrei passare del tutto in cinema evitando problemi di importazione, di triangolazione e quant'altro. Ho deciso quindi, se voi esperti siete d'accordo, di iniziare un esercizio di modellazione di una casetta da zero, per poi proseguire con le texture e infine con il render. Tutto questo oltre che per mia conoscenza personale, per far si che altri ragazzi come me possano avere una sorta di guida di riferimento per questo tipo di lavori.
Presto posterò le prime immagini in modo che possiamo entrare nel vivo della questione.
Grazie e spero che mi seguirete nel lavoro.
:D
Re: W.I.P. modellazione / texturing / rendering..dalla A all
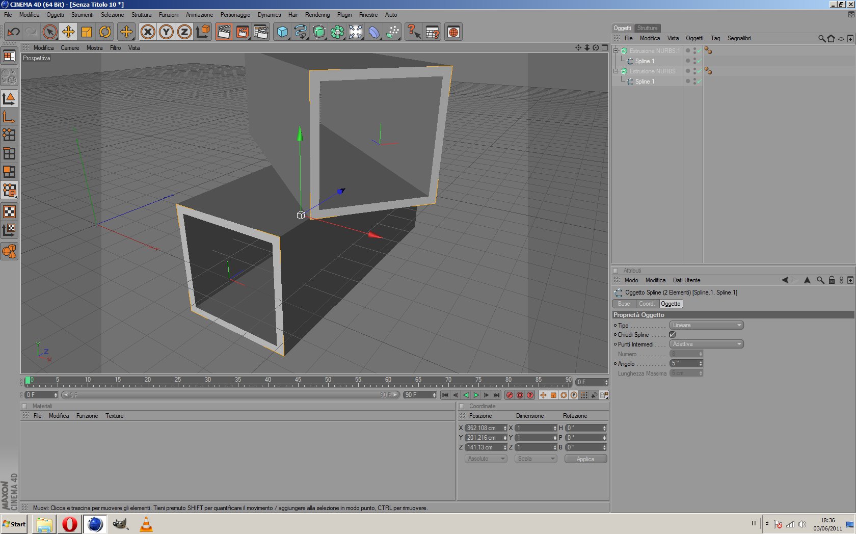
Si tratta di due cubi (5 x 3,3h x 15) sovrapposti e poi ruotati che andranno a creare la struttura principale.
Re: W.I.P. modellazione / texturing / rendering..dalla A all
Re: W.I.P. modellazione / texturing / rendering..dalla A all
secondo me facevi prima a creare le due spline (esterna ed interna)...
però è una mia opinione.
le misure le ho fatte a caso.
ciao
renxo
- Attachments
-
- mio modo.zip
- (6.45 KiB) Downloaded 91 times
http://www.c4dzone.com/it/gallery/renxo-11856/
Re: W.I.P. modellazione / texturing / rendering..dalla A all
Re: W.I.P. modellazione / texturing / rendering..dalla A all
e visto che sono nurbs, non hai problemi di mappatura, visto che generano la UV.
oppure, prendi un piano e lo estrudi, ma devi considerare che materiale gli vai ad applicare, perchè poi non so cosa ti ritrovi come mappatura...
prova a postare un esempio di quello che vuoi fare.
ciao
renxo
http://www.c4dzone.com/it/gallery/renxo-11856/
Re: W.I.P. modellazione / texturing / rendering..dalla A all
Re: W.I.P. modellazione / texturing / rendering..dalla A all
dipende sempre da quello che devi fare, mi spiego: se devi fare una vista da lontano, magari un esterno, in cui ci saranno svariate finestre, magari non è il caso di entrare troppo nel dettaglio e magari non è necessario nemmeno stendere l'UV (adesso parlo sempre di quello perchè è il mio argomento di studio attuale!!), mentre se fai una scena in cui le finestre (o LA finestra) sono abb vicine, penso che non solo si debba fare una finestra geometricamente e costruttivamente corretta (o che almeno si avvicini....) ma si deve anche stendere l'UV per fare in modo che -per esempio- la venatura segua la correttezza della costruzione.
dipende tutto da quello che vuoi fare...tutto qui.
ciao
renxo
http://www.c4dzone.com/it/gallery/renxo-11856/
Re: W.I.P. modellazione / texturing / rendering..dalla A all
Re: W.I.P. modellazione / texturing / rendering..dalla A all
-
- Advertising



FOLLOW US