Sweep Nurbs non riesco a fargli fare quello che voglio
Moderators: Arkimed, natas, visualtricks, cappellaiomatto
-
- Advertising
Sweep Nurbs non riesco a fargli fare quello che voglio
Grazie e buon lavoro a tutti...
Re: Sweep Nurbs non riesco a fargli fare quello che voglio
dipende dall'orientamento degli assi del profilo.
Seleziona tutti i suoi punti e ruotali in modo da avere l'asse Z perpendicolare al piano formato dai punti.
Nello SweeNurbs disattiva l'opzione Parallel Movement.
Arkimed
– Demo Arkimed_Vfx Vol.3
– il mio "nuovo modo di lavorare!"
Portale di Riferimento di Cinema4D in Italia dal 1999

Re: Sweep Nurbs non riesco a fargli fare quello che voglio
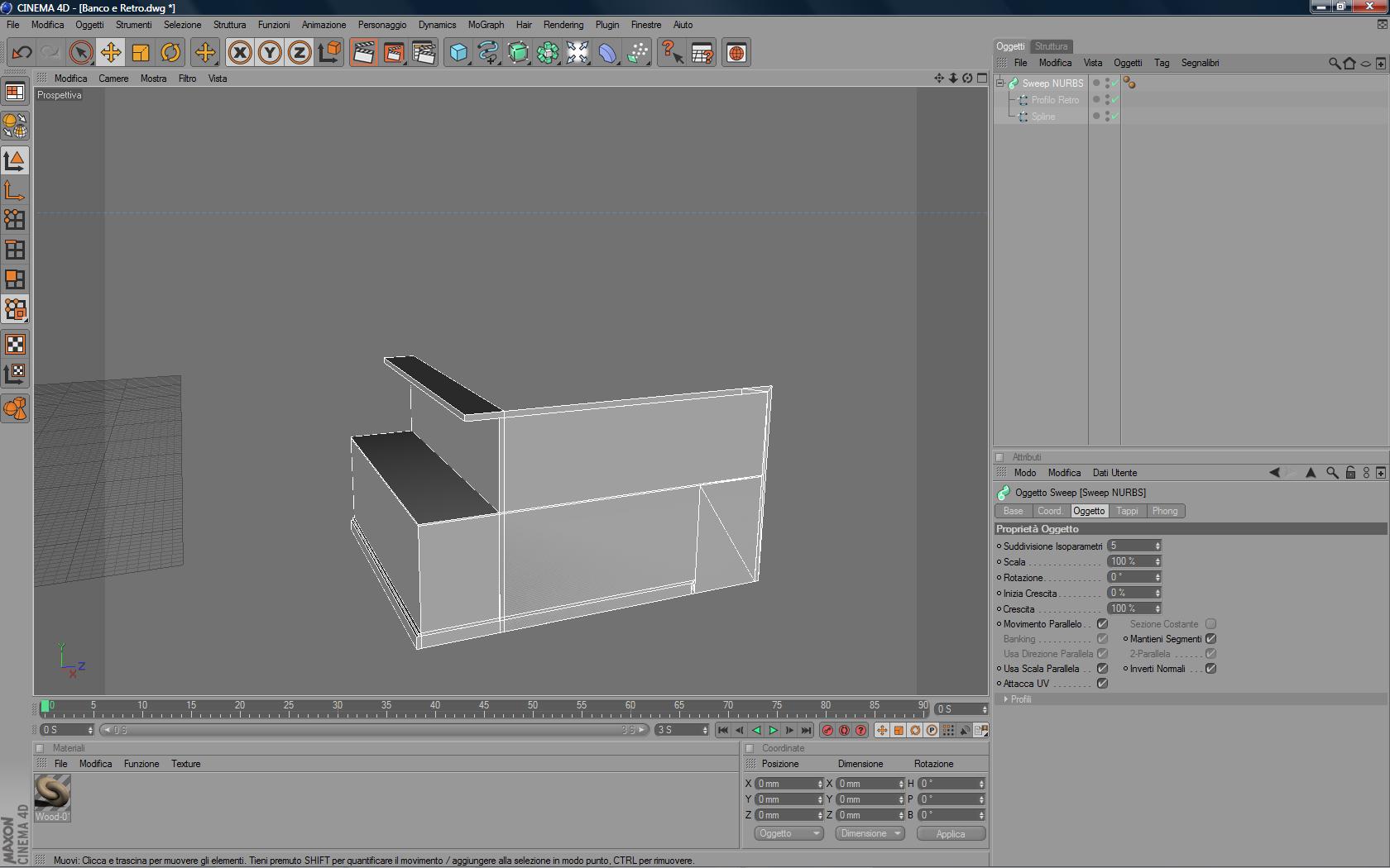
Ecco un'immagine e il file del progetto.
Arkimed
- Attachments
-
- sweep1.c4d.zip
- (8.51 KiB) Downloaded 66 times
– Demo Arkimed_Vfx Vol.3
– il mio "nuovo modo di lavorare!"
Portale di Riferimento di Cinema4D in Italia dal 1999

Re: Sweep Nurbs non riesco a fargli fare quello che voglio
Grazie ancora e buona giornata.
Re: Sweep Nurbs non riesco a fargli fare quello che voglio
Buona giornata anche a te.
Arkimed
– Demo Arkimed_Vfx Vol.3
– il mio "nuovo modo di lavorare!"
Portale di Riferimento di Cinema4D in Italia dal 1999

-
- Advertising



FOLLOW US