rotazione con riferimento in cinema 4d: piano costruzione

Forum per: Modellazione, Texturing, Animazione, Composting e tutto quello che riguarda il normale utilizzo di Cinema4D.

Moderators: Arkimed, natas, visualtricks, cappellaiomatto

  • Advertising
fracap
Posts: 28
Joined: Wed Jun 29, 2011 9:42 am

rotazione con riferimento in cinema 4d: piano costruzione

Post by fracap »

allora, sapendo che un triangolo appartiene ad un unico piano, io per eseguire determinate operazioni (fondamentali: tipo le boleane che ho capito essere utili per eseguire rapidi tagli ad hoc delle superfici poi unite col comando ponte e un'adeguata suddivisione..) ho la necessità di far combaciare esattamente un piano di costruzione con un poligono triangolare così da avere tutte le perpendicolari al piano di costruzione, allineate con la normale del poligono.

va da se che imparentando poi gli oggetti e settando il tutto nel centro assi otterrei l'orientamento dell'asse y ortogonale al piano di costruzione e quindi le restanti viste top frontale e destra disposte in modo ortogonale.

la guida dice che la rotazione non supporta gli snap (dunque la classica operazione con riferimento non è possibile farla, pur aumentando la tolleranza degli snap - operazione che credevo corretta ed invece sbagliatissima): allora io non so proprio come fare!!

Se quello che chiedo (non si tratta di ragionamenti cad ma di "semplice" precisione!!) io abbandono decisamente lo studio di cinema :(

aiutatemi vi prego grazie.
fracap
Posts: 28
Joined: Wed Jun 29, 2011 9:42 am

Re: rotazione con riferimento in cinema 4d: piano costruzion

Post by fracap »

:D avvicinandomi alla montagna ho trovato Maometto: ecco la risposta!

1) innanzitutto bisogna ricordarsi che un poligono rettangolare deve concretamente appartenere ad un unico piano (per una coppia di rette parallele passa un unico piano aiutarsi con delle spline di riferimento nel caso di trapezi scaleni: con lo strumento muovi gli snap funzionano);

2) selezione della mesh quindi andare in struttura/ centro asse/ Centro asse../ azione: asse a; centro: poligoni selezionati; allineamento asse:tutto-allineamento normali/ spunta includi figli.

3) piano di costruzione inserito nella mesh come figlio/ struttura/ centro asse/centro a genitore.


funziona!! :D

n.b. conviene ripassare il poligono per la posizione del piano di costruzione.



---------------------
per bloccare gli oggetti c'è una specie di lucchetto? devo vedermi il pannello livelli??? non ho ancora capito cosa sono i tag...ma un passo alla volta. ciao :P
fracap
Posts: 28
Joined: Wed Jun 29, 2011 9:42 am

Re: rotazione con riferimento in cinema 4d: piano costruzion

Post by fracap »

dunque ho capito che si fa prima col comando trasferisci

ma poi voglio vedere le viste relative al piano di costruzione ortogonali, le tre viste invece fanno riferimento al piano assoluto e non riesco a usare lo strumento coltello. aiuto

:shock:
fracap
Posts: 28
Joined: Wed Jun 29, 2011 9:42 am

Re: rotazione con riferimento in cinema 4d: piano costruzion

Post by fracap »

dunque vediamo se questa soluzione è buona (da esperimento funziona ma è un rigirio):

1) ho considerato un oggetto, ho impostato il suo asse in corrispondenza del centro di un suo poligono planare.

2) quindi ho messo un piano di costruzione come figlio e dato asse a genitore. bene

3) ho spento il piano di costruzione, tornando a quello assoluto e realizzato una primitiva piano

4) ho copiato l'oggetto avente una posizione generico-inclinata nello spazio e l'ho rinominato per non far casino.

5) ho verificato la posizione degli assi: deve essere posta nel medesimo punto di riferimento (tipo uno spigolo della faccia inclinata che si vuol vedere in vera grandezza) facendo attenzione all'orientamento degli assi (il mio esperimento è stato condotto con un gruppo di oggetti)

6) selezionato l'oggetto inclinato ho dato trasferisci sul piano-primitiva disposto in modo assoluto: ho ottenuto così l'oggetto visibile ortogonalmente nelle 3 viste appunto ortogonali, non in scorcio ma in vera grandezza!;

7) modellato il pezzo (con tagli ortogonali) si può ritrasferire all'oggetto prima duplicato rimettendolo in posizione.
-----------------------------------------


ora mi studio come vincolare il coltello secondo angoli nel piano generici tipo 90,..... ecc

la geometria che ho nella testa mi aiuta ma quelli della maxon potevano pensarla un po' meglio.


se avete altre soluzioni a riguardo ditemelo. ciao
User avatar
nemesi
Posts: 525
Joined: Mon Mar 28, 2005 4:22 am
Location: ascoli piceno

Re: rotazione con riferimento in cinema 4d: piano costruzion

Post by nemesi »

sinceramente io mi sono perso a metà del tuo discorso

allora fammi capire una cosa: tu hai un oggetto da ruotare di un angolo X che non sai che numero è, ma vorresti ruotarlo proprio di quell'angolo? giusto?
io faccio semplicemente con la funzione misura di costruzione
punto sui vertici delle geometrie e azzero il valore evidenziato

spero l'immagine sia sufficientemente chiara...

oppure c'è una soluzione a pagamento su http://coffeestock.sitemix.jp/Plugins (spero rifunzioni presto) chiamata snapPRS che tra le altre cose permette la rotazione con riferimento

spero sia quello che cervavi 8-)
Attachments
Cattura.JPG
Estrudi da questo corpo!
fracap
Posts: 28
Joined: Wed Jun 29, 2011 9:42 am

Re: rotazione con riferimento in cinema 4d: piano costruzion

Post by fracap »

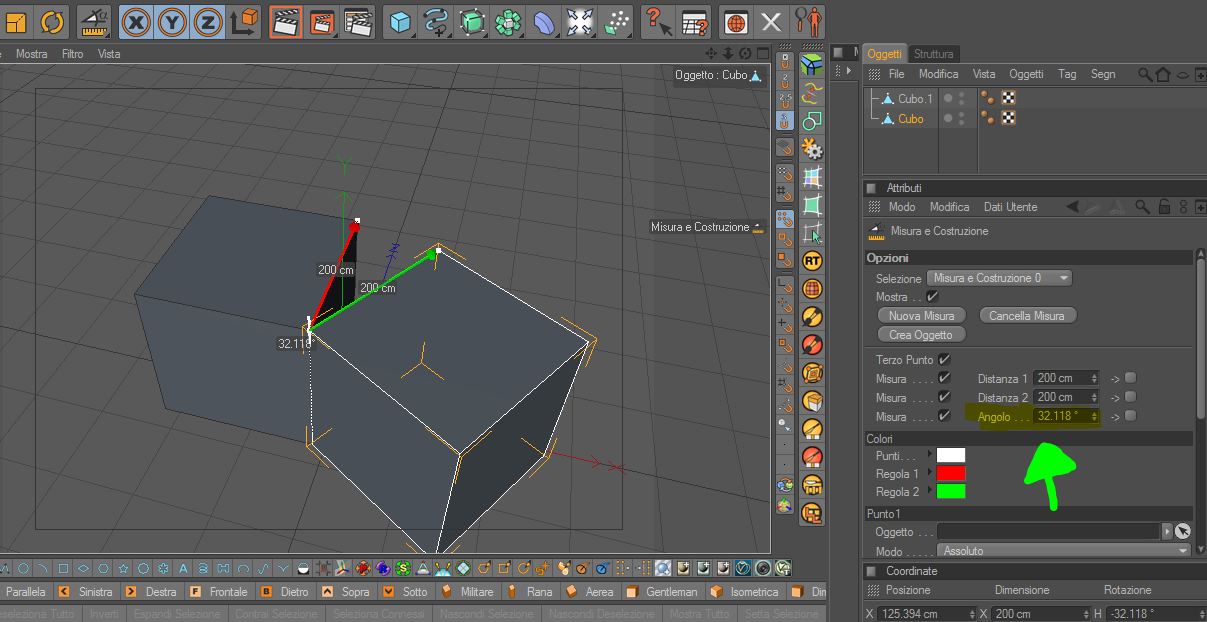
Perfetto funziona (leggersi la guida in linea per capire lo strumento misura: ctrl+maiusculo selezione primi 2 punti; ctrl 3° punto).

ho quindi spostato l'oggetto (nell'immagine qui postata è un semplice poligono planare nonostante i bordi del perimetro faccia sembrare il tutto sghembo: i bordi appartengono a rette incidenti..per 3 punti passa un piano ecc) su un punto della griglia assoluta e poi ho posizionato un piano-primitiva per fare prima (le spline sono un po' lente);

ho eseguito la misurazione, ripreso l'angolo che mi interessava e dopo aver selezionato il poligono trasferito ho selezionato lo strumento taglia. Qui ho messo il vincolo con l'angolo (chiaramente approssimato ma comunque preciso), e dal basso verso l'alto (essendo l'angolo positivo) ho tracciato il taglio. Perfetto funziona.

grazie nemesis il tuo contributo è stato fondamentale.


ps: la geometria descrittiva è alla base del disegno e come vedi l'impossibile diventa possibile!

per eseguire e capire le fasi sopra descritte: fai prima un box e ruotalo liberamente nello spazio: il tuo compito sarà quello di trovare la vera grandezza di una sua faccia in modo tale cioè che la sua faccia nella vista superiore nasconda le altre.

cosa che hai appunto nel caso di un box-primitiva inserito direttamente sull'origine di default.

nel caso di modellazioni precise avrai (spero) un notevole vantaggio se non di tempo di risultato finale: fai il caso che ad un certo punto tiu serve fare un dettaglio lì in quel punto...vuoi andare diritto senza dover riallineare tutto..hai capito?
Attachments
misura angolo.jpg
misura angolo.jpg (94.86 KiB) Viewed 4418 times
Last edited by fracap on Sat Jul 30, 2011 6:40 pm, edited 2 times in total.
User avatar
nemesi
Posts: 525
Joined: Mon Mar 28, 2005 4:22 am
Location: ascoli piceno

Re: rotazione con riferimento in cinema 4d: piano costruzion

Post by nemesi »

ok tu stai parlando di un oggetto (con riferimento ad una sua faccia) comunque disposto nello spazio da ruotare per inserirlo in un corretto sistema di coordinate e lavorarci giusto?

in pratica cerchi la funzione ucs o piano c o che dir si voglia contenuti nei vari cad
ora capisco perché utilizzi il piano di costruzione: anche se non so darti una vera riaposta credo, a naso, che sia la direzione giusta

comunque ti segnalo anche che molte plug in tipo speedmood o dragspline (gratis sul sito che ho scritto sopra e che oggi non sembra funzionare) hanno un'opzione simpatica set3pointplane che imposta il piano di costruzione proprio sui tre punti da te scelti
http://youtu.be/S7R4coJyPp0
questo video si riferisce ad una vecchia versione di dragspline dove il piano è riconosciuto automaticamente.
Estrudi da questo corpo!
User avatar
nemesi
Posts: 525
Joined: Mon Mar 28, 2005 4:22 am
Location: ascoli piceno

Re: rotazione con riferimento in cinema 4d: piano costruzion

Post by nemesi »

azz però ora mi rendo conto che cambiare solo il piano di costruzione non serve a molto

il tuo discorso della vera forma dev'essere perché il coltello funziona in relazione dello schermo e non del mondo...ergo ci vuole la vera forma

comunque il coltello lo trovo uno strumento un po' impreciso e la sua precisione è dipendente dalla distanza di osservazione dell'oggetto...auguri! xD


ti segnalo inoltre dallo stesso programmatore questa
http://youtu.be/NOnAPtQUSkE è sempre gratis

e serve a fare a rendere retti due lati o 2 spline o a cimarli non c'entra con il tuo problema, ma può tronare sempre utile :D
Estrudi da questo corpo!
fracap
Posts: 28
Joined: Wed Jun 29, 2011 9:42 am

Re: rotazione con riferimento in cinema 4d: piano costruzion

Post by fracap »

l'edge corner il link per scaricarlo??


l'altro basta mettere lo snap faccia poligono credo: se invece mi dici che traccia il disegno solo sulla superficie, senza cioè la sola interpolazione allora è fondamentale!


il taglio per essere preciso dovresti prima considerare un solo bordo, quinda tagliarlo e utilizzarlo con lo snap punto per tagliare l'intera faccia, oppure mettere spline ortogonali con una certa lunghezza...sempre con lo strumento misura! dicevo che è un rigirio, ma basta avere le scarpe grosse e il cervello fino! ciao grazie.. 8-)
User avatar
nemesi
Posts: 525
Joined: Mon Mar 28, 2005 4:22 am
Location: ascoli piceno

Re: rotazione con riferimento in cinema 4d: piano costruzion

Post by nemesi »

puoi scaricarlo sempre da qui http://coffeestock.sitemix.jp/Plugins , ma come dicevo oggi non vuole funzionare! :( speriamo torni presto online

guarda più che altro ti volevo sottolineare l'opzione che ha questa plug in ovvero il set3PointPlane che ti permette di settare "un'UCS" momentaneo

vedi questo video
http://www.kekko3d.com/SpeedMud/t7/t7.html
qui si parla di speedMud che ha la stessa opzione: guarda come agisce dal minuto 3:40 circa

con tre punti setta un piano di lavoro esattamente sulla faccia che gli interessa! :) poi non so però quanto possa venire utile al tuo caso...vabè :)
il taglio per essere preciso dovresti prima considerare un solo bordo, quindi tagliarlo e utilizzarlo con lo snap punto per tagliare l'intera faccia, oppure mettere spline ortogonali con una certa lunghezza...sempre con lo strumento misura! dicevo che è un rigiro, ma basta avere le scarpe grosse e il cervello fino!
infatti hai ragione su scarpe e cervello :) con c4d per essere precisi bisogna che sia così.
l'ho capito 6-7 mesi fa quando mi sono messo in testa per la prima volta di portare avanti un lavoro architettonico/ingegneristico tutto su c4d...è stata una bella fatica ogni volta che incontri piccoli problemi come questo che con un cad risolveresti in 2 secondi, con c4d, almeno la prima volta, devi pensarci un po' su :) ma poi sai la soddisfazione! :D
grazie nemesis il tuo contributo è stato fondamentale.
figurati...come dice un mio amico: alle volte un fesso ti illumina la mente! xD
Ps nemesi...senza S finale :)
Estrudi da questo corpo!
  • Advertising
Post Reply