Rotazione di un oggetto importato
Moderators: Arkimed, natas, visualtricks, cappellaiomatto
- 
					- Advertising
 
Rotazione di un oggetto importato
Vi chiedo di darmi una spiegazione a prova di incapace, solo per sapere come spostare il centro di rotazione! Grazie mille in anticipo.
Federico
- gabriele__82
- Posts: 3112
- Joined: Wed Oct 28, 2009 9:04 am
- Location: Treviglio
Re: Rotazione di un oggetto importato
 
 non so se la tua parte da ruotare sia un elemento a se oppure è legato a tutto l'oggetto (telefono).
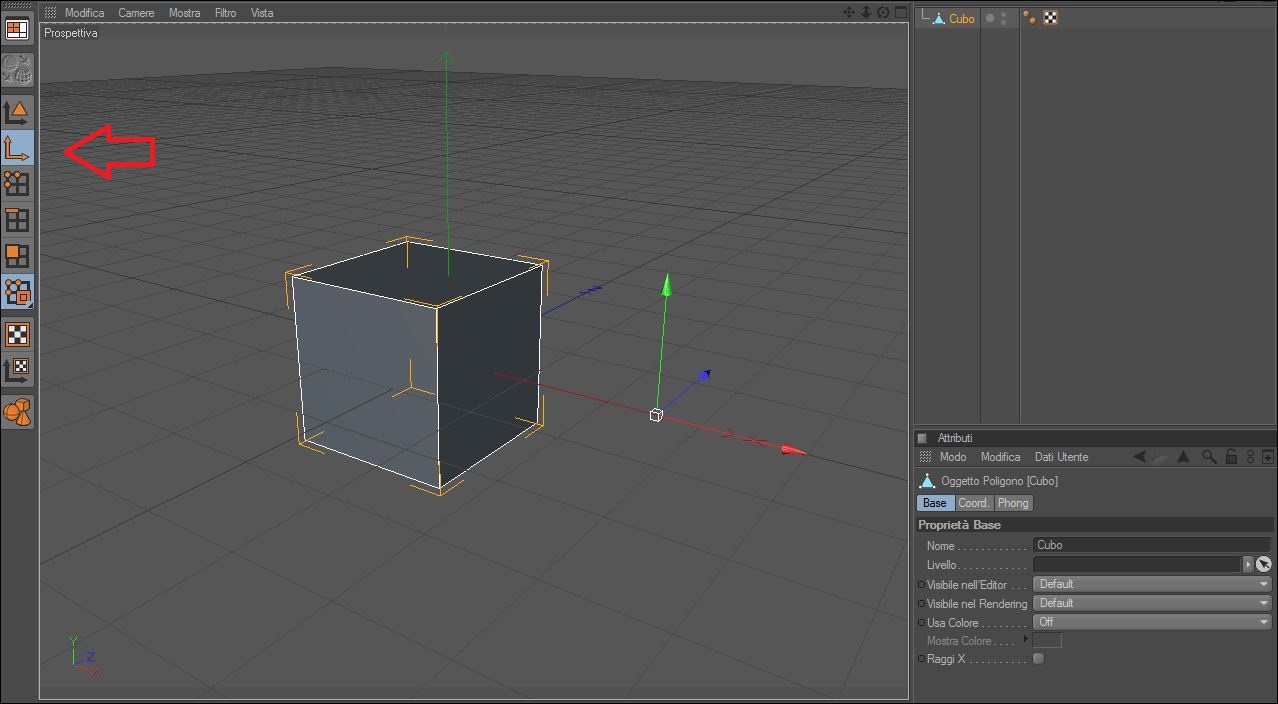
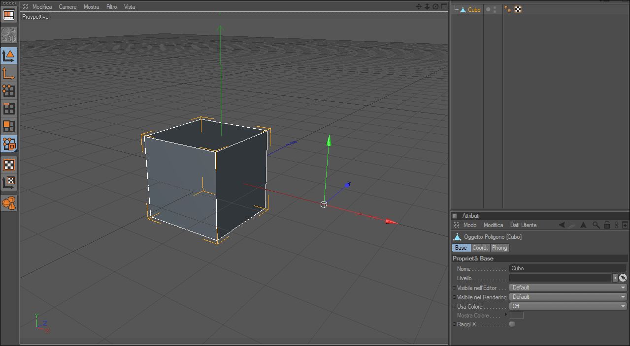
ad ogni modo per spostare gli assi per metterteli dove vuoi devi fare così come ti mostro negli screen, posizione iniziale, gli assi in basso a destra, per spostarli nel centro o vicino o dove vuoi per poi ruotare o spostare il tutto, devi andare in modalità "usa strumento asse oggetto", qua sposti gli assi usando le frecce colorate degli stessi.
messo nel punto che ti interessa, ritorni come nello screen 1 e usi il comando ruota per ruotare.
ciao ciao
Re: Rotazione di un oggetto importato
- gabriele__82
- Posts: 3112
- Joined: Wed Oct 28, 2009 9:04 am
- Location: Treviglio
Re: Rotazione di un oggetto importato
pregoDeeza wrote:Grazie mille, risposta esaustiva ed utilissima! Ce l'ho fatta!

- 
					- Advertising
 




FOLLOW US