Rotazione di un oggetto importato
Moderatori: Arkimed, natas, visualtricks, cappellaiomatto
-
- Advertising
Rotazione di un oggetto importato
Vi chiedo di darmi una spiegazione a prova di incapace, solo per sapere come spostare il centro di rotazione! Grazie mille in anticipo.
Federico
- gabriele__82
- Messaggi: 3112
- Iscritto il: mer ott 28, 2009 9:04 am
- Località: Treviglio
Re: Rotazione di un oggetto importato
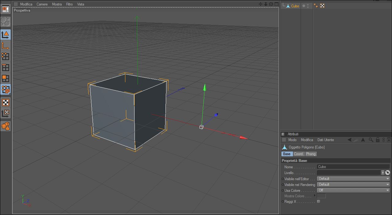
non so se la tua parte da ruotare sia un elemento a se oppure è legato a tutto l'oggetto (telefono).
ad ogni modo per spostare gli assi per metterteli dove vuoi devi fare così come ti mostro negli screen, posizione iniziale, gli assi in basso a destra, per spostarli nel centro o vicino o dove vuoi per poi ruotare o spostare il tutto, devi andare in modalità "usa strumento asse oggetto", qua sposti gli assi usando le frecce colorate degli stessi.
messo nel punto che ti interessa, ritorni come nello screen 1 e usi il comando ruota per ruotare.
ciao ciao
Re: Rotazione di un oggetto importato
- gabriele__82
- Messaggi: 3112
- Iscritto il: mer ott 28, 2009 9:04 am
- Località: Treviglio
Re: Rotazione di un oggetto importato
pregoDeeza ha scritto:Grazie mille, risposta esaustiva ed utilissima! Ce l'ho fatta!
-
- Advertising



FOLLOW US